尿路感染(urinary1tract1infection,lUTI)是指各种病原微生物在泌尿系统生长繁殖所致的尿路急、i慢性炎症反应。多见于育龄女性、i老年人、i免疫功能低下、i肾移植和尿路畸形者。根据感染发生的部位,l临床可分为肾盂肾炎、i膀胱炎和尿道炎。
【病因和发病机制】
(一)病原微生物
尿路感染的病原微生物主要是细菌,l极少数为病毒、i真菌、i衣原体、i支原体及滴虫等。单纯性尿路感染与复杂性尿路感染的病原菌谱有所差异。单纯性尿路感染病原菌谱中,l75%为大肠埃希杆菌,l25%局限于表皮葡萄球菌、i肺炎克雷伯杆菌、i异常假单胞菌及粪肠球菌;并且病原菌谱基本上无年代差异和医疗设施间的差异。复杂性尿路感染的病原菌谱中,l大肠埃希杆菌不足50%,l葡萄球菌属、i克雷伯菌属、i假单胞菌属、i沙雷菌属和肠杆菌属的细菌明显增多;病原菌谱年代差异和医疗设施间的差异明显,l有流行倾向。临床上尿路感染常常为单一细菌感染,l但在长期使用抗生素或免疫抑制剂治疗、i长期留置导尿管或输尿管插管以及机体抵抗力差、i泌尿器械检查者,l可见多种细菌混合感染、i厌氧菌及真菌感染。
(二)发病机制
1.感染途径
(1)上行感染:i是指病原菌由尿道、i膀胱、i输尿管上行至肾盂引起感染性炎症,l占尿路感染的95%。多发生于尿道插管、i尿路器械检查及性生活后,l全身抵抗力低下及尿流不畅者更易发生。
(2)血行感染:i继发于全身败血症或菌血症,l病原菌经血液循环到达肾脏,l约占尿路感染的3%。多见于金黄色葡萄球菌、i假单胞菌属、i沙门菌属、i白色念珠菌属及结核分枝杆菌等。
(3)直接感染:i外伤或泌尿系统周围脏器的感染性炎症时,l病原菌直接侵入引起的感染性炎症。
(4)淋巴道感染:i下腹部和盆腔器官的淋巴管与肾脏毛细淋巴管有吻合支相连。相应器官感染的病原菌可经此通路感染肾脏。
2.细菌的致病力11仅仅能在尿路上皮固定、i繁殖的细菌才能引起尿路感染,l尿路感染发病的第一步是细菌粘附于尿路上皮,l而细菌粘附是通过细菌的粘附素(adhesin)来完成的。
(1)细菌粘附的方式:i细菌能特异性和非特异性地粘附于其生存环境中的各种物质。特异性粘附是指细菌体表面存在的特定物质(粘附素)与存在于宿主细胞表面或构成间质成分的糖蛋白/糖脂的特定部位(受体)之间的特异性结合。而粘附于导管等人工材料表面的细菌,l其粘附方式是非特异性的;受细菌体、i人工材料表面及周围体液或组织内的电解质、i蛋白成分的亲水性和电荷的影响。
细菌粘连体以引起红细胞凝集的方式分为:i在D-甘露糖存在下,l红细胞凝集可被抑制的甘露糖敏感性(MS)粘连体和红细胞凝集不被抑制的甘露糖抵抗性(MR)粘连体。从粘连体的形态区分:i①存在于细菌的菌毛和鞭毛等丝状物上而发挥作用的菌毛粘连体;②可直接结合于细胞壁和外膜的构成成分或直接结合于外膜表面而发挥作用的无菌毛粘连体。大肠埃希杆菌等多数革兰阴性菌的粘连体为前者,l球菌和少数革兰阴性菌的粘连体为后者。大肠埃希杆菌的粘连体结构目前已基本清晰,l为由主要及次要亚基构成的分子量15000~30000、i直径2~7nm、i长0.2~20μm,l存在于菌毛末端的蛋白质。其生物合成有赖于菌毛结构基因、i粘连体基因和辅助蛋白基因的表达,l并受细菌生存环境的温度、i发育条件以及细菌体的阶段性变异的调控。粘连体既是细菌侵入尿路上皮的手段,l同时也是宿主感染防御机制的标靶。宿主体内的抗粘连体抗体、i介导于甘露糖受体的白细胞、iTamm-Horsfall蛋白和分泌型IgA均可与粘连体结合,l杀伤侵入机体的细菌。另一方面,l侵入尿路的细菌为逃逸宿主的感染防御机制,l在转录水平上发生阶段性变异来调控粘连体的表达。
(2)细菌菌毛:i细菌的菌毛有7种,l而大肠埃希杆菌的菌毛主要有Ⅰ型菌毛、iP菌毛和S菌毛。I型菌毛为MS菌毛,l与急性单纯性膀胱炎的发病相关;P菌毛为MR菌毛,l主要与肾盂肾炎的发病密切相关,l尿路上皮细胞上具有P菌毛大肠埃希氏杆菌的受体越多,l越易发生肾盂肾炎。
细菌的粘附与菌毛的种类有关,l具有Ⅰ型菌毛的大肠埃希杆菌粘附于远曲肾小管和集合管,l而具有P菌毛的大肠埃希杆菌粘附于近曲肾小管。粘附于上皮的细菌侵入肾间质时,l具有MS菌毛的细菌易于引起瘢痕形成,l而具有MR菌毛的细菌引起瘢痕形成的能力较弱。给与抑制白细胞游走和抑制白细胞活性氧产生的药物,l可抑制MS菌毛引起的瘢痕形成。说明大肠埃希杆菌的Ⅰ型菌毛可诱导白细胞活性氧的产生,l在肾盂肾炎瘢痕形成上具有重要作用。此外,l菌毛还是细菌的运动器官,l失去菌毛的细菌更易于在。肾组织内增殖。
(3)细菌抗原:i细菌的抗原成分也是细菌的重要致病因素。细菌荚膜(K)抗原具有抵抗多核白细胞的吞噬和血清的杀菌作用,l可促进尿路感染的发生、i发展。富含K抗原的大肠埃希杆菌易于引起肾盂肾炎。细菌细胞壁(O)抗原主要成分为脂多糖。引起尿路感染的大肠埃希杆菌有O1、iO2、iO4、iO6、iO7、iO25、iO50。及O75等,l这些O抗原具有细胞毒性和免疫原性,l可引起机体的炎症反应,l除与感染灶的形成、i进展相关外,l还与炎症的慢性化密切相关。
3.机体的防御机制11正常机体具有多种防止尿路细菌感染发生的机制。见下表。

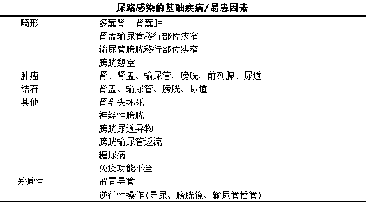
4.尿路感染的基础疾病/易感因素11尿路感染按其是否伴有基础疾病/易患因素分为单纯性(非复杂性)尿路感染和复杂性尿路感染。单纯性尿路感染不伴有基础疾病/易患因素;而复杂性尿路感染均伴有某些基础疾病/易患因素。常见的基础疾病/易患因素见下表。

(1)尿路梗阻:i各种原因(畸形、i肿瘤、i结石、i异物等)引起的尿路梗阻是尿路感染的最易感因素,l合并尿路梗阻者尿路感染发生率是正常人的12倍。此外,l膀胱输尿管返流、i妊娠时增大子宫压迫和分泌增多的黄体酮抑制输尿管蠕动引起的尿流排泄不畅等也是引起的尿路梗阻的主要原因。
(2)医疗器械操作:i导尿、i留置导管、i膀胱镜、i输尿管插管以及逆行肾盂造影等均可以损伤泌尿道粘膜,l并可将病原菌直接带入而引起尿路感染。尿路感染发生率,l1次导尿后为1%~2%;留置导管1天为50%,l4天以上可达90%。即使严格地管理导尿管及预防性投与抗生素,l留置导尿1个月以上者,l约90%并发尿路感染。其主要原因是:i留置导管后细菌粘附其上,l并分泌糖蛋白;进而细菌在糖蛋白中分裂、i繁殖形成微小菌落;微小菌落增多、i融合,l形成细菌生物薄膜(biofilm)。由于细菌生物薄膜内的细菌营养和氧的摄取困难,l导致细菌外膜构造发生变化,l降低了对药物的敏感性;而宿主的特异性和非特异性感染防御机制中的吞噬细胞、i抗体也同样难以作用于生物薄膜菌。临床上往往不去除导管,l尿路感染难以控制。
(3)机体抵抗力低下:i合并糖尿病等慢性疾病、i免疫功能不全或长期服用免疫抑制剂容易发生尿路感染。而长期高血压、i高尿酸血症、i高钙血症等造成肾间质损伤,l局部抵抗力低下者也易发生尿路感染。女性因尿道短、i尿道括约肌作用弱以及尿道口与阴道口距离近而易于损伤、i感染等,l因此更易发生尿路感染。成年女性尿路感染的发生率为男性的8~10倍。
【病理】
1.急性膀胱炎11急性膀胱炎(acute1cystitis)的膀胱粘膜充血、i潮红、i上皮细胞肿胀,l粘膜下组织充血、i水肿和炎细胞浸润。严重者可见点状或片状出血、i粘膜糜烂。
2.急性肾盂肾炎11急性肾盂肾炎(acute1pyelonephritis)病变可为单侧或双侧。局灶或弥漫性肾盂粘膜充血、i水肿,l粘膜下组织炎细胞浸润(早期为中性粒细胞,l治疗后逐渐被单核细胞、i淋巴细胞代替),l并可形成微小脓肿;肾小管上皮细胞肿胀、i坏死、i脱落,l肾小管管腔中可见脓性分泌物、i炎性细胞、i脱落的肾小管上皮细胞以及由此形成的管型;严重者可见肾锥体和肾乳头坏死;肾间质水肿和炎细胞浸润。
3.慢性肾盂肾炎11慢性肾盂肾炎(chronic1pyelonephritis)的双侧肾脏病变不对称。肾体积缩小、i表面凸凹不平;肾皮质和肾髓质变薄,l肾盂扩大、i畸形;肾皮质和肾乳头斑痕形成引起肾盂变形;严重者肾实质广泛萎缩形成固缩肾。肾小管萎缩;肾间质淋巴细胞、i单核细胞浸润伴不同程度纤维化,l急性发作时可见中性粒细胞浸润;肾小球基本正常,l但晚期肾小球硬化。
【临床表现】
1.膀胱炎11膀胱炎患者通常有尿痛、i尿频、i尿急及下腹部疼痛。尿液常混浊、i恶臭;30%可见血尿,l尿后尿道滴血是较为特征性症状。体检可能只有耻骨上区域压痛。大部分患者的尿液中可检测到白细胞和细菌,l然而有些膀胱炎女性患者尿中细菌只有102~104/mL。此时应该考虑其他的致病原,l如沙眼衣原体、i淋球菌、i毛滴虫、i念珠菌和单纯疱疹病毒等。一般无38.5℃以上发热、i恶心、i呕吐及末梢血白细胞增多等全身感染表现。
2.尿道炎11人群中大约30%女性会出现发作性尿痛、i脓尿,l中段尿培养阴性或少量细菌生长。一般起病缓慢、i无血尿、i无耻骨上疼痛。但临床上与膀胱炎不易区分,l并应与沙眼衣原体、i淋球菌、i单纯疱疹病毒等性传播疾病相鉴别。
3.急性肾盂肾炎11一般在发病数小时或1天后快速出现症状。全身感染症状明显,l常常发热、i寒战、i体温升高38~40℃,l伴有恶心、i呕吐、i腹泻、i心率加快及肌肉酸痛等,l大部分患者末梢血白细胞显著升高;严重者可出现革兰阴性杆菌败血症表现。而尿痛、i尿频、i尿急及下腹部疼痛等膀胱炎的症状可有可无。体检时肋脊角区和季肋点压痛阳性,l和/或肾区叩痛阳性,l常常输尿管压痛阳性。有些患者尿革兰染色可检测到细菌,l尿中出现白细胞管型,l急性期可出现血尿。
除合并肾乳头坏死、i脓肿形成、i尿道梗阻或败血症等并发症的患者,l一般抗生素治疗后48~72h内,l急性肾盂肾炎症状将减轻或缓解。若急性感染症状减轻后仍有血尿,l应注意排除结石、i肿瘤或结核。
4.慢性肾盂肾炎1150%的患者可有急性肾盂肾炎病史。出现腰部酸痛不适、i间歇性尿频、i排尿不适,l可伴有乏力、i低热、i食欲减退及体重减轻。急性发作时出现急性肾盂。肾炎的全身感染和膀胱炎症状;反复发作、i病情迁延可合并肾小管功能损伤,l出现夜尿增多、i低渗、i低比重尿;病情持续发展可导致尿毒症,l出现相应症状。少数病人可无任何临床症状,l仅表现为尿检异常和尿细菌检查阳性。
5.无症状性菌尿11不同日的2次以上清洁中段尿培养菌落计数均≥105cfu/ml,l且为同一菌种;但没有任何临床症状称之为无症状性菌尿。常见于女性、i老人、i留置尿管、i尿道器械操作后。伴随脓尿时,l可考虑为“无症状性感染”。临床上某些膀胱炎、i肾盂肾炎患者均可仅仅表现为无症状性感染,l给诊断造成一定的困难。
【并发症】
尿路感染一般经积极、i有效治疗很少出现并发症,l但如果治疗不当、i复杂性尿路感染以及机体抵抗力低下时,l可出现多种并发症。
1.肾乳头坏死11肾乳头及其邻近。肾髓质的缺血性坏死,l常常发生于患有糖尿病、i止痛剂性肾病及痛风性肾病等基础疾病的尿路感染患者;临床出现高热、i剧烈腰痛和血尿;尿中有坏死组织排出、i阻塞输尿管可引起肾绞痛;常常合并败血症和肾功能急剧恶化。静脉肾盂造影可见特征性肾乳头环形征。
2.肾周围脓肿11肾盂肾炎直接扩展至肾周组织引起的化脓性炎症,l常并发于糖尿病、i尿路梗阻的患者。临床出现持续性高热和明显的单侧腰痛以及腰肋角压痛和叩痛,l伴活动受限。超声、i腹部平片、iCT及核磁共振检查有助于诊断。
3.革兰阴性杆菌败血症11常见于复杂性尿路感染病人,l偶见于严重的单纯性肾盂肾炎患者。病情急剧、i凶猛,l病人出现寒战、i高热及休克。预后不良,l死亡率高。
4.肾结石和尿路梗阻11变形杆菌等可产生尿素酶分解尿素,l使尿液碱性化,l从而使尿中磷酸盐超饱和析出结晶,l形成结石。反复尿路感染炎症形成的斑痕和结石可引起尿路梗阻,l导致肾盂积液、i返流性肾病等,l加重肾功能损伤。
【实验室和辅助检查】
(一)尿液检查
1.尿常规11尿液外观可混浊伴腐败味;尿比重低下;尿蛋白阴性或轻度;肉眼和/或镜下血尿,l尿中红细胞呈均一正常形态;尿白细胞增多,l新鲜清洁中段尿沉渣每高倍视野白细胞5个以上;尿闪光细胞(尿中变形的白细胞染为淡蓝色,l其胞质中小颗粒做布朗运动,l在显微镜下呈现闪光现象)阳性;尿吞噬细胞增多,l镜下多为含有较多内含物的“吞噬型”,l而伪足较多的“游走型”少见;白细胞颗粒染色(氯乙酸酯染料)白细胞酯酶阳性;亚硝酸还原试验阳性。可见白细胞管型和/或上皮细胞管型,l偶见颗粒管型。
2.尿白细胞排泄率11艾迪斯计数(Addis1count)尿中白细胞<20万个/小时为正常,l>30万个/小时为阳性,l20万~30万个/小时为可疑。但该方法存在假阳性和假阴性,l不能独立作为诊断依据。
(二)细菌学检查
1.细菌定性检查11采用新鲜中段非离心尿革兰染色后油镜观察,l>1个菌/视野,l尿路感染诊断的阳性率90%;>5个菌/视野,l则可达99%。该方法简便易行,l可初步确定细菌种类,l对选择治疗方案具有一定指导意义。但未检测到细菌也不能排除尿路感染的诊断。
2.细菌定量检查11有症状的患者,l新鲜清洁中段尿细菌培养计数≥105/ml;无症状的患者,l两次连续的新鲜清洁中段尿液标本,l细菌培养计数均≥105/ml;耻骨上膀胱穿刺的尿标本出现任何程度的菌尿或从导管获得的尿液标本细菌含量≥102/ml均提示存在尿路感染。
尿细菌培养假阳性主要见于:i①收集尿液标本时无菌操作不严格、i细菌污染;②尿液标本超过1h后才接种;③培养基或接种操作不严格、i细菌污染。
假阴性主要见于:i①留取尿液标本1周内患者使用过抗生素;②尿液在膀胱停留少于4~6h;③无菌操作过程中消毒液混入尿液;④感染病灶与尿路不相通;⑤L型细菌、i厌氧菌或结核杆菌感染而未做相应特殊培养;⑥尿液中排菌为间歇性。
3.细菌定位检查11下列检查阳性提示上尿路感染:i①尿抗体包裹细菌;②尿液NAG酶升高;③尿液视黄醇结合蛋白;④Tamm-Horsfall蛋白;⑤输尿管插管获得的尿液培养细菌阳性可直接诊断肾盂肾炎。
(三)影像学检查
一般的尿路感染无需进行影像学检查,l但在①复杂性尿路感染;②尿路感染反复发作;③尿路感染治疗效果不佳时,l为明确有无尿路感染的易患因素或并发症的存在,l需要实施影像学检查。
(1)超声检查:i能较好地显示肾脏形态、i轮廓、i大小及内部结构,l对肾结石、i肾积水、i输尿管扩张、i肾结核、i肾脓肿及周围脓肿,l畸形及前列腺增生有较好诊断价值,l但对尿路感染本身无诊断价值。
(2)静脉肾盂造影和逆行肾盂造影:i对肾盂、i肾盏及输尿管解剖结构显示较好,l有助于尿路梗阻和结石、i结核、i畸形、i肿瘤的诊断和鉴别。静脉肾盂造影尚可反映肾脏功能,l但对肾功能不全者,l显像不清晰,l且加重肾负担。而逆行肾盂造影有使下尿路感染向上尿路扩散的危险。
(3)其他11电子计算机断层扫描(CT)和磁共振成像(MRI)比超声检查,l图像更清晰,l分辨率更高,l用于超声检查难以确诊的患者。而放射性核素显像是反映肾盂肾炎早期皮质缺血及肾脏疤痕形成的最灵敏、i可靠的检查手段。
【诊断和鉴别诊断】
(一)尿路感染的诊断流程
1.确诊尿路感染的存在11尿路感染确诊依赖于细菌学检查证实尿路中细菌存在。符合下列指标之一者,l即可诊断尿路感染:i①新鲜中段非离心尿革兰染色后油镜观察,l>1个菌/视野;②新鲜清洁中段尿细菌培养计数≥105/ml;③膀胱穿刺的尿培养阳性。
2.尿路感染的定位诊断11符合下列指标之一者均提示肾盂肾炎:i①明显的全身感染症状,l如发热、i寒战、i体温升高、i恶心、i呕吐、i肌肉酸痛及末梢血白细胞显著升高等;②明显腰痛和腰肋角压痛、i叩痛;③尿中白细胞管型和/或颗粒管型;④尿抗体包裹细菌阳性;⑤尿液NAG酶升高;⑥尿液视黄醇结合蛋白升高;⑦尿Tamm-Horsfall蛋白升高和/或血Tamm-Horsfall蛋白抗体阳性;⑧肾小管功能损伤,l如夜尿增多、i低渗尿、i低比重尿及肾性糖尿等;⑨急性肾衰竭、i肾周围脓肿、i肾乳头坏死等并发症;⑩影像学检查提示肾盂病变。
3.判断是急性还是慢性肾盂肾炎11肾盂肾炎患者存在反复尿路感染病史,l合并肾小管功能损伤或肾脏形态异常之一者,l可诊断为慢性肾盂肾炎。肾脏形态是指影像学检查提示:i①肾盂形态异常:i肾盂畸形、i斑痕;②肾脏表面不光滑、i萎缩及双侧大小不一。
4.明确有无合并症11肾盂肾炎常见的并发症包括:i①肾结石和尿路梗阻、i肾盂积液;②肾乳头坏死;③肾周围脓肿;④革兰阴性杆菌败血症。
(二)尿路感染的鉴别诊断
1.尿道综合征11患者出现尿频、i尿急及尿痛症状,l多次尿细菌、i真菌、i厌氧菌培养阴性,l并排除结核感染,l临床上可诊断为尿道综合征。但应注意区别:i①感染性尿道综合征:i由支原体、i沙眼衣原体或单纯疱疹病毒等所致的尿路感染,l常伴有白细胞尿。②非感染性尿道综合征:i常见于中年妇女,l可能与神经焦虑、i抑郁有关,l尿沉渣正常。
2.泌尿系结核11由结核分枝杆菌引起的特殊类型尿路感染。其特点:i①肾外结核病灶存在;②午后低热、i盗汗、i食欲减退及体重减轻等结核中毒症状;③明显的膀胱刺激症状;④反复多次尿培养或镜检可发现结核分枝杆菌;⑤影像学检查可见肾盂、i肾盏虫蚀样缺损或挛缩膀胱;⑥一般抗生素治疗无效。
3.前列腺炎11前列腺炎常常出现尿急、i尿痛及下腹痛症状,l需与膀胱炎、i尿道炎相鉴别。①急性细菌性前列腺炎,l临床上以发热、i寒战、i尿痛、i前列腺疼痛为特征,l常发生于年轻男性,l也常常与保留导尿管相关。挤压或按摩前列腺获得的脓性分泌物培养到大量细菌,l可得以确诊。②慢性细菌性前列腺炎较少见,l但有复发性菌尿病史的男性患者应考虑本疾病;常无症状,l有时可出现梗阻症状或会阴部疼痛;确诊是从挤压或按摩前列腺后分泌物中培养出大量大肠杆菌、i克雷白杆菌、i变形杆菌或其他尿道致病病原菌,l并显著高于第一次排尿或中段尿。③非细菌性前列腺炎可能与支原体、i沙眼衣原体有关,l特点是挤压或按摩前列腺后尿液标本中含有白细胞1000个/ml,l或至少是第一次排尿、i中段尿标本中白细胞数量的10倍以上,l尿细菌培养阴性。
4.无菌性脓尿(sterile1pyuria)11尿白细胞增多,l但反复多次尿培养阴性,l称之为无菌性脓尿。常见于:i①非细菌性感染,l如沙眼衣原体、i解脲支原体、i结核杆菌或真菌等;②结石、i解剖异常、i肾钙化症、i膀胱输尿管返流、i间质性肾炎或多囊性肾病等非感染性疾病。此外,l除肾盂肾炎外,l急性肾小球肾炎、i狼疮性肾炎和间质性肾炎也常常可见到白细胞增多,l特别是当这些疾病浮肿、i蛋白尿不明显时更要加以鉴别。但这些疾病一般无膀胱刺激症状,l尿细菌学检查阴性,l常常合并高血压、i贫血及肾小球滤过功能障碍,l影像学检查为双侧肾脏对称性病变。需要指出的是这些疾病患者常常合并尿路感染,l此时应注意与原发疾病的复发和加重相鉴别。
【治疗】
(一)治疗原则
尿路感染的治疗应遵循以下原则:i①多饮水、i增加尿量,l促进细菌和炎性分泌物从尿中排出;②尽可能纠正梗阻、i结石等易感因素;③除女性急性单纯性尿道炎、i膀胱炎外,l治疗前均应该进行尿细菌定量培养或尿沉渣革兰染色镜检以证实感染存在,l并应根据药敏试验指导治疗;④一般而言,l单纯性下尿道感染,l短期治疗有效,l而上尿道感染需要长期治疗;⑤临床症状缓解并不意味着细菌学治愈;⑥治疗方案完成后应进行评估和随访;⑦普通抗生素治疗无效应考虑厌氧菌、iL型细菌、i结核分枝杆菌或支原体、i沙眼衣原体及单纯疱疹病毒等所致的尿路感染。
(二)急性膀胱炎
急性单纯性膀胱炎,l90%~95%以上是由大肠杆菌或腐生葡萄球菌引起,l可选用单剂量疗法或短疗程(3天)疗法。
1.单剂量疗法11可选用STS方案:i磺胺甲恶唑(SMZ)2.0g、i甲氧苄啶(TMP)0.4g、i碳酸氢钠1.0g;或选用阿莫西林(Amoxicillin)3.0g或氧氟沙星(Ofloxacin)0.4g,l一次顿服。单剂量疗法的优点是:i副作用小;肠道、i阴道或外阴菌群出现选择性耐药的可能性小;并能保障患者依从性。但是治疗后的复发率较高。
2.短疗程(3天)疗法11复方新诺明(每片含SMZ10.4g和TMP10.08g)2片,l每日2次;或阿莫西林0.5g,l每日4次;或氧氟沙星0.2g,l每日2次,l均连续口服3天。短疗程(3天)疗法比单剂量疗法,l提高了疗效,l减少复发,l并有利于清除阴道大肠杆菌,l且副作用也较少。是目前推荐治疗急性膀胱炎的方案。
3.合并妊娠或糖尿病的患者,l应持续抗生素治疗7天。妊娠时首选阿莫西林,l也可选用二、i三代头孢菌素治疗,l但禁用喹诺酮类药物,l分娩前禁用磺胺类药物。
无论单剂量还是短疗程疗法结束后,l即使症状消失,l也需要在停药后7天再次行清洁中段尿培养。如无细菌生长,l可作为临床治愈;但妊娠的妇女每月均应进行尿培养,l直到分娩。如仍有细菌生长,l需继续抗生素治疗2周。单剂量或短疗程疗法结束后,l症状没有缓解,l并伴有白细胞尿和/或菌尿,l则按肾盂肾炎处理;如果伴有白细胞尿,l但无菌尿,l则应考虑有无厌氧菌、i结核分枝杆菌或支原体、i沙眼衣原体及单纯疱疹病毒感染的可能。
(三)急性肾盂肾炎
1.抗生素选择11无尿细菌培养和药物敏感试验结果前:i①初发、i无明显全身症状的急性肾盂肾炎,l可选用氧氟沙星0.2g,l每天3次口服;或环丙沙星(Ciprofloxacin)0.25g,l每天2次口服;或二、i三代头孢菌素口服或静脉给药治疗;疗程7~14天。②严重、i全身感染症状明显的急性肾盂肾炎,l应选择静脉给药治疗。可选用环丙沙星200~400mg1q12h;或氧氟沙星200~400mg1q12h;或庆大霉素(Gentamicin)1mg/kg1q8h;或头孢曲松(Ceftriaxone)1~2g/d;或氨苄青霉素(Ampicillin)1g1q6h;或伊米培能(Imipenem)/西司他汀(cilastatin)250/500mg1q6~8h;或替卡西林(Ticarcillin)/克拉维酸(Clavulanate)3.0/0.2g1q8h静脉注射或点滴。至全身感染症状消退、i体温恢复正常后,l口服喹诺酮类或复方新诺明14天。获得尿细菌培养结果后,l可参考药物敏感实验结果调整抗生素。合并妊娠的患者首选氨苄西林治疗10~14天。
2.随访和疗效评估11疗程结束时如临床症状消失、i尿白细胞和细菌检查阴性,l应在停药后第2、i6周再行尿细菌培养。如2次尿培养均为阴性,l则可视为临床治愈。如果静脉抗生素治疗3~5天,l临床症状仍无明显好转,l应注意混合感染或/和并发症的存在。而疗程结束时仍有膀胱刺激症状、i尿白细胞增多,l应考虑结核分枝杆菌感染的可能。妊娠妇女即使临床治愈,l也应每月均进行尿培养,l直到分娩。
(四)慢性肾盂肾炎
常常为复杂性尿路感染,l有基础疾病/易感因素存在。治疗原则是尽可能去除易感因素;按慢性肾盂肾炎的不同阶段,l选择不同的治疗方案。
1.慢性肾盂肾炎急性发作11原则按急性肾盂肾炎治疗,l但抗生素常常需联合应用,l且疗程延长,l一般需治疗2~4周。
2.反复发作的慢性肾盂肾炎患者11急性期后可选用2~4组不同种类的抗生素交替使用,l治疗2~4个月。无效或仍再发的患者可采取长期抑菌治疗:i选用几种不同种类的抗生素(如磺胺、i喹诺酮、i头孢菌素、i大环内酯等)排列组合,l每种抗生素服用2~3周后服用下一种抗生素,l几种抗生素组成一个疗程。每晚睡觉前排尿后,l服用单剂量抗生素。一个疗程结束后可连续进行下一个疗程,l服药时间可6个月、i1~2年、i甚至更长。
3.无症状型菌尿11大多数情况下,l尤其是老年病人的无症状型菌尿,l一般没有必要抗感染治疗;否则会促使大部分患者出现耐药菌株。但妊娠妇女以及伴有中性粒细胞减少、i肾移植、i梗阻或其他易患因素的患者则需要治疗。可依据药物敏感试验,l选择抗生素口服7天,l必要时可能需要长疗程(4~6周)治疗。
4.合并慢性肾功能不全的慢性肾盂肾炎患者11除抗炎治疗外,l应按慢性肾脏病一体化治疗原则进行防治(参见第九章)。
【预后】
1.单纯性膀胱炎或肾盂肾炎的患者11经过治疗可痊愈;成年急性单纯性肾盂肾炎进展为肾功能损伤、i慢性肾脏疾病罕有发生。
2.复发和再燃(重新感染)11再次发生的尿路感染与前次尿路感染的细菌为同一菌株,l称之为复发。而由与前次尿路感染的不同菌株细菌引起的尿路感染,l称之为再燃。复发常常发生在6周以内,l多见于肾盂肾炎;而感染6周后再次发生的膀胱炎等下尿路感染,l常常是再燃。
3.不伴有泌尿系疾病和梗阻的儿童及成年人的无症状性菌尿,l可使症状性尿路感染的事件增加,l但一般不导致肾损害。
4.复杂性尿路感染11只要易患因素没有清除,l常常反复发作;易于进展为慢性肾脏疾病,l直至肾功能不全。
【预防】
多饮水,l每2~3h排尿1次,l是最有效的预防措施。保持会阴部清洁;尽可能避免使用尿路器械检查;性生活后排尿也是有效的预防方法。频发的尿路感染(≥3次/年)可在全量治疗清除菌尿之后,l长期给予小剂量抗生素预防复发。每天或每周三次给予TMP-SMZ(80/400mg)、i或诺氟沙星或其他氟喹诺酮类药物;也可以给予Ⅱ、iⅢ代头孢菌素预防。对于留置导尿的患者,l投予抗生素可以推迟尿路感染的发生,l但留置导尿超过3天后,l药物预防无效。
推荐阅读文献
Williams1DH,lSchaeffer1AJ.Current1concepts1in1urinary1tract1infections.Minerva1Urol1Nefrol.2004,l56(1):i15-31