原发性支气管肺癌(primary1bronchogenic1carcinoma)简称肺癌(lung1cancer)。肿瘤细胞起源于支气管粘膜或腺体,l是最常见的肺部原发性恶性肿瘤。
目前在多数发达国家中,l肺癌居男性恶性肿瘤的首位,l在女性居第二位(仅次于乳腺癌)。近年来本病的发病率和死亡率仍在逐渐上升。本病多数在40岁以上发病,l发病年龄高峰在60~79岁之间,l男女之比为2.13:i1。我国1990~1992年的抽样调查资料显示,l肺癌的死亡率由20世纪70年代的9.94/10万升高为21.96/10万,l增加了120.93%;女性由4.59/10万升高为8.74/10万,l增加了90.41%。在我国城市人口中,l肺癌的死亡率已由第四位跃居为各种恶性肿瘤的首位,l农村中上升最快的也是肺癌。有专家预言:i如果不能有效的控制吸烟和空气污染,l到2025年我国每年的肺癌人数将超过100万,l成为世界第一肺癌大国。
【病因和发病机制】
肺癌的发病机制迄今未完全明确,l目前认为与下列因素有关:i
1.吸烟11吸烟是引起肺癌发生的十分重要的因素。肺癌病人中85%以上有吸烟史。吸烟者肺癌死亡率比不吸烟者高10~13倍,l而且吸烟开始的年龄越早、i吸烟时间越长、i吸烟量越大,l肺癌的死亡率越高。戒烟者患肺癌的危险性随着戒烟年份的延长而逐渐降低。纸烟中含有10余种致癌物质,l如苯并芘、i烟碱、i亚硝胺及微量砷等。有足够的证据显示,l吸烟与肺鳞癌、i小细胞肺癌(small1cell1lung1cancer,lSCLC)关系密切。
被动吸烟者也容易引起肺癌。国内外研究结果表明,l家庭及办公室内有吸烟者,l不吸烟者每天从空气中吸入的有害物质并不少于吸烟者,l而且不吸烟者对烟草中有害物质的刺激反应比吸烟者更大。美国的一项研究结果认为,l约有20%的肺癌归因于环境中的烟草烟雾。因此,l已将其列为A级致癌物。许多国家已发起了广泛的劝阻吸烟运动,l甚至制定了法律,l禁止在公共场所吸烟。这项活动搞得好的地区,l肺癌发病率上升的趋势已经得到初步遏止。
我国是生产烟草大国,l也是烟民最多的国家(估计有3亿),l更令人担忧的是年轻人(包括中小学生)中吸烟人数也在增多。因此,l积极地劝阻和控制吸烟已成为我国防治肺癌综合措施中的一个关键。
2.空气污染
(1)室外大环境污染:i城市中的工业废气、i汽车废气、i公路沥青都有致癌物质,l如苯并芘、i甲基胆蒽类环烃化合物、iSO2、iNO和飘尘等。因此有统计资料显示,l城市肺癌发病率明显高于农村。
(2)室内小环境污染:i女性肺癌与厨房内空气污染有关,l如煤焦油、i煤烟、i烹调时的油烟(如菜油和豆油高温加热后产生的油烟凝聚物)等污染;香烟燃烧物;室内氡气、i氡子体等均可成为女性肺癌的危险因素。
3.职业致癌因子11某些职业的劳动环境中具有许多致癌物质。目前已被国际组织确认的致癌物质有铬、i镍、i砷、i铍、i石棉、i煤烟、i煤焦油、i芥子气、i异丙油、i二氯甲基醚。推测有致癌作用的物质如丙烯、i氯乙烯、i镉、i玻璃纤维、i人工纤维、i二氯化硅、i滑石粉及氯化苯等。由于肺癌的形成是一个漫长的过程,l因此不少病人在已停止接触上述物质很长时间后才发现肺癌。
4.电离辐射11电离辐射可能是职业性的,l也可能是非职业性的,l有来自体外的电离辐射,l也有因吸入放射性粉尘和气体而引起的体内照射,l美国1978年报告一般人群中电离辐射有49.6%来自自然界,l44.6%为医疗照射,l来自X线诊断的占36.7%。
5.饮食与营养11食物中天然维生素A类、i维甲类、iβ胡萝卜素和微量元素(锌、i硒)的摄入量与以后癌症的发生呈负相关,l其中最突出的是肺癌。维生素E、iB2的缺乏和不足在肺癌病人中较为突出。
6.遗传因素11遗传因素与肺癌的相关性受到重视。许多基因与肺癌的易感性有关。肺癌患者常有第3条染色体短臂缺失。正常细胞发生癌变前期常有一系列的基因改变,l如原癌基因中RAS家族12位点突变,lMYC家族及HER-2/NEU的活化;隐性或抑癌基因(RB1、i3P21及1P53)失活等。有文献报告,l3,l4-苯并芘须经人体内芳香烃羟化酶(AHH)的作用才转化为致癌活性物质,l而AHH与遗传密切相关。肺癌时常见的染色体缺失为13q14和17q13,l失活的肿瘤抑制基因为P53。转化癌基因(trasforming1oncogenes)可以通过包括点突变、i基因放大和过度表达等机制而活化。鉴于KI-RAS,lHER2/NEU和MYC家族癌基因的异常影响肺癌病人的预后,l而BCL-2癌基因的过度表达对预后有益,l因此今后在制定肺癌治疗方案时应考虑肿瘤抑制基因和原癌基因的影响。
7.其他因素11病毒感染,l某些慢性肺部疾病(如慢性支气管炎、i肺结核、i结节病、i慢性肺间质纤维化和硬皮病等)与支气管肺癌的发生也有一定关系。
【病理和分类】
(一)解剖学部位分类
1.中央型肺癌11发生在段支气管至主支气管的癌肿称为中央型肺癌,l约占3/4,l以鳞状上皮细胞癌中和小细胞未分化癌较多见。
2.周围型肺癌11发生于段以下支气管的肺癌,l约占1/4,l以腺癌较多见。
(二)组织学分类
根据各型肺癌的分化程度、i形态特征和生物学特点,l目前将肺癌分为两大类,l即小细胞肺癌和非小细胞肺癌(non-small1cell1lung1cancer,lNSCLC),l后者包括鳞癌、i腺癌、i大细胞癌及鳞腺癌。
1.小细胞肺癌11又称小细胞未分化癌。在肺癌中恶性程度最高。近年来SCLC发病率有明显增多趋势,l约占肺癌的1/4。患者年龄较轻,l多在40~50岁左右,l多有吸烟史。
SCLC多数起源于大的支气管,l周边型少见。肿瘤倾向于粘膜下层浸润性生长,l常引起支气管管腔狭窄,l一般不形成多发性肿块。肿瘤常早期侵犯肺门、i纵隔淋巴结及血管。癌细胞生长快,l远处转移早,l因此在初次确诊时60%~88%的病人已有脑、i肝、i骨、i肾上腺等全身转移。有人报告较为常见的胸外转移发生率:i肝脏22%~28%,l骨髓17%~30%,l中枢神经系统8%~15%,l骨40%,l后腹膜11%。
肿瘤质地软,l呈灰白色粘液样变性,l出血和坏死多见。癌细胞有多种形态,l如淋巴样、i燕麦样、i梭形等。典型的燕麦细胞约为淋巴细胞的2倍大;胞质稀少;核深染;呈圆形或梭形,l分裂象多见;染色质分散;核仁不易观察到。细胞常呈弥散分布,l有时呈索状或管状。中间型和梭形细胞的胞质增多,l染色质粗,l核仁明显。SCLC细胞在支气管镜活检时极易受挤压而变形。
按照SCLC细胞的形态、i治疗反应及预后,l可分为3型:i①燕麦细胞型;②中间细胞型;③混合型(燕麦细胞、i腺癌和/或鳞癌成分混合存在)。
免疫组化及特殊的肿瘤标记研究结果显示,lSCLC起源于支气管上皮和粘液腺内的K细胞,l具有内分泌和化学受体功能,l能分泌5-羟色胺、i儿茶酚胺、i组胺、i激肽等肽类物质,l可引起副癌综合征(paraneoplastic1syndrome)。
SCLC对放射治疗(radiation1therapy,l放疗)和化学治疗(chemotherapy,l化疗)较敏感。
2.非小细胞肺癌11本组各型细胞分期和治疗相似,l但组织类型不同的肺癌,l其临床表现不同。
(1)鳞状细胞癌(简称鳞癌):i最为常见。多见于老年男性,l与吸烟关系密切,l多起源于段和亚段支气管粘膜,l倾向于管腔内生长,l常早期引起支气管狭窄,l导致肺不张或阻塞性肺炎,l癌组织易发生坏死和形成空洞。鳞癌一般生长较慢,l转移晚,l手术切除机会较多,l5年生存率较高,l但对放疗和化疗的敏感性不如小细胞癌。鳞癌细胞大,l呈多形性,l有角化倾向,l细胞间桥多见,l常呈鳞状上皮样排列。电镜见癌细胞间有桥粒连接,l张力微丝附着。少数癌细胞含有神经分泌颗粒。
(2)腺癌:i发病率在迅速增加,l在一些国家已成为最常见的类型。女性多见,l与吸烟无密切关系,l主要起源于支气管粘液腺,l可发生于周边或中央气道。其中半数表现出Ⅱ型肺泡上皮或1Clara细胞的表面活性蛋白A、iB和C的特征。腺癌倾向于形成腺体。特殊染色显示,l肿瘤细胞含有粘蛋白。腺癌可在气管外生长,l也可循肺泡壁蔓延,l常在肺边缘部形成直径2~4cm肿块。肺周边腺癌有时伴有肺的疤痕,l癌组织内常有明显的纤维化、i瘢痕和炭末沉着,l故有人将其称之为瘢痕癌。目前认为,l其中极少数为肺癌起源于疤痕组织,l多数情况为肿瘤引起局部梗塞或促使结缔组织增生的细胞反应而导致疤痕形成。肺腺癌的前驱病灶尚未明确。由于腺癌血管丰富,l故局部浸润和血行转移较早,l易累及胸膜引起胸腔积液。
腺癌细胞为立方形或柱状,l细胞较不规则,l核仁明显,l胞质丰富,l常含有粘液,l在纤维基质支持下形成腺体状。电镜显示癌细胞间有微腔、i连接复合体及指突状连接,l胞质内高尔基器较为发达,l有分泌颗粒、i粘液颗粒及微腔存在。腺癌可分为腺泡性、i乳头状、i粘液性腺癌和实性粘液细胞癌。后者由印戒状粘液细胞构成实性癌巢。
癌胚抗原(carcinoembryonic1antigen,lCEA)免疫组化阳性有助于肺腺癌与恶性胸膜间皮瘤相鉴别。
支气管肺泡癌(bronchoalveolar1carcinoma)属腺癌的一个亚型,l占肺癌的2.8%~4%。其发病年龄较轻,l与吸烟关系不大。大体形态可分为单个结节型,l多发结节型和弥漫型,l均分布于肺的周边。单个结节型中部分病灶生长极缓慢,l弥漫型可侵及单侧或双侧肺野。癌细胞多为分化好的柱状细胞,l沿终末细支气管和肺泡壁表面蔓延,l不侵犯或破坏肺的结构。可在肺泡腔内形成大小不等的乳头状结构。弥漫型细支气管肺泡癌细胞呈立方状或柱状衬于肺泡壁上,l肺泡腔内充满粘液物质。
(3)大细胞肺癌:i为一高度恶性的上皮肿瘤,l多发生于周边肺实质,l占肺癌的2.2%~8.6%。癌细胞大,l分化差,l形态多样,l核大,l核仁显著,l胞质丰富,l有粘液形成。常见大片出血性坏死。细胞呈双向分化或间变,l约80%呈腺样分化,l10%呈鳞状分化。因此难以与鳞癌和腺癌区分。
大细胞肺癌有两种类型:i①透明细胞癌:i胞体较大,l胞质呈透明状,l应与来自肾、i甲状腺转移性透明细胞癌相鉴别;②巨细胞癌:i单核或多核巨瘤细胞占30%以上,l癌细胞弥漫分布,l电镜显示有神经内分泌细胞的特点。大细胞癌转移较小细胞癌晚,l手术切除机会较大。
(4)鳞腺癌:i具有明确的腺癌和鳞癌的组织结构,l两种成分混杂在一起,l或分别独立存在于同一个瘤块中。电镜观察下,l鳞腺癌高达49%,l多数鳞癌可能属于鳞腺癌。
近年来组织学的研究结果证明,l上述各种类型的肺癌细胞均来自于呼吸道粘膜的干细胞(stem1cell)。肺癌超微结构的研究则对肺癌的异质性(heterogeneity)有了更多的发现:i约35%~60%的肺癌往往由两种或更多种不同分化的细胞构成。这对其临床治疗及预后的评估具有重要的意义。
【临床表现】
多数肺癌病人在就诊时已有症状,l仅5%的病人发现肺癌时无症状。其临床表现与肺癌的发生部位、i类型、i大小、i有无转移和并发症等有关。
(一)原发肿瘤引起的症状和体征
1.咳嗽11由于肿瘤生长部位、i方式和速度不同,l各人的咳嗽表现也不同。瘤细胞生长在较大气道时,l为阵发性刺激性呛咳,l无痰或少许泡沫痰;肺泡细胞癌可有大量粘液痰;当有继发或感染时,l痰量增多呈粘液脓性。
2.咯血11以中央型肺癌多见,l多为痰中带血或间断性血痰,l偶有大咯血。
3.喘鸣11肿瘤引起支气管狭窄,l造成部分阻塞,l可产生局限性喘鸣音。
4.气急11肿瘤引起支气管狭窄,l或压迫大气道,l或转移至胸膜,l引起大量胸腔积液或转移至心包发生心包积液,l或者膈麻痹、i上腔静脉阻塞以及肺部广泛侵犯时,l均可引起胸闷、i气急。
5.发热11肿瘤压迫或阻塞支气管引起肺炎、i肺不张时,l常伴有发热。抗生素治疗可暂时有效;如由肿瘤坏死引起的发热,l称为“癌性热”,l抗感染治疗无效。
6.其他11厌食、i乏力、i体重下降等。
(二)肿瘤局部扩展引起的症状和体征1
1.胸痛11肿瘤位于胸膜附近时,l可表现为隐痛、i钝痛,l随呼吸、i咳嗽时加重。侵犯肋骨、i脊柱时,l疼痛持续而明显,l且与呼吸、i咳嗽无关。肩部或胸背部持续疼痛、i常提示上肺叶内侧近纵隔处有肺癌外侵可能。
2.呼吸困难11肿瘤压迫大气道,l可出现吸气性呼吸困难。
3.吞咽困难11为肿瘤侵犯或压迫食管所致,l如出现支气管-食管瘘,l可引起肺部感染。
4.声音嘶哑11肿瘤直接压迫,l或转移至纵隔淋巴结后压迫喉返神经(多见左侧)使声带麻痹,l可导致声音嘶哑。
5.上腔静脉阻塞综合征11肿瘤直接侵犯或纵隔转移淋巴结压迫上腔静脉,l可使上静脉回流受阻,l产生胸壁静脉曲张和上肢、i颈面部水肿。严重者皮肤呈暗紫色,l眼结膜充血,l视力模糊,l头晕头痛。
6.Horner综合征11肺上沟瘤(Pancoast’s1tumor)是一种位于肺尖部的肺癌。癌肿侵犯或压迫颈交感神经,l引起患侧眼睑下垂、i瞳孔缩小、i眼球内陷,l同侧额部与胸壁无汗或少汗,l感觉异常。
7.臂丛神经压迫征11肿瘤压迫臂丛神经可致同侧自腋下向上肢内侧放射性、i烧灼样疼痛。
(三)肿瘤远处转移引起的症状和体征
1.脑、i中枢神经系统转移,l常有颅内压增高的征象,l如头痛、i呕吐等,l还可表现眩晕、i共济失调、i复视、i性格改变、i癫痫发作,l或一侧肢体无力甚至半身不遂等神经系统症状。出现背痛、i下肢无力、i膀胱或肠道功能失调,l应高度怀疑脊髓束受压迫。
2.肝转移时,l可表现食欲减退,l肝区疼痛、i肝肿大、i黄疸和腹腔积液等。
3.骨转移时,l表现为局部疼痛及压痛、i常见骨转移部位包括肋骨、i脊椎骨、i骨盆及四肢长骨。
此外,l皮下可出现转移性结节,l多位于躯干或头部。肺癌在浅表部主要是颈部淋巴结的转移,l多见于锁骨上窝及胸锁乳突肌附着处的后下方,l可以逐渐增大、i增多、i融合(患者可以毫无症状),l淋巴结大小不一定反映病程的早晚。
(四)肺癌作用于其他系统引起的肺外表现
有些肺癌病人可出现一些少见的症状或体征,l这些症状体征表现于胸部以外脏器,l不是肿瘤直接作用或转移引起的。它可以出现于肺癌发现前、i后,l称之为副癌综合征,l为肺癌的肺外表现。
1.异位内分泌综合征11系指肿瘤细胞分泌一些具有生物活性的多肽或胺类激素,l如促肾上腺皮质激素、i甲状旁腺素、i降钙素、i5-羟色胺、i胰岛素原样物质、i抗利尿激素、i生长激素释放因子(CRF)、i血管活性多肽(VIP)等,l而使肺癌病人表现出特殊的内分泌障碍,l被称为异位激素综合征。
(1)抗利尿激素分泌异常综合征(SIADH):i在SCLC病人中的发生率约为7%~12%。常表现为低钠血症和低渗透压血症,l可出现倦睡、i易激动、i定向障碍、i癫痫样发作或昏迷。诊断依据:i低钠血症,l低渗透压血症,l尿钠排出持续增加,l水负荷试验显示摄入水量等于排出水量,l尿渗透压增高,l血中肾素活性正常,l肾功能和肾上腺皮质功能正常。治疗:i主要是限制水的摄入。必要时输入3%高渗盐水,l口服醋酸去氧皮质酮(DOCA)20mg/d或9-氟可的松。
(2)异位ACTH综合征:i约70%肺癌病人的血浆中ACTH增高,l但文献报告有异位1ACTH综合征者仅1%~3%,l且多数为不典型的库欣(Cushing)综合征表现(如色素沉着、i水肿、i肌萎缩、i低钾血症、i代谢性碱中毒、i高血糖或高血压等),l向心性肥胖和紫纹非常罕见。大剂量地塞米松抑制试验阳性。若肿瘤不能切除,l为抑制肾上腺皮质激素,l可口服甲基二吡啶基丙酮2~6g/d,l再加服氨鲁米特或米托坦。
(3)神经肌肉综合征:i为非转移性神经肌肉病变,l可发生于肺癌出现前数月甚至数年,l发生原因不清。最常见为多发性周围神经炎、i重症肌无力和肌病、i小脑变性等,l它可发生于各型肺癌,l但多见于小细胞癌。
(4)高钙血症:i常见于鳞癌。肿瘤细胞分泌甲状旁腺(PTH)样激素,l其与受体结合后可激活破骨细胞活性和前列腺素E2,l而引起高钙血症。轻症者病人表现为口渴和多尿;重症者可有恶心、i呕吐、i便秘、i嗜睡和昏迷等症状。治疗方法包括加强水化;口服二膦酸盐(diphosphonates);肾上腺皮质激素和抗肿瘤治疗。
(5)其他:i分泌促性腺激素可引起男性乳房发育,l常伴有肥大骨关节病。因5-羟色胺分泌过多引起的类癌(carcinoid)综合征,l表现为哮鸣样支气管痉挛,l皮肤潮红、i水样腹泻、i阵发性心动过速等,l多见于燕麦细胞癌及腺癌。
2.其他肺外表现11肺癌病人出现非转移性神经肌肉病变的发生率约为15%,l可发生于肺癌确诊前数月。发生机制尚不明了,l推测与肿瘤产生的体液物质有关。
(1)多发性周围神经炎:i常伴有混合性感觉、i运动障碍。
(2)肌无力样综合征(Eaton-Lambert综合征):i多见于SCLC,l与神经终末部位的乙酰胆碱释放缺陷有关。临床上表现为类似肌无力的症状,l即随意肌力减退;早期侵犯骨盆带肌群及下肢近端肌群;反复运动后肌力可得到暂时性改善;70%以上的病例对新斯的明试验反应欠佳;肌电图低频反复刺激显示动作电位波幅递减,l而高频刺激时可引起暂时眭波幅增高,l该特点可与真正的肌无力征区别。
(3)肥大性肺性骨关节病:i常见于肺癌,l也见于胸膜间皮瘤和肺转移瘤,l表现为杵状指及肥大性骨关节病变,l受累关节肿胀、i压痛、i长骨远端骨干的X线显示骨膜增厚、i新骨形成,lγ骨显像病变部位有核素浓聚。多见于非小细胞癌。肿瘤切除后,l症状可减轻或消失,l肿瘤复发又可出现。
【实验室和辅助检查】
(一)胸部X线检查
本检查是发现支气管肺癌的最基本的方法。通过透视、i正侧位胸片,l发现块影或可疑病灶,l配合体层摄片,l便可明确病灶部位。
1.中央型肺癌的X线特征11肿瘤发生于总支气管、i叶和段支气管。
(1)直接X线征象:i多为一侧肺门类圆形阴影,l边缘毛糙,l可有分叶或切迹等表现,l肿块与肺不张、i阻塞性肺炎并存时,l可呈现反“S”形X线征象、i支气管造影可见支气管壁不规则增厚、i狭窄、i中断或腔内肿物。
(2)间接X线征象:i由于肿块在气管内生长,l可使支气管完全或部分阻塞,l可形成局限性肺气肿,l肺不张、i阻塞性肺炎和继发性肺脓疡等征象。
2.周边型肺癌的X线特征11肿瘤发生于段以下支气管。早期常呈现局限性小斑片状阴影,l也可呈结节状、i球形直径≤2cm、i网状阴影。肿块周边可有毛刺、i切迹和分叶、i常有胸膜被牵曳,l也称胸膜皱缩征。动态观察可见肿块逐渐增大,l引流的肺门淋巴结肿大、i胸腔积液、i肋骨被侵犯等。如发生癌性空洞,l多呈偏心性,l内壁不规则,l凹凸不平,l应与肺脓肿和肺结核空洞相鉴别。
3.细支气管-肺泡癌的X线特征11可表现为肺部孤立结节阴影、i肺炎型或双肺弥漫性小结节型,l后者颇似血行播散型肺结核,l部分病灶发展缓慢,l可经历数年无变化,l易于被误诊为浸润型或粟粒型肺结核、i肺炎和间质性肺炎。
(二)电子计算机体层扫描(CT)
胸部CT具有更高的分辨能力,l可发现更小的和一些特殊部位(如位于心脏后、i脊柱旁沟和在肺尖、i膈面以下部位)的病灶,l能显示肺门及纵隔淋巴结的肿大,l有助于肺癌的临床分期。螺旋式CT连续性扫描速度快,l对比介质容积小,l可更好地进行图像三维重建,l可显示直径小于5mm的小结节、i中央气管内和第6~7级支气管及小血管,l明确病灶与周围气道和血管的关系。
(三)磁共振(MRI)
MRI在明确肿瘤与大血管之间关系,l分辨肺门淋巴结或血管阴影方面优于CT,l但它对肺门病灶分辨率不如CT高。
(四)痰脱落细胞学检查
当怀疑支气管肺癌时,l除胸部X线检查外,l痰脱落细胞检查为一重要诊断方法。要提高痰检阳性率,l必须得到气管深部咳出的痰,l及时送检,l保持标本新鲜,l送检达6次以上。痰脱落细胞学检查的阳性率可达80%左右,l其中中心型肺癌较高。如果配合免疫组化检查,l其阳性率可进一步提高。
(五)纤维支气管镜检查
是诊断肺癌的主要方法,l对于中央型肺癌,l刷检加活检的阳性率可达90%左右。对周边型肺癌,l可在荧光屏透视指导下行经纤支镜肺活检(TBLB)或肺泡灌洗(BAL)等检查。肺成像荧光屏内镜(the1lung1imaging1fluorescence1endoscope,lLIFE),l可分辨出支气管粘膜的原位癌和癌前期病变,l以便进行活检,l提高了早期诊断的阳性率,l也有助于更好地选择手术切除范围。
(六)病理学检查
在透视、i胸部CT或B超引导下采用细针经胸壁穿刺进行肺部病灶活检;经纵隔镜或胸腔镜活检;锁骨上肿大淋巴结和胸膜活检等取得病变部位组织,l进行病理学检查,l对支气管肺癌的诊断具有决定性意义。
(七)核素闪烁显像
1.骨γ闪烁显像11可以了解有无骨转移,l其敏感性、i特异性和准确性分别为91%、i88%和89%。若采用核素标记促生长素抑制素类似物(somatotatin1analogues)显像则更有助于SCLC的分期诊断。同位素标记的抗CEA抗体静脉注射后的显像,l可提高胸腔内淋巴结转移的检出率。
2.正电子发射断层显像(positron1emission1tomography,lPET)11通过跟踪正电子核素标记的化合物在体内的转移与转变,l显示代谢物质在体内的生理变化,l能无创性地从体外显示人体内部组织与器官的功能,l并作出定量分析。如采用18F脱氧葡萄糖(18-fluorodexyglucose,lFDG)为示踪元素,l对肺癌进行定位及随诊,l其诊断敏感性和特异性分别为93.6%和80%。
(八)癌标志物的检测
迄今尚无任何一种可靠的血清癌标志物对诊断支气管肺癌具有较高的特异性。目前临床上用于NSCLC诊断的癌标志物包括组织多肽抗原(TPA)、i癌胚抗原(CEA)、i鳞癌抗原(Scc-Ag)、i1CYFRA21-1等;用于SCLC诊断的癌标志物包括神经特异性烯醇化酶(NSE)、i蛙皮素(BN)、i肌酸磷酸同工酶BB(CPK-BB)和胃泌肽(GRPC)等。如果联合采用上述多项指标同时检测可提高其诊断的敏感性和(或)特异性。
(九)肺癌的基因诊断
支气管肺癌的发生认为是由于原癌基因的激活和抑癌基因的缺失所致,l因此癌基因产物如1C-MYC基因扩增,lRAS基因突变、i抑癌基因RB、iP53异常等有助于诊断早期肺癌。文献报告肺癌病人出现临床症状前1~13个月的痰脱落细胞中即可检出原癌基因和抑癌基因的突变。肿瘤细胞以非整倍染色体或四倍体为主。通过DNA定量分析仪对支气管镜活检标本、i胸腔积液进行DNA定量分析,l可作为肺癌的辅助诊断手段。
(十)开胸手术探查
若经上述多项检查仍未能明确诊断,l而又高度怀疑肺癌时,l可考虑行开胸手术探查。
【诊断和鉴别诊断】
(一)诊断
肺癌的治疗效果与预后取决于肺癌能否早期诊断。要做到早期诊断肺癌取决于两方面的重要因素:i①病人对肺癌防治知识的了解,l一旦出现任何可能与肺癌有关的症状应及时就诊;②医务人员对肺癌早期征象的警惕性,l应避免漏诊、i误诊。尤其在肺癌与某些肺部疾病共存,l或其影像学表现与某些疾病相类似时,l应及时进行鉴别,l以利早期诊断。
对于下列情况之一的人群(特别是40岁以上男性长期或重度吸烟者)应提高警惕,l及时进行排癌检查:i①刺激性咳嗽2~3周而抗炎、i镇咳治疗无效;②原有慢性呼吸道疾病,l近来咳嗽性质改变者;③近2~3个月持续痰中带血而无其他原因可以解释者;④同一部位、i反复发作的肺炎;⑤原因不明的肺脓肿,l无毒性症状,l无大量脓痰,l无异物吸入史,l且抗感染治疗疗效不佳者;⑥原因不明的四肢关节疼痛及杵状指(趾);⑦X线显示局限性肺气肿或段、i叶性肺不张;⑧肺部孤立性圆形病灶和单侧性肺门阴影增大者;⑨原有肺结核病灶已稳定,l而其他部位又出现新增大的病灶者;⑩无中毒症状的、i血性、i进行性增多的胸腔积液患者等。
根据上述肺癌的临床表现和各种检查方法的合理应用,l80%~90%的肺癌病人是可以明确诊断的。
(二)鉴别诊断
须与肺癌鉴别的常见疾病有:i
1.肺结核11肺癌和肺结核的诊断,l相互混淆最多。肺门淋巴结结核,l锁骨下浸润病灶、i肺不张、i结核球、i空洞形成、i粟粒样病变、i胸腔积液等各种结核病变,l都可酷似肺癌。肺门淋巴结结核,l易与中央型肺癌相混淆。
(1)肺门淋巴结结核:i多见于儿童或老年,l常伴有低热、i盗汗等结核中毒症状,l结核菌素试验多呈强阳性,l抗结核治疗有效。
(2)肺结核球:i需与周围型肺癌相鉴别(见下表)。
(3)急性粟粒型肺结核:i需与弥漫性肺泡癌相鉴别。粟粒型肺结核胸片上表现为病灶大小相等和分布均匀的粟粒结节,l常伴有发热等全身中毒症状,l而肺泡癌两肺多为大小不等,l分布不均的结节状播散病灶,l且有进行性呼吸困难。
2.肺炎11癌性阻塞性肺炎的表现常与肺炎相似。但一般肺炎抗菌药物治疗多有效,l病灶吸收快而完全,l而癌性阻塞性肺炎吸收较缓慢,l或炎症吸收后出现块状阴影,l可通过纤支镜检查和痰脱落细胞学检查等加以鉴别。

3.肺脓肿11原发性肺脓肿起病急,l中毒症状明显。胸片上空洞壁厚,l内有液平,l周围有炎症改变。癌性空洞多无明显中毒症状,l胸片上空洞呈偏心性,l壁厚,l内壁凹凸不平,l纤支镜检查和痰脱落细胞检查有助于鉴别。
4.结核性渗出性胸膜炎11应与癌性胸腔积液相鉴别。参见第十二章胸膜疾病。
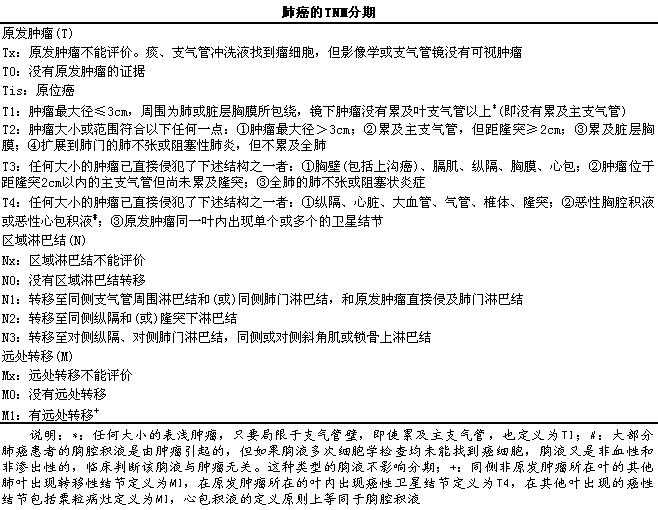
【临床分期】
支气管肺癌的临床分期可较准确地估计病情,l对制订合理的治疗方案和估计预后有很大帮助。美国联合癌症分类委员会(AJCC)和国际抗癌联盟(UICC)2002年制定的肺癌的TNM分期见下表。


【治疗】
肺癌的治疗手段有多种,l主要根据病人的机体状况,l肿瘤的病理类型和临床分期(见上表),l采用相应的综合治疗措施(见下表),l以期延长病人的生存时间、i提高病人的生活质量。治疗的主要方式是:i非小细胞肺癌(NSCLC)首选手术治疗,l辅以化疗和放疗;小细胞癌(SCLC)多选用化疗加放疗加手术。
(一)手术治疗
非小细胞肺癌Ⅰ期和Ⅱ期病人应行以治愈为目标的手术治疗。当病灶局限,l未侵袭对侧及高位纵隔淋巴结时,l可行肺叶、i肺段、i楔形、i双肺叶及袖状切除术。当病变已累及同侧纵隔淋巴结或胸壁的Ⅲa病人(包括未侵及椎体和交感神经结的Pancoast瘤),l仍可试行肿瘤切除加纵隔淋巴结清扫或胸壁重建。切除边缘无癌细胞者,l其5年生存率为40%以上。
小细胞肺癌90%以上就诊时已有胸内或远处转移,l因此,l国内主张先化疗、i后手术。

(二)化学药物治疗(简称化疗)
一般主张全身化疗。小细胞肺癌对化疗非常敏感,l许多化疗药物如环磷酰胺(CTX)长春碱酰胺(VDS)、i足叶乙甙(VP16)、i鬼臼噻吩甙(VM26)、i顺铂(DDP)、i卡铂(CBP)、i异环磷酰胺(IFO)、i洛莫司汀(CCNU)、i表柔比星(EPI)、i甲氨蝶呤(MTX)等能提高小细胞肺癌的缓解率,l一般诱导化疗以2~3个周期为宜,l使较大病灶经化疗后缩小,l以利手术及放疗。手术后或放疗后应继续化疗,l一般术后2~3周可行化疗。SCLC化疗周期应大于3~4周期。
非小细胞肺癌对化疗的反应较差,l目前有主张对NSCLCⅠ、iⅡ期病人手术后进行化疗,l以防术后发生局部复发或远距离转移。Ⅲa病人应于术前,l术后进行全身化疗,lⅢb及Ⅳ期病人已不宜手术或放疗,l化疗可延长生存期。SCLC和NSCLC单剂量化疗药物见以下两个表。

1.对SCLC比较有效的化疗方案
(1)EP方案:iVP-161100mg/(m2·d)静脉滴注第1~3天;DDP1100mg/(m2·d)静脉滴注第1~3天。每3周为1疗程。
(2)CAV方案:iCTX11000mg/m2第1天静脉注射;ADM140~50mg/m2第一天静脉注射;VCR11mg/m2第1天静脉注射。每3周为1疗程。
(3)VP-CP方案:iVP-161120mg/m2,l第1~3天静脉注射;CBP1100mg/m2,l第1~3天静脉注射。每4周为1周期。
(4)CAVP-16方案:iCTX11000mg/m2,l第1天静脉注射;ADM145mg/m2,l第1天静脉注射;VP-16150mg/(m2·d),l第1~5天静脉注射。每3周为1疗程。

(5)NP方案:iNVB长春瑞宾(去甲长春碱)25~30mg/(m2·d),l第1、i8天静脉注射;DDP140mg/(m2·d),l第1~3天静脉注射。每3周为1周期。
2.对NSCLC比较有效的化疗方案
(1)CAP方案:iCTX1400mg/m2,l第1天静脉注射;ADM140mg/m2,l第1天静脉注射;DDP140mg/m2,l第1天静脉滴注。每4周为1疗程。
(2)MVP方案:iMMC(丝裂霉素)68mg/m2,l第1天静脉注射;VDS13mg/(m2·d),l第1、i8天静脉注射;DDP150mg/(m2·d),l第3、i4天静脉滴注。每3周为1疗程。
(3)EP方案:iVP-161120mg/(m2·d),l第1、i3、i5天静脉滴注;DDP160mg/m2,l第1天静脉滴注。每4周为1疗程。
(4)NP方案:iNVB125mg/(m2·d),l第1、i8、i15天静脉滴注;DDP160~80mg/(m2·d),l第1天静脉滴注。每4周为1疗程。
(5)TP方案:iTXL(紫杉醇)135mg/m2第1天静脉滴注;DDP160mg/(m2·d),l第3天静脉滴注。每3周为1疗程。
(6)ICE方案:iIFO11.2g/(m2·d),l第1~3天静脉注射;CBP1300mg/m2,l第1天静脉滴注;VP-16180mg/(m2·d),l第1~3天静脉注射。每4周为1疗程。
(7)GC方案:i吉西他滨(gemcitabine)1000mg/m2,l第1、i8、i15天静脉滴注;DDP100mg/m2,l第2天静脉滴注。每4周为1疗程。
提高化疗剂量强度是目前正在研究的一个治疗方向。增加剂量可增强抗癌药的杀伤能力,l提高疗效,l但剂量增大,l药物毒性也会明显增高,l集落刺激因子(CSF)和rIL-3可预防严重骨髓抑制及化疗引起的感染,l国内外正在对SCLC应用自体骨髓移植及造血干细胞移植,l提高化疗剂量强度。
(三)放射治疗
放射线对癌细胞有杀伤作用。放射治疗(简称放疗)可分为根治性和姑息性两种,l根治性放疗用于病灶局限、i因解剖原因不便手术或其他原因不能手术者。若辅以化疗,l可提高疗效。姑息性放疗目的在于抑制肿瘤的发展,l延迟肿瘤扩散和缓解症状,l如对肺癌引起的顽固性咳嗽、i咯血、i肺不张、i上腔静脉阻塞综合征有肯定疗效,l也可缓解骨转移性疼痛和脑转移引起的症状。
肺癌对放疗的敏感性,l以小细胞癌为最高,l其次为鳞癌和腺癌,l故照射剂量以小细胞癌最小,l腺癌最大。一般40.0~70.0GY(4000~7000rad)为宜,l分5~7周照射,l常用的放射线有60钴γ线,l电子束β线和中子加速器等。应注意减少和防止白细胞减少、i放射性肺炎、i放射性肺纤维化和放射性食管炎等放疗反应。对全身情况太差,l有严重心、i肺、i肝、i肾功能不全者应列为禁忌。
(四)肺癌介入性治疗
1.支气管动脉灌注化疗(BAI)11适用于失去手术指征,l全身化疗无效的晚期癌患者,l此方法毒副作用小,l可缓解症状,l减轻病人痛苦。
2.经纤支镜介导治疗
(1)血卟啉染料激光治疗和YAG激光切除治疗:i可解除肿瘤引起的气道阻塞和控制出血。
(2)经纤支镜行腔内放疗:i可缓解肿瘤引起的阻塞和咯血症状。
(3)超声引导下的介入治疗,l可直接将抗癌药物等注入肿瘤。
(五)生物反应调节剂(BRM)和生物靶向治疗
免疫生物治疗已成为肿瘤治疗的重要部分,l如小剂量干扰素(2×106U)每周3次间歇疗法。白细胞介素2(IL-2)、i肿瘤坏死因子(TNF)、i集落刺激因子(CSF)等在肺癌的治疗中能增加机体对化疗、i放疗的耐受性,l提高疗效。近年来,l生物靶向治疗为肺癌治疗开辟了新的途径。
(六)中医药治疗
祖国医学有许多单方、i验方在肺癌的治疗中可以与西药治疗起协同作用,l减少患者对放疗、i化疗的反应,l提高机体的抗病能力,l增强疗效。
【预后和预防】
(一)预后
从总体上说,l支气管肺癌的预后仍然很差。肺癌病人的预后取决于能否早期诊断、i及时治疗。隐性肺癌早期治疗可获痊愈。能够接受外科手术治疗的第Ⅰ期和第Ⅱ期NSCLC病人5年生存率可达40%~85%。一般而言,l鳞癌的预后较好,l腺癌次之,l未分化小细胞癌的预后较差。
近年来,l通过以化疗和放疗为主的综合治疗,l未分化小细胞肺癌的预后有了显著的改善。
长期存活的SCLC和NSCLC病人都有发生第二种原发性肺癌的危险。
(二)预防
主要的预防措施包括两个方面:i
1.减少或避免在生产和生活环境中含有致癌物质污染的空气和粉尘的吸人。广泛宣传吸烟的危害、i大力提倡戒烟(尤其是避免年轻人开始吸烟)、i公共场所禁止吸烟,l以及通过增加对香烟制品的收税来减少烟民等,l是已经被许多国家和地区证明行之有效的预防肺癌的措施。大约30%的烟民的戒烟取得了成功,l内科医师的促进发挥了重要的作用。
2.加强劳动保护,l积极开展防癌宣传教育也很重要。
3.对高危人群进行重点普查,l早期发现、i早期诊断和早期治疗肺癌病人。
4.化学预防可能有效。有几项临床试验正在对视黄酸衍生物和类胡萝卜素预防高危人群发生肺癌的效果进行研究。也有研究在对维生素E、iC和一些能干扰生长因子因素转导变异的药物等的预防肺癌作用进行评估。
推荐阅读文献
Proceedings1of1the1Multimodality1Approach1to1Lung1Cancer1Symposium.Vail,lCorlorado,lUSA11February11Chest.20001Apr;117(41Suppl11):i71S-175S