【概述】
癫癎(epilepsy)是一组由不同病因所引起,l脑部神经元高度同步化,l且常具自限性的异常放电所导致,l以发作性、i短暂性、i重复性及通常为刻板性的中枢神经系统功能失常为特征的综合征。每次发作称为癎样发作,l反复多次发作所引起的慢性神经系统病症则称为癫癎。在癫癎中,l具有特殊病因,l由特定的症状和体征组成的特定的癫癎现象称为癫癎综合征。
癫癎是一种常见病,l国内流行病学调查显示其患病率为5‰,l全国约有600万~700万病人。可见于各个年龄组,l青少年和老年是癫癎发病的两个高峰年龄段。
【病因】
癫癎都是有病因的,l但限于对癫癎认识的局限性,l有些病因人类已知,l有些则在探索中。前者称为症状性或继发性癫癎,l后者称为特发性癫癎。对临床表现提示为症状性癫癎,l但尚不能明确病因者则称为隐源性癫癎。
1.症状性癫癎的病因
(1)脑外伤:i脑外伤后癫癎的发生率一般为2%~5%,l重症闭合性颅脑损伤伴有颅内血肿者可达25%~30%。开放性颅脑损伤患者发病率更高,l成为继发性癫癎最常见原因之一。一旦发生癫癎,l不管用药与否,l大多数患者的发作往往持续十多年,l并有相当部分患者耐药,l是难治性癫癎的主要组成部分。婴幼儿癫癎发作常与产伤有关。
(2)脑血管病:i脑血管病是癫癎常见病因。20%左右的脑血管病患者有癫癎发作,l老年性癫癎中,l32%是由中风引起。随着脑血管疾病患者存活期延长,l中风后癫癎的患病率也逐渐增加。主要发生在中青年的脑血管畸形也可通过血液异常分流引起的缺血缺氧、i离子沉积。出血、i胶质增生和含铁血色素沉积等因素诱发癫癎。
(3)肿瘤:i引起癫癎长期发作的脑肿瘤多为生长缓慢的肿瘤。流行病学调查显示,l癫癎患者中有4%系肿瘤所致。脑瘤患者中癫癎的发病率为35%,l慢性难治性癫癎行手术治疗的患者中,l17%是肿瘤所致,l其中少突胶质细胞瘤癫癎发生率最高,l为92%;星形胶质细胞瘤和脑膜瘤发生率为70%;成胶质细胞瘤为35%。
(4)中枢神经系统的感染:i中枢神经系统细菌、i病毒、i真菌感染所引起的脑膜炎或脑炎都可引起癫癎。人类免疫缺陷病毒可通过感染性脑病、i中枢神经系统脱髓鞘、i代谢障碍等机制引起癫癎发作。
(5)寄生虫:i长江上游主要为脑型肺吸虫、i中下游以脑血吸虫病为主,l北方以猪囊虫寄生引起癫癎多见。其中寄生在中枢神经系统的囊虫以皮质运动区为多,l囊虫变性坏死或钙化后可出现癫癎发作。
(6)遗传代谢性疾病:i发生在神经系统的遗传代谢性疾病中有2/3的患者可能出现癫癎发作。婴儿蜡样脂褐质累积病、iⅡ型唾液酸苷酶累积病、i溶酶体贮积病、i黑矇性痴呆等都常引起癫癎发作。
(7)皮质发育障碍:i皮质发育障碍引起癫癎最常见的原因是神经元移行障碍和局灶性皮质发育不良。前者是神经元迁移过程中由于多种原因受阻,l使神经元不能到达正常部位,l无法形成正常功能所必需的突触联系,l而在局部形成异常神经网络引起癫癎发作,l受阻神经元的形态多是正常的。皮质发育不良往往有皮质结构和细胞学的异常,l无脑回、i多脑回、i局灶性巨脑回都常引起癫癎发作。
(8)神经系统变性疾病:i发生在中枢神经系统的多种变性疾病也是继发性癫癎的常见病因。5%的多发性硬化病人病程中有癫癎发作,l运动神经元病、iAlzheimer病、i帕金森病的晚期也可有癫癎发生。
(9)药物和毒物:i能引起癫癎发作的药物丰要有青霉素类、i喹诺酮类、i链霉素、i异烟肼、i胰岛素、i利多卡因、i吩噻嗪类、i东莨菪碱、i茶碱或氨茶碱、i可卡因、i苯丙胺、i哌替啶等。中药马钱子也有引起癫癎发作的报道。杀鼠剂毒鼠强常引起耐药性的癫癎发生。
(10)其他:i8%~20%的系统性红斑性狼疮患者可出现癫癎发作;除低血钙引起的手足搐搦外,l甲状旁腺功能低下出现癫癎发作的比例可高达30%~50%;糖尿病和低血糖也可引起癫癎,l其中有相当部分癫癎发作是低血糖或糖尿病患者早期惟一或突出的表现,l因而对原因不明的癫癎,l尤其是部分性癫癎持续状态,l常规检查血糖是必要的。
癫癎病因很多,l一般说来,l婴幼儿的癫癎主要与产伤、i出血、i代谢障碍或遗传因素有关;儿童和青少年期则主要与炎症、i寄生虫、i脑外伤、i皮质发育障碍有关;成年期发病者多为脑肿瘤、i脑血管畸形、i代谢异常或内分泌功能障碍;老年期癫癎多见于脑血管病、i糖尿病和脑萎缩等。
2.特发性癫癎的病因11特发性癫癎应是病因不清楚的癫癎,l一旦明确病因就应归于继发性癫癎中。但目前临床上更倾向于将由基因突变和某些先天因素所致,l有明显遗传倾向,l需用分子生物学方法才能发现病因的癫癎仍称为特发性癫癎。特发性癫癎另一个主要特征是到目前为止,l仍然没有发现其脑部有足以引起人类癫癎发作的结构性损伤或生化异常。
不同病灶的家族性部分性癫癎呈常染色体显性遗传,l连锁分析发现突变基因位于2号染色体长臂和22号染色体q11~q12区域;家族性颞叶癫癎是国际抗癫癎联盟最近认同的家族性癫癎,l可能系常染色体显性遗传,lSantos等人对15个家系、i153名成员、i79例患者进行研究,l用D10S185、iD10S574、iD10S577、iD10S192共4个多态性二核苷酸标记对10号染色体15个候选区进行分析,l结果发现仅1个家系7例伴有听觉症状的患者LOD值提示连锁;伴听觉症状的家族性部分性癫癎,l其候选基因位于10号染色体短臂;国内对一个汉族常染色体显性遗传全身强直-阵挛性发作大家系进行的连锁分析中发现11q22.1~23.3区域有致病基因连锁。
良性家族性新生儿惊厥是第一个被成功进行连锁分析的特发性癫癎。其突变基因是20号染色体长臂13.3的KCNQ2和KCNQ3基因,l在8号染色体长臂24处有异质基因表达;常染色体显性遗传夜间额叶癫癎(autosomal1dominant1nocturnal1frontal1lobe1epilepsy)的突变基因是20号染色体长臂上的CHRNA4基因;全面性癫癎伴热性发作重叠综合征(generalized1epilepsy1with1febrile1seizures1plus)系编码电压门控钠离子通道β亚单位基因突变所致。
【发病机制】
癫癎的发病机制仍不完全清楚,l但一些重要的发病环节已为人类所知。
1.神经元异常放电及其扩布11神经元异常放电是癫癎的病变基础,l而异常放电的原因系离子异常跨膜运动所致,l后者的发生则与离子通道结构和功能异常有关,l调控离子通道的神经递质或调质功能障碍又是引起离子通道功能异常的主要原因,l离子通道蛋白和神经递质多数是以DNA为模板进行代谢的基因表型产物,l因而其异常往往与基因的表达异常有关。
起步神经元的异常放电要变为成千上万神经元高度同步化放电就必须通过神经元间连接通道多方向扩布。神经元间的连接通道有直接和间接二大类,l后一种连接方式称为突触连接,l是人类神经元连接的主要方式。有研究表明,l癫癎病人神经元突触有明显的功能异常,l这种病态突触通过突触囊泡的快速循环再生使正常情况下每秒仅能传播数次或数十次神经冲动的突触传递功能增加到数十次到数百次/秒,l使癎样放电得以迅速扩布。可用下列表达式来表述病因、i神经元异常放电及其扩布与癫癎的关系(图12-1)。但每个环节中的具体细节,l则仍在研究中。
图12-11癫癎发病机制示意图
2.脑电图上癎性放电与临床发作11单个神经元的异常放电并不足以引起临床上的癫癎发作,l但这种异常的神经元放电进入到局部的神经网络并在其中传播时,l可受到网络内兴奋或抑制神经元的增益或抑制,l使这种异常电流增大或降低。当异常电流增加到一定程度,l并可通过脑电图记录到时,l就表现为脑电图上的癎性放电。当电流增加到足以冲破脑部的抑制功能,l或脑内对其抑制作用减弱时,l就会沿电阻最小径路传播,l引起临床上的癫癎发作。现有研究资料支持脑电图上的癎性放电是以谷氨酸为代表的脑内兴奋功能增强的结果,l临床上的癫癎发作除兴奋功能增强外,l还与GABA为代表的脑内抑制功能绝对或相对减弱有关。
3.不同类型癫癎发作的可能机制11异常电流的传播被局限在某一脑区,l临床上就表现为局灶性发作;癎性放电波及到双侧脑部则出现全面性癫癎;异常放电在边缘系统扩散,l可引起复杂部分性发作;放电传到丘脑神经元被抑制,l则出现失神发作。
【分类】
癫癎分类非常复杂,l通常情况下用两种不同的方法分别对癫癎发作类型和癫癎综合征进行分类。发作类型的分类依据是发作时的临床表现和脑电图特征,l癫癎综合征的分类则是将癫癎的病因、i发病机制、i临床表现、i疾病演变过程、i治疗效果等放到一起进行综合分类。目前应用最广泛的分类是国际抗癫癎联盟1981年和1989年分别提出的癫癎发作和癫癎综合征的分类。
1.癫癎发作的国际分类111981年公布的癫癎发作的国际分类是参照两个标准来进行:i①发作起源于一侧或双侧脑部;②发作时有无意识丧失。其依据是脑电图检查的结果和临床表现。脑电图和发作的最初症状学提示发作起于一侧、i没有意识丧失称为部分性发作;起于双侧、i伴有意识丧失称为全身性发作(图12-2)。
图12-211癫癎发作的国际分类
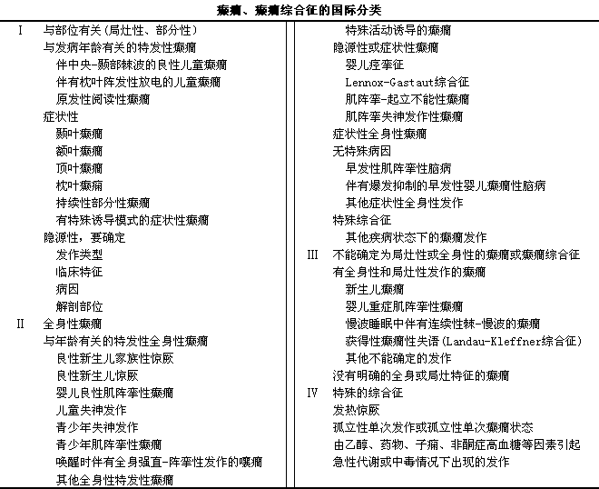
2.癫癎综合征的分类11癫癎综合征的分类见下表。

2001年国际抗癫癎联盟又提出了新的癫癎发作和癫癎综合征的分类(见附图1、i附表1)。各种不同的分类仅仅是人类认识和归纳疾病的不同方法,l其并没有改变癫癎发作或癫癎综合征的特征。
【癫癎发作的临床表现】
癫癎发作有两个主要特征:i
1.共性11是所有癫癎发作都有的共同特征,l即发作性、i短暂性、i重复性、i刻板性。发作性指癫癎突然发生,l持续一段时间后迅速恢复,l间歇期正常;短暂性指患者发作持续的时间都非常短,l数秒钟、i数分钟或数十分钟,l除癫癎持续状态外,l很少超过半小时;重复性指癫癎都有反复发作的特征,l仅发作一次不能诊断为癫癎;刻板性指每种类型发作的临床表现几乎一致。
2.“个性”11即不同类型癫癎所具有的特征,l是一种类型的癫癎区别于另一种类型癫癎的主要依据。
(1)全身性发作:i最初的症状学和脑电图提示发作起源于双侧脑部者称为全身性发作,l这种类型的发作多在发作初期就有意识丧失。
1)全身强直-阵挛性发作:i意识丧失、i双侧强直后紧接着有阵挛的序列活动是全身强直-阵挛性发作的主要临床特征。可由部分性发作演变而来,l也可一起病即表现为全身强直-阵挛发作。早期出现意识丧失,l跌倒。随后的发作分为三期:i①强直期,l表现为全身骨骼肌持续性收缩。眼肌收缩出现眼睑上牵、i眼球上翻或凝视;咀嚼肌收缩出现口强张,l随后猛烈闭合,l可咬伤舌尖;喉肌和呼吸肌强直性收缩致患者尖叫一声,l呼吸停止;颈部和躯干肌肉的强直性收缩使颈和躯干先屈曲,l后反张:i上肢由上举后旋转为内收前旋,l下肢先屈曲后猛烈伸直,l持续10~20秒后进入阵挛期;②阵挛期,l患者从强直转成阵挛,l每次阵挛后都有一短暂间歇,l阵挛频率逐渐变慢,l间歇期延长,l在一次剧烈阵挛后,l发作停止,l进入发作后期。以上两期均伴有呼吸停止、i血压升高、i瞳孔扩大、i唾液和其他分泌物增多;③发作后期,l此期尚有短暂阵挛,l可引起牙关紧闭和大小便失禁。呼吸首先恢复,l随后瞳孔、i血压、i心率渐至正常。肌张力松弛,l意识逐渐恢复。从发作到意识恢复约历时5~15分钟。醒后患者常感头痛、i全身酸痛、i嗜睡,l部分患者有意识模糊,l此时强行约束患者可能发生伤人和自伤。
2)强直性发作:i表现为与强直-阵挛性发作中强直期相似的全身骨骼肌强直性收缩,l常伴有明显的自主神经症状,l如面色苍白等。
3)阵挛性发作:i类似全身强直-阵挛性发作中阵挛期的表现。
4)失神发作:i突然发生和突然终止的意识丧失是失神发作的特征。典型失神发作表现为活动突然停止、i发呆、i呼之不应、i手中物体落地。部分患者可机械重复原有的简单动作,l每次发作持续数秒钟,l每天可发作数十、i上百次。发作后立即清醒,l无明显不适,l可继续先前的活动。醒后不能回忆,l甚至不知刚才发了病。
不典型失神发作(atypical1absences)的起始和终止均较典型失神缓慢,l除意识丧失外,l常伴肌张力降低,l偶有肌阵挛。
5)肌阵挛性发作:i表现为快速、i短暂、i触电样肌肉收缩,l可遍及全身,l也可限于某个肌群,l常成簇发生。
6)失张力发作:i表现为肌张力突然丧失,l可致患者跌倒。局限性肌张力丧失可仅引起患者头或肢体下垂。
(2)部分性发作:i部分性发作包括单纯部分性、i复杂部分性、i部分性继发全身性发作三类。后者系神经元异常放电从局部扩展到双侧脑部时出现的临床发作。
1)单纯部分性发作:i除具有癫癎的共性外,l发作时意识始终存在,l发作后能复述发作的生动细节是单纯部分性发作的主要特征。①运动性发作:i表现为身体的某一局部发生不自主抽动。多见于一侧眼睑、i口角、i手或足趾,l也可涉及一侧面部或肢体。严重者发作后可留下短暂性肢体瘫痪,l称为Todd麻痹。局部抽搐偶可持续数小时或更长,l称为持续性部分性癫癎;异常运动从局部开始,l沿皮层功能区移动,l如从手指-腕部-前臂-肘-肩-口角-面部逐渐发展,l称为贾克森(Jackson)发作;旋转性发作表现为双眼突然向一侧偏斜,l继之头部不自主同向转动,l伴有身体的扭转,l但很少超过180°,l部分患者过度的旋转可引起跌倒,l出现继发性全身性发作;姿势性发作11发作性一侧上肢外展、i肘部曲屈、i头向同侧扭转、i眼睛注视着同侧;语言性发作不自主重复发作前的单音或单词,l偶可有语言抑制。②感觉性发作:i表现为一侧面部、i肢体或躯干的麻木,l刺痛;眩晕性发作表现为坠落感、i漂动感或水平/垂直运动感;偶尔可表现本体感觉或空间知觉障碍性发作,l出现虚幻的肢体运动感。特殊感觉性发作则出现味、i嗅、i听、i视幻觉。③自主神经性发作:i表现为上腹部不适、i恶心、i呕吐、i而色苍白、i出汗、i竖毛、i瞳孔散大等。④精神症状性发作:i可表现为各种类型的遗忘症(如似曾相识、i似不相识、i强迫思维、i快速回忆往事)、i情感异常(恐惧、i忧郁、i欣快、i愤怒)、i错觉(视物变形、i变大、i变小,l声音变强或变弱)、i复杂幻觉等。
2)复杂部分性发作:i复杂部分性发作的主要特征是有意识障碍,l发作时患者对外界刺激没有反应,l发作后不能或部分不能复述发作的细节。
临床表现分为4种类型:i①自动症(automatism),l意识障碍和患者出现看起来有目的、i但实际上没有目的的发作性行为异常是自动症的主要特征。部分患者发作前有感觉和运动先兆,l发作时患者与外界接触不良,l对外界刺激无反应。随后出现一些看起来有目的,l但实际上无目的的活动,l如反复咂嘴、i噘嘴、i咀嚼、i舔舌、i牙或吞咽(口、i消化道自动症)或反复搓手、i抚面,l不断地穿衣、i脱衣、i解衣扣、i摸索衣裳(手足自动症),l也可表现为游走、i奔跑、i无目的的开门、i关门、i乘车上船;还可出现自言自语、i叫喊、i唱歌(语言性自动症)或机械重复原来的动作。发作后患者意识模糊,l常有头昏,l不能回忆发作中的情况。②仅有意识障碍,l此时需与失神发作鉴别(下表)。③先有单纯部分性发作,l继之出现意识障碍。④先有单纯部分性发作,l后出现自动症。

3)部分继发全身性发作:i先出现上述部分性发作,l随之出现全身性发作。癫癎部分或全身性发作在短时间内频繁发生,l全身性发作在两次发作之间意识不清楚,l全身或部分性发作持续30分钟以上称为癫癎持续状态。
【癫癎综合征的临床表现】
癫癎发作的临床表现描述的是一次发作的全过程,l而癫癎综合征则是将一组包括疾病的病因、i可能的发病机制、i病变部位、i好发年龄、i临床表现、i脑电图特征、i治疗、i预后转归等相关资料放在一起进行描述。国际抗癫癎联盟新提出的癫癎综合征定义为:i有特殊病因,l由特定的症状和体征组成的特定癫癎现象。
1.与部位有关的癫癎
(1)与年龄有关的特发性癫癎
1)具有中央-颞部棘波的良性儿童癫癎(benign1childhood1epilepsy1with1centro-temporal1spike):i好发于2~13岁,l通常为局灶性发作,l可不经治疗于16岁前自愈。脑电图在中央-颞区可见一侧或双侧的局灶性棘波。
2)具有枕区放电的良性儿童癫癎(childhood1epilepsy1with1occipital1paroxysms):i好发年龄1~14岁。发作开始出现视觉症状,l随之出现眼肌阵挛、i偏侧阵挛、i也可合并全身强直—阵挛性发作及自动症。脑电图示一侧或双侧枕区有棘-慢波或尖波。
3)原发性阅读性癫癎:i由阅读引起,l没有自发性发作的癫癎综合征。临床表现为阅读时出现下颌阵挛,l常伴有手臂的痉挛,l如继续阅读则会出现全身强直阵挛性发作。
(2)症状性癫癎
1)颞叶癫癎(temporal1lobe1epilepsy):i起于颞叶,l可为单纯或复杂部分性发作及继发全身性发作。40%以上有热性惊厥史。
2)额叶癫癎(frontal1lobe1epilepsy):i与颞叶癫癎一样,l也可表现为单纯或复杂部分性发作,l常有继发性全身性发作。丛集性出现,l每次发作时间短暂,l刻板性突出,l强直或姿势性发作及下肢双侧复杂的运动性自动症明显,l易出现癫癎持续状态。
3)枕叶癫癎(occipital1lobe1epilepsy):i主要为伴有视觉症状的单纯部分性发作,l可有或无继发性全身性发作。
4)顶叶癫癎(parietal1lobe1epilepsy):i单纯部分性发作,l主要表现为感觉刺激症状,l偶有烧灼样疼痛感。
5)持续性部分性癫癎:i表现为持续数小时、i数天,l甚至数年的,l仅影响身体某部分的节律性肌阵挛。脑电图在中央区有局灶性棘-慢波,l但无特异性。
6)有特殊诱导模式的症状性癫癎:i本体感觉引起的癫癎是指由被动或主动运动引起的癫癎发作,l主要表现为由肢体主动或被动活动所引起短暂性强直或部分性发作,l通常出现在有大脑损伤或运动障碍的病人中,l这种发作的癎样特征可通过发作期脑电图记录来证实。
伴或不伴失神的眼肌阵挛性发作最常见的诱发因素是在持续光线存在条件下自觉或不自觉或反射性的闭眼,l间歇性闪光刺激在睁或闭眼时也可引起起癫癎发作。表现为失神和眼肌痉挛。
(3)隐源性:i从癫癎发作类型、i临床特征、i常见部位推测其是继发性癫癎,l但病因不明。
2.全面性癫癎和癫癎综合征
(1)与年龄有关的特发性癫癎
1)良性新生儿家族性惊厥(benign1neonatal1familial1convulsion):i常染色体显性遗传。出生后2~3天发病,l表现为阵挛或呼吸暂停,l脑电图无特异性改变。
2)良性新生儿惊厥(benign1neonatal1convulsion):i见于出生后5日左右,l表现为频繁而短暂的阵挛或呼吸暂停性发作,l脑电图上有尖波和δ波交替出现。
3)良性婴儿肌阵挛性癫癎(benign1myoclonic1epilepsy1in1infancy):i1~2岁发病,l有癫癎家族史。表现为发作性、i短暂性、i全身性肌阵挛。脑电图可见阵发性棘-慢波。
4)儿童期失神癫癎(childhood1absence1epilepsy):i6~7岁起病,l女性为多,l与遗传因素关系密切。表现为频繁的典型失神,l一天多次。
5)青少年期失神癫癎(juvenile1absence1epilepsy):i青春早期发病,l男女间无明显差异。发作频率少于儿童期失神癫癎,l80%以上出现全身强直-阵挛发作,l脑电图上可见广泛性棘-慢复合波。
6)青少年肌阵挛性癫癎(juvenile1myoclonic1epilepsy):i好发于8~18岁,l表现为肢体的阵挛性抽动,l多合并全身强直-阵挛发作和失神发作。
7)觉醒时全身强直-阵挛性癫癎(epilepsy1with1generalized1tonic-clonic1seizure1on1awaking):i好发于11~20岁。清晨醒来或傍晚休息时发病,l表现为全身强直-阵挛性发作,l可伴有失神或肌阵挛发作。
(2)隐源性或症状性(Cryptogenic1or1symptomatic):i推测其是症状性,l但病史及现有的检测手段未能发现致病原因。
1)West综合征:i又称婴儿痉挛症。出生后一年内发病,l男孩多见。波及到头、i颈、i躯干或全身的频繁肌痉挛、i精神发育迟滞和脑电图上高幅失律构成本病特征性的三联征。
2)Lennox-Gastaut综合征:i好发于1~8岁,l少数出现在青春期。强直性发作、i失张力发作、i肌阵挛发作、i非典型失神发作和全身强直-阵挛性发作等多种发作类型并存、i精神发育迟缓、i脑电图上棘-慢复合波(1~2.5Hz)和睡眠中10Hz的快节律是本综合征的三大特征,l易出现癫癎持续状态。
3)有肌阵挛-失张力发作的癫癎(epilepsy1with1myoclonic-astatic1seizures):i2~5岁发病,l首次发作多为全身强直-阵挛性发作,l持续数月的全身强直-阵挛性发作后,l出现所谓的“小运动性发作”,l它由肌阵挛发作、i失神发作、i每日发作数次的跌倒发作组成,l持续1~3年。脑电图早期表现为4~7Hz的慢波节律,l以后出现规则或不规则,l双侧同步的2~3Hz棘-慢复合波及/或多棘-慢复合波。
4)伴有肌阵挛失神发作的癫癎(epilepsy1with1myoclonic1absences):i特征性表现为失神伴双侧节律性阵挛性跳动。脑电图上可见到双侧同步对称、i节律性的3Hz棘-慢复合波,l类似失神发作。
(3)症状性或继发性癫癎(secondary1epilepsy):i包括无特殊病因的早期肌阵挛性癫癎性脑病、i伴有爆发抑制的婴儿早期癫癎性脑病,l其他症状性全身性癫癎和有特殊病因的癫癎。
3.不能分类的癫癎11包括婴儿重症肌阵挛癫癎、iLandau-Kleffner综合征及慢波睡眠中持续棘慢复合波的癫癎。
(1)婴儿重症肌阵挛性癫癎,l也称为Dravet综合征。出生后一年内发病,l初期表现为在没有先兆的情况下出现全身或单侧的阵挛,l常伴意识障碍,l以后有从局部开始的,l频繁的肌阵挛,l部分病人有局灶性发作或非典型失神,l受累儿童有精神运动发育迟缓和其他神经功能缺失。
(2)Landau-Kleffner综合征,l也称获得性癫癎性失语。发病年龄3~8岁,l男多于女,l隐袭起病,l进行性发展,l病程中可有自发缓解和加重。最常见的表现是语言听觉性失认。
4.特殊综合征 包括与位置有关的发作、i热性惊厥、i孤立的发作或癫癎持续状态等。
【新癫癎发作类型和癫癎综合征】
2001年,l国际抗癫癎联盟新提出了一些经过临床验证的癫癎发作类型和癫癎综合征,l下面介绍几种主要的发作类型和癫癎综合征。
1.新的发作类型
(1)非进行性脑病中的肌阵挛状态:i病前都有神经功能障碍,l多数为脑病,l平均发病年龄为12月。多数表现为或多或少较典型的部分运动性发作、i肌阵挛失神及粗大的肌阵挛。肌阵挛状态的临床特征是有非常频繁或亚连续的“失神”,l伴有非常频繁或亚连续的面部或(和)肢体远端肌肉的阵挛。初期,l大多数肌阵挛是游走性和非同步性,l可发生在不同的肌肉,l随后出现不同频率、i但更有节律性和同步性的运动,l尤其是有明显失神时更突出。慢波睡眠中失神和肌阵挛消失。
(2)痴笑性发作:i痴笑性发作来自希腊语,l强调笑声是这种发作的主要特点。1877年由Trousseau首次报道。Gascon和Lombroso(1971)提出痴笑性癫癎的诊断标准:i“没有诱因的、i刻板的、i反复发作的痴笑,l常伴有其他癫癎表现。发作期和发作间期脑电图有癎样放电,l没有其他疾病能解释这种发作性痴笑”,l有些病人则以哭为主要临床表现。痴笑性癫癎对抗癫癎药物耐药,l如为合并的发作可能药物治疗有效,l如果诊断为错构瘤,l则需选用手术的方法或迷走神经刺激术。
(3)持续性先兆:i持续性先兆是此次国际抗癫癎联盟新规定的一种发作类型。先兆来自希腊语,l原意是微风,l在新的癫癎词汇表中把持续性先兆作为癫癎状态的一种亚型和部分性感觉性癫癎状态的同义词。从临床的观点看,l其可分为4种亚型:i①躯体感觉(如波及到躯干、i头部及四肢的感觉迟钝等);②特殊感觉,l如视觉、i听觉、i嗅觉、i平衡觉及味觉;③自主神经症状明显的持续性先兆;④表现为精神症状的持续性先兆。
2.新的癫癎综合征
(1)家族性颞叶癫癎:i家族性颞叶癫癎是国际抗癫癎联盟新近提出的癫癎综合征。常染色体显性遗传,l外显率60%。多发生在青少年或成年早期,l部分患者有热性惊厥或热性惊厥家族史。临床表现为颞叶起源的部分性发作,l少数表现为全身强直-阵挛性发作的患者脑电图上也有提示局灶性起源的癎性放电。核磁共振多数无异常,l也没有海马硬化,l少数患者有轻度脑室扩大,l部分患者MRI检查有弥漫性点状T2高信号。连锁分析没有发现其与任何一个与颞叶癫癎或热性惊厥已知位点相连锁。以药物治疗为主,l卡马西平、i苯妥英钠、i丙戊酸都可酌情选用。下表介绍家族性颞叶癫癎与颞叶内侧癫癎的鉴别。

(2)具有不同病灶的家族性部分性癫癎(familial1partial1epilepsy1with1variable1foei):i具有不同病灶的家族性部分性癫癎是国际抗癫癎联盟最近确定的另一种新的癫癎综合征。以前报道的家族性部分性癫癎其家庭成员的部分性癫癎都是起自相同的皮质区域,l但不同病灶家族性部分性癫癎的临床特征则表现为不同家庭成员的部分性癫癎有起于不同皮质的不同特征。本病呈常染色体显性遗传,l外显率62%。发作可起于额叶、i颞叶、i顶叶或枕叶。平均发病年龄13岁(2个月~43岁)。额叶和颞叶是最常受累的区域,l所以患者几乎都表现为单纯或复杂部分性发作。单纯部分性发作可有提示发作起源于颞叶的精神症状和口咽部幻觉,l60%~86%的患者继发全身强直-阵挛性发作。神经系统体格检查和影像学检查均阴性,l50%~60%患者的脑电图有发作间期癎性放电,l睡眠中更易记录到。连锁分析证实其与2号染色体长臂和22号染色体q11~q12区域有关。
不同病灶家族性部分性癫癎是良性癫癎,l85%~96%对传统抗癫癎药反应良好,l可参考一般癫癎的用药原则进行治疗,l广谱的抗癫癎药丙戊酸可能更为有效。
(3)婴儿游走性部分性发作:i为2001年国际抗癫癎联盟新列的癫癎综合征。发病年龄13天~7月,l1~10个月达到高峰。发作早期表现为运动和自主神经症状,l包括呼吸暂停、i发绀、i面部潮红。后期发作多样化,l可从一种发作类型转变成另一种类型的发作,l临床表现为双眼斜视伴眼肌痉挛、i眼睑颤搐、i肢体痉挛、i咀嚼运动、i呼吸暂停、i脸红、i流涎等,l肌阵挛罕见,l也可出现继发性全身发作。两次发作间,l婴儿无精打采、i流涎、i嗜睡、i不能吞咽。
(4)惊吓性癫癎:i惊吓性癫癎在1989年的国际分类中将其作为一种有特殊诱因的癫癎症状,l而在此次国际分类中将其作为癫癎综合征,l归于反射性癫癎中。惊吓性癫癎的主要特征是由某种突然的、i没有预料到的、i通常是某种声音所引起的发作,l表现为惊跳,l随后有一短暂的、i通常不对称的强直,l很多人有跌倒,l也可有阵挛,l发作频繁,l持续时间少于30秒。大多数病人仅对一种刺激敏感,l但不能预计其性质,l反复刺激可能有短时间的耐受,l自发性发作少见,l惊吓性发作属于难治性癫癎。
卡马西平能改善单侧体征、i局限性神经功能损伤和局限性脑电图异常病人的发作,l拉莫三嗪也有帮助,l氯硝西泮作为辅助剂治疗惊吓性癫癎也有部分疗效,l然而长期控制癫癎发作是困难的。有报道手术能控制伴有轻偏瘫的惊吓性发作。
【癫癎的脑电图表现】
脑电图(electroencephalography,lEEG)上的癎性放电是人类癫癎的另一个重要特征,l也是诊断癫癎的主要佐证。理论上讲,l任何一种癫癎发作都能用脑电图记录到发作或发作间期癎样放电,l但实际工作中由于技术和操作上的局限性,l常规头皮脑电图仅能记录到49.5%患者的癎性放电,l重复检查3次可将阳性率提高到52%,l采用过度换气、i闪光刺激等诱导方法还可进一步提高脑电图的阳性率,l但仍有部分癫癎患者尽管多次进行脑电检查却始终正常。部分正常人中偶尔也可记录到癎样放电,l因此,l不能单纯依据脑电活动的异常或正常来确定或否定癫癎的诊断。
癫癎脑电图的典型表现是棘波、i尖波、i棘慢或尖慢复合波。不同类型的癫癎,l脑电图上有不同表现,l可辅助进行癫癎发作类型的确定。失神发作表现为3Hz的棘-慢复合波;West综合征表现为无规律性的高幅慢波,l混有少量的棘波;局灶性癎样放电多提示部分性发作;广泛性癎样放电则多为全身性发作。
【癫癎的诊断及鉴别诊断】
癫癎诊断需遵循三步原则。
1.首先确定是否为癫癎1人类癫癎有两个特征,l即脑电图上的癎样放电和癫癎的临床发作,l而病史是诊断癫癎的主要依据,l需要通过病史了解:i①发作是否具有癫癎发作的共性。②发作表现是否具有不同发作类型的特征,l如全身强直-阵挛性发作的特征是意识丧失、i全身抽搐,l如仅有全身抽搐而无意识丧失则需考虑假性发作或低钙性抽搐,l不支持癫癎的诊断;失神发作的特征是突然发生、i突然终止的意识丧失,l一般不出现跌倒,l如意识丧失时伴有跌倒,l则晕厥的可能性比失神发作的可能性大;自动症的特征是伴有意识障碍的、i看似有目的而实际无目的的异常行为,l如发作后能复述发作的细节也不支持癫癎自动症的诊断。③当患者的发作具有癫癎的共性和不同类型发作的特征时,l需进行脑电图检查以寻找诊断的佐证,l同时尚需除外其他非癫癎性发作性疾病。
(1)假性发作(pseudoseizures):i假性发作足一种非癫癎性的发作性疾病,l是由心理障碍而非脑电紊乱引起的脑部功能异常。假性发作极易误诊为癫癎的原因是其临床表现与癫癎相似,l难以区分。发作时脑电图上无相应的癎性放电和抗癫癎药治疗无效是与癫癎鉴别的关键,l尤其是在下列情况下更要考虑假性发作的可能:i①视频脑电图记录到在发作中有意识改变和双侧肢体运动或感觉表现,l而脑电图无异常者。②发作没有刻板性,l运动表现为非典型癫癎样抽动,l持续脑电图记录在不同生理条件下都无异常。但应注意,l10%假性发作的患者可同时存在真正的癫癎,l10%~20%癫癎患者中伴有假性发作。
(2)晕厥(syncope):i为弥漫性脑部短暂性缺血、i缺氧所致。常有意识丧失、i跌倒,l部分患者可出现肢体的强直或阵挛,l需与癫癎的全身性发作鉴别。下列几点支持晕厥的诊断:i①由焦虑、i疼痛、i见血、i过分寒冷、i高热诱导的发作。②站立或坐位时出现的发作。③伴有面色苍白、i大汗者。除此之外还需注意:i①晕厥与癫癎强直-阵挛性发作的区别主要是前者系脑供血不足所引起的短暂性、i弥漫性缺血,l因而其“缺失”症状多于刺激症状,l肢体的无力、i肌张力低下较强直、i阵挛性发作多见。②晕厥与失神发作的鉴别是前者常有跌倒,l发生和恢复都较后者慢,l有明显的发作后状态。③原发疾病的存在也有利于晕厥的诊断。心源性晕厥患者有心律失常和心脏病的体征;脑源性晕厥有动脉硬化的佐证;原发性直立性低血压除晕厥外还有阳痿、i括约肌障碍、i锥体束征及坐卧位血压相差50mmHg;排尿和咳嗽性晕厥有排尿和剧烈咳嗽的病史;低血糖引起的晕厥可查到低血糖的存在。④晕厥患者的脑电图多数正常或仪有慢波,l而癫癎患者脑电图可见到棘波、i尖波、i棘-慢复合波或尖-慢复合波等。
(3)偏头痛(migraine):i偏头痛与癫癎的鉴别要点有:i①癫癎头痛程度较轻,l多在发作前后出现,l偏头痛则以偏侧或双侧剧烈头痛为主要症状。②癫癎脑电图为阵发性棘波或棘-慢复合波,l偏头痛主要为局灶性慢波。③简单视幻觉二者均有,l但复杂视幻觉以癫癎常见。④癫癎的意识障碍发生突然,l很快终止,l程度重,l基底动脉型偏头痛的意识障碍发生较缓慢,l易唤醒。
(4)短暂性脑缺血发作(TIA):i①TIA多见于老年人,l常有动脉硬化、i冠心病、i高血压、i糖尿病等病史,l发作持续时间从数分钟到数小时不等,l而癫癎见于任何年龄,l以青少年为多,l前述的危险因素不突出,l发作时间多为数分钟,l极少超过半小时。②TIA的临床症状多为缺失而非刺激,l因而感觉丧失或减退比感觉异常多,l肢体的瘫痪比抽搐多。③TIA患者的肢体抽动从表面上看类似癫癎,l但多数患者没有癫癎家族史,l肢体的抽动不规则,l也无头部和颈部的转动。④TIA的短暂性全面遗忘症是无先兆而突然发生的记忆障碍,l多见于60岁以上的老年人,l症状常持续15分钟到数小时,l复发的可能性不到15%,l脑电图上无明显的癎性放电。癫癎性健忘发作持续时间更短、i常有反复发作,l脑电图上多有癎性放电。
(5)过度换气综合征:i过度换气综合征是一种主要由心理障碍所致,l不恰当过度呼吸诱发,l临床上表现为发作性躯体症状为特征的综合征。对15~55岁人群进行调查发现,l女性是男性的2~3倍,l对儿童和青少年的流行病学调查发现,l其发病率约为成年病人的40%,l这部分病人中许多有焦虑症。
过度换气综合征引起的发作性精神症状、i短暂的意识丧失和四肢抽动需分别与癫癎症、i失神发作及全身性发作鉴别。病人的症状能通过过度换气复制是鉴别的主要依据,l发或发作期脑电图无癎样放电,l发作前后血气分析显示二氧化碳分压偏低也是重要的鉴别点。
2.明确癫癎发作的类型或癫癎综合征11在肯定是癫癎后还需仔细区别癫癎发作的类型及明确是否为癫癎综合症。
癫癎发作类型是一种由独特病理生理机制和解剖基础所决定的发作性事件,l不同类型的癫癎治疗方法亦不同,l发作类型诊断错误,l可能导致药物治疗的失败。如将失神发作诊断为自动症选用卡马西平治疗就可能加重病情。癫癎综合征则是由一组体征和症状组成的特定癫癎现象,l它所涉及的不仅仅是发作类型,l还包含着其特殊的病因、i病理、i预后、i转归,l选择药物时也与其他癫癎不同,l需仔细鉴别。
3.确定癫癎的病因11如是继发性癫癎,l还需确定癫癎的病因。为探讨脑部疾病的性质,l可考虑进行头颅CT、iMRI、i理化检验、i同位素脑扫描或脑血管造影等检查。由于MRI较CT更敏感,l因而高度怀疑是继发性癫癎者,l尤其是有局灶性神经系统定位体征的难治性癫癎应该首先考
【治疗】
癫癎的治疗可参照下列程序进行(图12-3):i
图12-311癫癎治疗流程示意图
1.病因治疗11有明确病因者应首先行病因治疗,l如颅内肿瘤,l需用手术方法切除新生物;寄生虫感染,l则需用抗寄生虫的方法进行治疗。
2.药物治疗11无明确病因,l或虽有明确病因但不能根除病因者,l需考虑药物治疗。
(1)癫癎发作间期的药物治疗:i发作间期的药物治疗应遵循以下基本原则
1)用药时机:i39%癫癎患者有自发性缓解倾向,l因而并非每个癫癎患者都需用药。一般说来,l半年内发作两次以上者,l一经诊断明确,l就应用药;首次发作或半年以上发作一次者,l可在告之抗癫癎药可能的副作用和不治疗的可能后果情况下,l根据患者及家属的意愿,l酌情选择用或不用抗癫癎药。
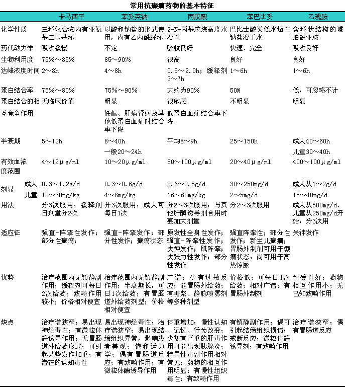
2)选药方法:i抗癫癎药物的选择依据癫癎发作和癫癎综合征的类型、i副作用大小、i药物来源、i价格等来决定。其中最主要的依据是癫癎发作和癫癎综合征类型。一般情况下可参考下表选药。选药不当,l不仅治疗无效,l而且可能加重癫癎的发作(下表)。癫癎综合征的选药可参考下表。常用抗癫癎药物的基本特征详见下表。由于抗癫癎药往往需要较长时间使用,l因而,l所选择的药物需有稳定的来源。




3)如何决定药物的剂量:i从小剂量开始,l逐渐增加,l达到即能有效控制发作,l又没有明显副作用时为止。如不能达此目的,l宁可满足部分控制,l也不要出现副作用。在有条件的单位可选用进行血药浓度监测的方法来指导用药,l以减少用药过程中的盲目性。
4)单用或联合用药:i单一药物治疗是应遵守的基本原则,l如治疗无效,l可换用另一种单药,l但换药期间应有5~7天的过渡期。多数情况下联合用药并不能提高临床疗效,l还可增加药物副作用和加重患者的经济负担。一旦出现副作用,l也影响医生对副作用来源的判断,l不利于进一步的治疗。
下列情况可考虑进行合理的多药治疗:i①有多种类型的发作,l如即有全身强直-阵挛性发作,l又有失神发作时可考虑用卡马西平治疗全身强直-阵挛性发作,l合用乙琥胺治疗失神发作。②针对药物的副作用,l如用苯妥英钠治疗部分性发作时出现失神发作,l除选用广谱抗癫癎药物外,l也可合用氯硝西泮治疗苯妥英钠引起的失神发作。③针对患者的特殊情况,l如月经性癫癎的患者在月经前后可加用己酰唑胺(Diamox),l以提高临床疗效。④对部分单药治疗无效的患者可考虑联合用药。联合用药应注意:i①不能将药理作用相同的药物合用,l如扑米酮进入体内后可代谢成苯巴比妥,l故不能将两药合用。②尽量避开有相同副作用药物的合用;如苯妥英钠可引起肝肾功能损伤,l丙戊酸可引起特异性过敏性肝坏死,l因而在对有肝功能损伤的患者联合用药时要注意这两种药物的副作用。③不能将多种药物联合作广谱抗癫癎药使用。④合并用药时要注意药物的相互作用;如一种药物的肝酶诱导作用可加速另一种药物的代谢,l药物与蛋白的竞争性结合也会改变另一种药物起主要药理作用的血中游离浓度。
5)服药方法:i根据药物的性质可将日剂量分次服用。半衰期长者每日1~2次,l如苯妥英钠、i苯巴比妥等;半衰期短的药物每日服3次。由于多数抗癫癎药为碱性,l因而饭后服药可减轻胃肠道反应。
6)药物副作用:i因大多数抗癫癎药都有不同程度的副作用,l在用药前除查肝肾功能、i血尿常规外,l用药后还需每月复查血尿常规,l每季度复查肝肾功能,l至少持续半年。苯妥英钠用药后引起的恶心、i呕吐、i厌食、i齿龈和毛发增生、i体重减少,l对治疗无明显影响也可以不处理;眼震、i呐吃、i共济失调往往是中枢神经系统过量的表现,l减量可好转。如出现严重的皮疹或肝肾功能、i血液系统损伤,l则需停药,l换其他药物进行治疗。
7)终止治疗的时机:i一般说来,l全身强直-阵挛性发作、i强直性发作、i阵挛性发作完全控制4~5年后,l失神发作停止半年后可考虑停药。但停药前应有一个缓慢减量的过程,l这个时期一般不少于1~1.5年。有自动症的患者可能需要长期服药。
(2)难治性癫癎的治疗:i用上述方法可使80%以上患者的发作得到有效控制,l有相当部分患者停药后可终生不再发病,l但仍有大约20%左右的患者用上述方法治疗无效,l称为难治性癫癎(intractable1epilepsy)。就其内涵,l美国抗癫癎联盟认为难治性癫癎是指“用目前的治疗方法仍不能阻止其继续发作的癫癎”,l一般认为难治性癫癎是指用一线抗癫癎药仍不能阻止其继续发作的癫癎或被临床实践证实是难治的癫癎或癫癎综合征。
难治性癫癎最为突出的特征就是对一线抗癫癎药耐药,l因而用传统的治疗方法难以奏效,l对这种癫癎的治疗应更多的选用多种药物的联合应用或使用新的抗癫癎药,l如仍无效则要考虑外科手术治疗,l部分患者也可考虑药物辅助治疗、i物理疗法等,l同时需积极处理癫癎患者可能出现的并发症和药物副作用。
1)合理的多药治疗:i抗癫癎药物应用的基本原则是单一治疗,l主张选用一种合适的药物单用于癫癎患者,l这种原则对大多数癫癎患者来讲是合适的,l但由于难治性癫癎是对常用抗癫癎药耐药的顽固性癫癎,l单一药物治疗很难达到预期目的。另外,l难治性癫癎往往有多种不同的病因和发作类型,l单一药物治疗可能对某些发作类型有效,l而对另一种类型的发作则有加重作用,l因而合理的多药治疗对难治性癫癎可能是适宜的。实践证明,l合理的多药治疗可使50%以上难治性癫癎患者的发作明显减少。
多药联合治疗并不是随意的将多种药物合用,l而应该遵循一定原则,l具体选用见下表。

2)新抗癫癎药:i新抗癫癎药是最近开始在临床上应用的新药,l也是治疗难治性癫癎的主要药物。①托吡酯(topiramate,lTPM),l商品名为妥泰,l1996年在国外上市,l1999年开始在中国使用。与其他抗癫癎药物的结构迥然不同,l它是一种单糖磺基衍生物。最近几年的研究发现托吡酯可使60%左右难治性癫癎患者的发作频率减少50%以上。托吡酯有片剂和散剂,l用药原则仍需遵循抗癫癎药物使用的基本准则,l缓慢增加,l达到即能有效控制癫癎发作,l又没有明显副作用为止。成人初始量为25mg/d,l儿童0.5mg/(kg·d),l每晚1次口服,l连续1周,l以后可参照下表缓慢加量,l分两次服,l至发作停止或达到目标剂量(成人100~200mg/d,l儿童4~8mg/(kg·d)),l部分患者需200~400mg/d才有效;②氨已烯酸(vigabatrin,lVGB),l商品名为喜保宁(Sabril),l1974年作为GABA转氨酶抑制剂被首次合成,l经过10余年的临床观察发现其可使一半难治性癫癎患者的发作频率减少50%以上,l对部分性发作的疗效优于全身性发作,l对婴儿痉挛症、iLennox-Gastaut等也有部分疗效。氨己烯酸不宜用于失神发作、i肌阵挛发作。初始时每次0.5g,l每日2次,l以后可酌情每1~2周增加0.5g,l至1.5g/d时即可显著减少发作频率,l3g/d效果更明显,l但有些患者可能需增加至4g/d才能控制发作。撤药时应在2~3周逐步停药为妥,l过快的减量可能会导致复发及癫癎持续状态;③加巴喷丁(gabapentin,lGBP),l商品名为Neurontin,l是人工合成能自由通过血脑屏障的拟GABA药。主要用于难治性癫癎的添加治疗,l对自动症及部分继发全面性发作特别有效,l可使25%的难治性癫癎患者发作减少50%,l对于强直阵挛性发作亦有效。但对失神发作无效,l甚至可加重发作,l对光敏性、i肌阵挛性发作亦无效。成人始量为300mg/d,l5~10日增至900~1800mg,l分3次口服,l儿童可按100mg/(kg·d)应用,l肾功能低下者宜减量。推荐日剂量为900~1800mg,l增加至2400mg也能很好耐受,l最大剂量不宜超过4800mg;④奥卡西平,l在对上千例难治性癫癎患者进行的多中心研究发现奥卡西平可使40%患者发作频率减少,l对部分性和全身强直-阵挛性发作更有效;⑤拉莫三嗪(lamotrigine),l国外对4500例难治性癫癎患者进行的拉莫三嗪添加试验中发现其可使66%患者发作频率减少50%以上,l并有相当部分患者的发作消失,l表明拉莫三嗪对难治性癫癎有明显的治疗作用。可用于难治性部分性发作、i全身强直-阵挛性发作的治疗,l对Lennox-Gastaut综合征也有效,l但对肌阵挛性发作无效,l部分重症患者尚可出现发作加剧;⑥非氨酯(felbamate),l双盲、i随机、i安慰剂对照研究发现非氨酯可使部分难治性癫癎患者发作次数明显下降。多数情况下作为添加剂用于难治性局灶性发作、i强直-阵挛性发作和Lennox-Gastaut综合征。对失张力性发作、i非典型失神发作也有效。成人始剂量为600mg,l日2次,l儿童为15mg/(kg·d),l分次服用,l成人以每周600~1200mg/d增量。合并用药的维持量为1200~2400mg/d,l每天两次。合并用药时需注意其他药物的血药浓度。

(3)发作期的治疗
1)单次发作:i癫癎发作有自限性,l多数患者不需特殊处理。强直-阵挛性发作时可扶助患者平卧,l防止跌伤或伤人。衣领、i腰带解开,l以利呼吸通畅。抽搐发生时,l在关节部位垫上软物可防止发作时的擦伤;不可强压患者的肢体,l以免引起骨折和脱臼。发作停止后,l可将患者头部转向一侧,l让分泌物流出,l防止窒息。多次发作者,l可考虑肌注苯巴比妥0.2g。对自动症患者,l在保证安全前提下,l不要强行约束患者,l以防伤人和自伤。
2)癫癎持续状态的治疗:i癫癎持续状态的治疗需要解决几个主要问题:i保持稳定的生命体征和进行心肺功能支持;终止呈持续状态的癫癎发作,l减少发作对脑部神经元的损害;寻找并尽可能根除病因及诱因;处理并发症。
①强直-阵挛性癫癎状态、i强直性癫癎状态、i阵挛性癫癎状态可选用下列方法治疗:i保持稳定的生命体征:i首先要保持呼吸道通畅,l吸氧,l必要时作气管插管或切开,l尽可能对患者进行心电、i血压、i呼吸、i脑电的监测,l定时进行血气、i血化学分析,l以保持患者稳定的生命体征。控制发作:i终止发作是治疗的关键,l可酌情选用以下方法:i
地西泮加地西泮疗法:i首先用地西泮10~20mg静脉注射,l每分钟不超过2mg。如有效,l再将60~100mg地西泮溶于5%葡萄糖生理盐水中,l于12小时内缓慢静脉滴注。地西泮偶尔会抑制呼吸,l需停止注射,l必要时加用呼吸兴奋剂,l儿童首次静脉剂量为0.25~0.5mg/kg,l一般不超过10mg。
地西泮加苯妥英钠疗法:i首先用地两泮10~20mg静脉注射取得疗效后,l再用苯妥英钠0.3~0.6g加入生理盐水500ml中静脉滴注,l速度不超过50mg/min。用药中如出现血压降低或心律不齐时需减缓静滴速度或停药。
单用苯妥英钠:i部分患者也可单用苯妥英钠,l剂量和方法同上。
10%水合氯醛:i20~30ml加等量植物油保留灌肠,l每8~12小时1次,l适用于肝功能不全或不宜使用苯巴比妥类药物者。
副醛:i8~10ml(儿童0.3ml/kg)植物油稀释后保留灌肠。
经上述处理,l发作控制后,l可考虑使用苯巴比妥0.1~0.2g肌注,l每日2次,l巩固和维持疗效。同时鼻饲抗癫癎药,l达稳态血浓度后逐渐停用苯巴比妥。上述方法均无效者,l需按难治性癫癎持续状态处理。发作停止后,l还需积极寻找癫癎状态的原因予以处理。对同存的并发症也要给予相应的治疗。
②失神性癫癎状态和肌阵挛性癫癎状态:i首先按病因治疗。酒精中毒、i苯二氮卓类戒断引起者可选用地西泮;抗癫癎药物不足者可补足药物;服用过量抗精神病药物引起者可适当减量。
终止发作首选地两泮或氯硝西泮静脉注射,l也可考虑用丙戊酸静脉滴注。无效时,l可选用氯巴占(clobazam)1mg/kg,l防止其复发以丙戊酸为首选。如用上述方法不能终止发作,l可考虑按难治性癫癎持续状态处理。
③部分性癫癎状态的治疗:i80%以上患者的部分性发作能被安定、i咪哒唑仑及劳拉西泮所控制,l因而这些药物可作为治疗的首选。苯妥英钠及丙戊酸注射剂也可能有效。劳拉西泮作用时间短,l如果必要可以长时间滴注。伴爆发抑制的婴儿癫癎性脑病或伴皮质发育不全的重症持续性部分性发作的患者,l维生素B6治疗可能有效。
④难治性癫癎持续状态:i难治性癫癎持续状态是指持续的癫癎发作,l对初期的一线药物地西泮、i氯硝西泮、i苯巴比妥、i苯妥英钠等无效,l连续1小时以上者。
癫癎持续状态是急症,l预后除与病因有关外还与成功治疗的时间有关。如发作超过1小时,l体内环境的稳定性被破坏,l将引发中枢神经系统许多不可逆损害,l因而难治性癫癎状态治疗的首要任务就是要迅速终止发作,l可选用下列药物。
异戊巴比妥(amobarbital):i是治疗难治性癫癎持续状态的标准疗法,l几乎都有效。成人每次0.25~0.5g,l1~4岁的儿童每次0.1g,l>4岁的儿童每次0.2g,l用注射用水稀释后缓慢静注(每分钟不超过100mg)。低血压、i呼吸抑制、i复苏延迟是其主要的副作用,l因而在使用中往往需行气管插管,l机械通气来保证生命体征的稳定。
咪达唑仑:i由于其起效快(1~5分钟出现药理学效应,l5~15分钟出现抗癫癎作用),l使用方便,l对血压和呼吸的抑制作用比传统药物小。近年来,l有广泛用于替代异戊巴比妥成为治疗难治性癫癎状态标准疗法的趋势。常用剂量为首剂静注0.15~0.2mg/kg,l然后按0.06~0.6mg/(kg·h)静滴维持。新生儿可按0.1~0.4mg/(kg·h)持续静脉滴注。
普鲁泊福(propofol):i是一种非巴比妥类的短效静脉用麻醉剂,l能明显增强GABA能神经递质的释放,l可在几秒钟内终止癫癎发作和脑电图上的癎性放电,l平均起效时间为2.6min。建议剂量1~2mg/kg静注,l继之以2~10mg/(kg·h)持续静滴维持。控制发作所需的血药浓度为2.5μg/ml,l突然停用可使发作加重,l逐渐减量则不出现癫癎发作的反跳。普鲁泊福可能的副作用包括诱导癫癎发作,l但并不常见,l且在低于推荐剂量时出现。还可出现其他中枢神经系统的兴奋症状,l如肌强直、i角弓反张、i舞蹈手足徐动症。儿童静注推荐剂量的普鲁泊福超过24小时,l可能出现横纹肌溶解、i难治性低氧血症、i酸中毒、i心衰等副作用。
与难治性癫癎状态的其他治疗一样,l咪达唑仑和普鲁泊福在使用前也要进行气管插管,l机械呼吸和进行血动力学监测。
利多卡因(lidocaine):i对苯巴比妥治疗无效的新生儿癫癎状态有效,l终止发作的首剂负荷剂量为1~3mg/kg,l大多数患者发作停止后仍需静脉维持给药。虽在控制癫癎发作的范围内很少有毒副反应发生,l但在应用利多卡因的过程中仍应注意其常见的不良反应:i烦躁、i谵妄、i精神异常、i心律失常及过敏反应。
对难以控制的癫癎状态也可选用氯氨酮、i硫喷妥钠等进行治疗。
3.手术治疗11对药物治疗无效的难治性癫癎,l可考虑手术治疗。半球切除术、i软脑膜下横断术、i病灶切除术、i胼胝体切开术都是目前常用的方法,l可根据病情酌情选用。
【预后】
未经治疗的癫癎患者,l5年自发缓解率在25%以上,l最终缓解率约为39%。80%左右的患者用目前抗癫癎药能完全控制发作,l正规减量后,l50%以上患者终生不再发病。特发性全身性癫癎复发的机会较少。青年期失神发作发展成全面性强直-阵挛性发作的可能性较大,l青年期肌阵挛癫癎易被丙戊酸控制,l但停药后易复发。

参考文献
1.Shorvon1S,lPerucca1E,lFish1D,let1al.Epilepsy.Second1edition.UK:iBiackwell1science1Ltd,l2004
2.王学峰,l肖波,l孙红斌.难治性癫癎.上海:i上海科学技术出版社,l2002
3.吴逊.神经病学-癫癎与发作性疾病.北京:i人民军医出版社,l2001
4.陈阳美,l孙红斌,l王学峰.癫癎治疗学.成都:i四川科技出版社,l2004
5.Yang1MS,lWang1XF,lQin1W,let1al.Evidence1for1a1major1susceptibility1locus1at111q22.1-23.31has1been1detected1in1a1large1Chinese1family1with1pure1grand1mal1epilepsy.Neuroscience1Letters,l2003,l346:i133-136