结节性多动脉炎(polyarteritis1nodosa,lPAN)1是一种以中小动脉的节段性炎症与坏死为特征的非肉芽肿性血管炎。尤其好发于血管的分叉处,l导致微动脉瘤形成、i血栓形成、i动脉瘤破裂出血以及器官的梗死。
【病因】
PAN是一种系统性的坏死性血管炎,l其病因可能是多方面的,l但确切病因尚不清楚。部分病毒感染和PAN的发病可能有关,l尤其是表面抗原阳性的HBV感染。其他和PAN相关的病毒还包括人类免疫缺陷病毒(HIV)、i巨细胞病毒(CMV)、i细小病毒B19、i人类T细胞嗜淋巴病毒Ⅰ型以及丙型肝炎病毒(HCV)。除病毒外,lPAN可能和细菌感染、i疫苗接种、i浆液性中耳炎、i以及用药,l尤其是安非他明有关。
【病理】
PAN是一种不均一的病变,l在未受影响的血管之间存在明显的坏死和炎症区域。病变血管常见动脉瘤形成,l尤其是肠系膜血管。在血管壁及其周围组织间可见纤维素样坏死,l其数量和中性粒细胞的数量之间存在显著相关性。主要病理表现为中、i小肌层动脉中性粒细胞浸润,l伴内膜增生、i纤维素样坏死、i血管堵塞及动脉瘤形成等,l以致受累组织缺血和梗死。
【临床表现】
PAN见于各个种族的各个年龄段。其发病男性略大于女性。发病高峰为40~60岁。PAN经常急性起病,l表现为多系统受累,l常伴有前驱症状,l如发热、i腹痛、i体重下降以及关节痛等,l从数周至数月不等;也有少数患者呈暴发性起病,l严重者病变迅速发展,l甚至死亡。在疾病初期,l病情容易反复,l但症状控制后,l复发相对少见。PAN可累及全身小到中等血管,l但最常累及四肢、i胃肠道、i肝、i肾脏的中等动脉以及神经滋养血管。肺以及肾小球多不受累。
1.全身症状11起病时,l大多数患者具有急性全身症状,l包括乏力、i厌食、i发热、i体重下降、i关节炎和关节痛。
2.神经系统11PAN患者多有神经系统受累,l包括周围神经系统和中枢神经系统。50%~70%的患者有周围神经病变,l以多发性单神经炎最常见。小于10%的患者有中枢神经系统受累。另有8%的患者可以出现精神异常,l主要为严重的抑郁。
3.骨骼肌肉系统11骨骼肌肉表现常见,l其中肌痛约占30%~73%,l关节痛约占50%,l非对称性的关节炎20%。
4.皮肤1125%~60%患者可见皮肤受累,l皮肤痛性溃疡、i网状青斑、i缺血和坏疽是PAN最常见的皮肤表现。
5.胃肠道表现11胃肠道受累是PAN最严重的表现之一,l约见于34%的患者,l经常表现为腹痛,l常为持续的钝痛。胃肠道受累常因肠系膜血栓形成和缺血所致,l出现顽固性的腹痛、i影响进食并导致体重下降。严重者还可有肠穿孔和出血、i胰腺炎、i阑尾炎、i胆囊炎以及肝梗死和脾梗死。
6.泌尿生殖系统1130%~60%的患者有肾脏受累,l常表现为高血压以及轻到中度的氮质血症。PAN的急性肾动脉坏死性血管炎可导致血栓形成和肾梗死。肾血管周围的组织受损可致动脉瘤形成,l可形成多发性微动脉瘤和狭窄。动脉瘤的破裂可以引起腹膜后和腹膜内大出血。继发于肾脏瘢痕挛缩的慢性肾功能衰竭可以在PAN治愈后的数月或数年发生。此外,l睾丸受累多见,l多表现为睾丸疼痛。
7.心血管系统11约10%~30%的患者可有心脏受累,l引起冠状动脉炎、i高血压(最常见)、i与体温不对称的窦性心动过速、i充血性心力衰竭、i心脏扩大、i心包摩擦音和心律失常。
8.眼部症状11PAN的眼部表现包括视网膜血管炎、i视网膜脱离以及絮状斑点。
【实验室和辅助检查】
1.实验室常规检查11PAN缺乏特异的实验室检查,l部分检查对PAN的诊断具有提示意义。如:iESR升高,l常大于60mm/h,lCRP水平升高,l血清白蛋白水平下降,l白细胞升高,l正细胞正色素的贫血,l部分患者血小板升高。肾脏损害时尿常规显示蛋白尿、i血尿、i管型尿,l血肌酐可增高。
2.免疫学检查117%~36%的患者HBsAg阳性,lANCA阳性率仅10.7%~27.3%。
3.影像学检查11怀疑PAN而临床查体缺乏足够证据时可行血管造影检查。血管造影的阳性发现包括动脉瘤形成、i梭性动脉瘤、i动脉狭窄或动脉逐渐变细。动脉瘤最常见于肾、i肝以及肠系膜动脉。
4.辅助检查11对于有症状的组织可先行组织活检。临床常进行活检的组织包括皮肤、i腓肠神经、i睾丸以及骨骼肌。组织学的发现为灶性的坏死性血管炎,l血管壁通常伴有细胞浸润。
【诊断】
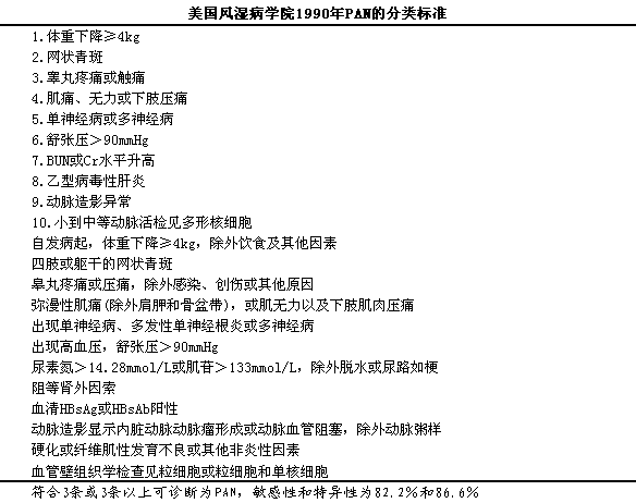
PAN作为一种少见病,l具有复杂多变的临床表现,l不易诊断。对于新发高血压的患者,l同时伴有系统性症状,l如发热、i体重下降以及关节痛,l则提示PAN诊断可能,l必要根据病变情况行活检以及血管造影等诊断。下表列出了1990年美国风湿病学院(ACR)的分类标准。

【鉴别诊断】
显微镜下多血管炎和变应性肉芽肿性血管炎(CSS)既往曾归属于PAN,l后者曾成为伴有肺部受累的PAN,l因此MPA、iCSS应注意与PAN鉴别。
【治疗与预后】
药物治疗的目的是控制病情,l防止并发症的发生。经激素和CTX的治疗,lPAN的病情在12个月内多能控制良好,l因此用药时间以12个月为宜。结节性多动脉炎有5个预后不良因素:i①肾功能不全,l血清肌酐水平≥140μmol/L(1.58mg/dl);②蛋白尿,l24小时尿蛋白定量≥1g;③胃肠道受累;④心肌病;⑤中枢神经系统受累。当上述5个指标的全部缺乏时,l5年预期死亡率为12%;有其中一个指标阳性时,l5年预期死亡率为26%;当同时有2个或2个以上指标时,l5年预期死亡率为46%。无危险因素的PAN,l单用激素即可控制病情,l在病情持续、i复发、i激素减量困难时可加用CTX。如初治时已有1个或1个以上的危险因素,l则在开始使用激素时即可联合使用CTX。完全恢复的PAN复发性很小,l10年生存率为80%。
1.糖皮质激素11PAN的初始药物治疗包括大剂量的糖皮质激素,l通常采用甲强龙15mg/(kg·d),l或1g/d,l连续使用不超过3天。随后改为1mg/(kg·d)的泼尼松口服。治疗6~8周或疾病活动控制后开始缓慢减药至9~12个月停用。
2.免疫抑制剂11环磷酰胺(CTX)常和激素联合使用,l以减少激素用量以及激素的副作用。3~5mg/kg,l每2~4周1次,l或2.5~3mg/(kg·d)口服。环磷酰胺(CTX)冲击治疗的剂量应个体化,l从0.5g~2.5g、i每周1次到每月1次不等,l根据患者的血液学检查以及肾功能决定。
可选用的其他免疫抑制剂包括硫唑嘌呤2~4mg/(kg·d);甲氨蝶呤15~25mg/周;苯丁酸氮芥0.1mg/(kg·d);但仍以CTX的治疗效果最好。
3.血浆置换11PAN患者使用血浆置换并不能增加CTX或激素治疗的疗效。但对于难治性的PAN、i透析替代治疗的患者以及HBV相关的PAN患者,l可考虑使用血浆置换。
4.手术治疗11部分患者因血管炎导致器官缺血、i脏器梗死时需手术治疗,l如肢端坏疽、i肠梗死以及动脉瘤破裂和脏器内出血以及胆囊炎和阑尾炎。
5.其他治疗11其他使用的药物还有大剂量免疫球蛋白静脉注射(IVIG),l已证实对细小病毒1B19引起的PAN有效。