易栓症(thrombophilia)是指易于发生血栓的一种病理状态。高凝状态(hypercoagulable1state)和血栓前状态(prethrombotic1state)也都是对血栓形成(thrombosis)潜在危险度增加这一病理概念的描述。两者目前均无统一的诊断标准,l但前者着重血浆凝血相关因子的改变(凝血因子的升高、i抗凝因子和纤溶活性的降低),l而后者含义更为广泛,l包括血管内皮损伤、i血流动力学和凝血相关因子的异常的综合作用。在许多情况下,l高凝状态和血栓前状态与易栓症具有相似的含义。譬如因基因突变,l导致凝血相关因子异常,l造成先天性高凝状态,l即是遗传性易栓症;而因为后天多种因素异常造成的血栓易发倾向,l则为获得性易栓症,l但称为获得性高凝状态或血栓前状态似更为合适。
【病因和发病机制】
血栓形成是特指在心血管系统管腔中形成的血凝块。血栓形成分为生理性和病理性,l前者是血管破裂后为正常止血而发生的生理性现象,l后者是心血管(包括动脉或静脉)管腔中异常形成的血栓(thrombus),l造成组织器官血液灌注障碍和功能损伤的病理现象。病理性血栓脱落可造成远离血栓形成部位的其他血管堵塞,l称为血栓栓塞(embolism),l是血栓形成的重要并发症。血栓形成和血栓栓塞具有密切的因果关系。临床上统称为血栓栓塞症(thromboembolism)。血栓形成的机制十分复杂,l目前仍有诸多问题有待阐明。18世纪中期Virchow提出的三要素假说简明扼要地概括了血栓形成的发病机制,l在赋予现代科学内涵后,l至今仍不失其现实意义。该学说认为血管壁(内皮)损伤、i血液流动形式(血流动力学)变化和血液成分的改变(血小板、i凝血因子、i抗凝因子、i纤溶和抗纤溶因子)是血栓形成的基本因素。在静脉和动脉血栓形成中三要素发挥的作用和占据的地位有所不同,l血管内皮损伤和血小板活化与动脉血栓形成的关系更为密切,l而血流淤滞和血浆凝血相关因子的变化在静脉血栓形成中的意义更为突出。
血栓形成可表现自发性和诱发性。诱发血栓形成的危险因素包括老龄、i大手术、i长期卧床或制动、i肥胖、i妊娠、i吸烟、i口服避孕药、i恶性肿瘤和糖尿病等。
【遗传学和病理生理】
(一)遗传性易栓症
自Egeberg11965年采用遗传性易栓症这一术语以来;已发现了多种遗传性凝血相关因子异常的病例,l均具有单一因子受累的特点。国内仅有少数遗传性易栓症的病例报道,l对遗传性易栓症的认识多来自国外文献。然而,l某些在国外人群中具有颇高发病率(如因子V1Leiden异常)的遗传性易栓症,l在国内却罕见,l提示在不同人种之间有着显著差别。因此,l今后应提高对遗传性易栓症的认识和诊治水平,l了解国人易栓症发病规律及积累自己的数据。下表列出主要的遗传性易栓症的遗传方式和在血栓形成中的地位。下表简要说明其各自的病理生理。


除上述较常见者外,l其他遗传性易栓症还有因子Ⅷ活性升高、i肝素辅因子Ⅱ缺陷症、i纤溶酶原缺陷症、i纤溶酶原激活物抑制物增多症、i富含组氨酸糖蛋白增多症、i凝血酶调节蛋白缺陷症、i异常纤维蛋白原血症以及罕见的复合缺陷等,l随着科学技术的进步,l相信还会不断有新的病种发现。
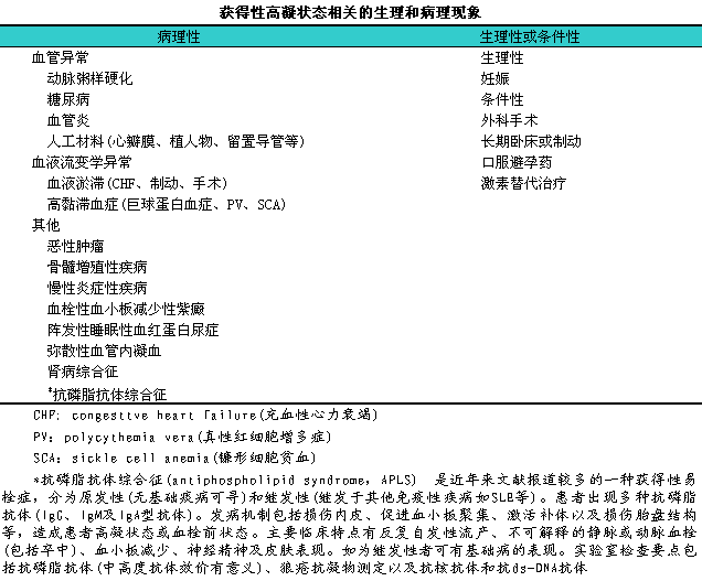
(二)获得性易栓症(获得性高凝状态)
许多生理和病理过程能够影响止血系统,l造成高凝状态,l具有多因素参与的特征,l包括血小板活化、i凝血系统异常(凝血因子升高,l抗凝因子降低)和纤维蛋白溶解活性的降低以及血液淤滞和血管内皮损伤。可引起获得性高凝状态的生理和病理情况见下表。

【临床表现】
无论是遗传性易栓症还是获得性高凝状态最主要的临床特点是血栓易发倾向,l多以静脉血栓栓塞性疾病(VTE)形式出现,l有些疾病动脉血栓的发生率也有升高。
获得性高凝状态患者在原发疾病的基础上发生血栓形成。而遗传性易栓症患者具有终生易于血栓形成的倾向,l以VTE为主,l某些遗传性易栓症(如高同型半胱氨酸血症)同时伴有动脉血栓形成危险度的升高。不同遗传性易栓症发生VTE的危险度有异,l自终生无血栓形成到反复VTE不等。一般来说,l纯合子发生血栓的机会高于杂合子者。血栓形成可呈自发性,l但在存在前述危险因素的情况时更易发生。以下临床表现提示遗传性易栓症的可能,l也是进一步检查的指征:i①首次发生VTE的年龄<40~45岁,l或发生动脉血栓的年龄<30岁,l或新生儿原因不明的血栓形成;②自发性血栓形成;③反复发作的VTE,l或少见部位的血栓形成,l如肠系膜静脉及脑静脉等;④口服香豆素类抗凝剂后发生皮肤坏死;⑤妊娠妇女反复自发性流产;⑥VTE阳性家族史。
血栓形成后,l根据类型、i部位、i范围和程度而出现不同的临床表现。VTE包括:i
1.深静脉血栓形成11深静脉血栓形成(deep1vein1thrombosis,lDVT)最常发生于下肢,l但也可发生于身体其他部位。下肢不对称肿胀、i疼痛和浅静脉曲张是下肢DVT的三大症状。根据下肢肿胀的平面可初步估计静脉血栓形成的部位。双下肢水肿则提示下腔静脉血栓。疼痛性质呈坠痛或钝痛。浅静脉曲张为静脉压升高和侧支循环建立的表现。有些下肢DVT无明显临床表现,l称为“寂静型”DVT(silent1DVT)。肠系膜静脉血栓可呈类似急腹症的临床表现。
2.肺栓塞11肺栓塞(pulmonary1embolism,lPE)是下肢DVT的主要的严重并发症,l严重者可造成患者猝死。据国内最近研究资料,l肺栓塞并非少见,l但因临床表现复杂多变,l漏诊或误诊率可高达80%。咯血、i胸痛和呼吸困难三联征曾被认为是诊断肺栓塞的主要临床线索,l实际上多数患者表现并非典型。如下肢DVT患者出现胸闷、i气促、i咯血,l或突发晕厥,l应高度考虑肺栓塞的可能。肺栓塞还可出现肺炎和胸腔积液以及酷似心绞痛甚至心肌梗死的表现。“寂静型”DVT患者更可以肺栓塞为首发表现。因此,l医生对本病认识的自觉性及对高危患者保持高度的警觉性是提高肺栓塞诊断水平和改善患者预后的关键。
【实验室检查】
对血栓形成的患者仅依靠临床表现不能确切区分发病机制是遗传性或获得性异常所致。对于遗传性易栓症,l实验室检查是确立诊断的基础。常规凝血象检查对诊断遗传性易栓症多无帮助。遗传性易栓症各有其特殊的遗传学改变和相应编码凝血相关因子(蛋白)的质量异常。因此,l对遗传性易栓症的诊断应针对性地分析其异常基因和检测相应的异常蛋白。但目前不推荐对血栓形成患者常规进行遗传性易栓症的实验室筛查,l只选择性地对高度怀疑的患者(符合临床表现中所列遗传性易栓症诊断提示者)予以检查。初筛试验多选择受累因子活性测定和蛋白抗原定量,l包括抗凝血酶、i蛋白C、i蛋白S检测和活化蛋白C抵抗试验。主要遗传性易栓症的实验室诊断性检查见下表。

应注意,l妊娠尤其是晚期妊娠出现生理性高凝状态,l口服香豆素类抗凝剂影响维生素K依赖凝血相关因子的水平(如蛋白C和蛋白S),l分析实验室结果时应予综合考虑。获得性高凝状态具有多因素异常的特征。然而,l目前的实验室检查并不能准确地预测血栓发生与否,l故除研究目的外,l临床上不推荐对未发生血栓的可疑获得性高凝状态患者进行实验室筛查。对VTE患者,l多数凝血象指标和分子标记物的检查并无临床实际意义,l但D-聚体(D-dimer)对判断VTE具有良好的敏感性和阴性预测值(均>95%),l但特异性和阳性预测值欠理想(50%左右)。因此,lD-二聚体升高虽不能确诊VTE,l但D-聚体不升高,l则基本可排除VTE,l故可作为临床筛查试验。D-二聚体的判断界限值应由各实验室建立。
【诊断和鉴别诊断】
高凝状态是一种易于发生血栓的病理状态,l因此,l在血栓形成前常难于确立诊断。遗传性易栓症的阳性家族史和上述其他线索有助于提示医师,l而诊断则依赖相应的实验室检查。获得性高凝状态并无公认的诊断标准,l只有在有原发疾病并发生血栓后才提示存在高凝状态。因此,l高凝状态的诊断重点是血栓栓塞性疾病的诊断。
临床拟诊DVT的患者应进一步做诊断性检查。当前诊断DVT的方法主要是彩色多普勒超声显像和静脉造影(venography)。随着无创检查技术的提高,l静脉造影虽仍为诊断DVT的基准方法,l但其应用已逐渐减少。
肺栓塞的诊断性检查包括X线计算机体层扫描(CT)、i磁共振(MRI)、i核素扫描(肺扫描和肺通气/灌注扫描)和肺动脉造影。医生对肺栓塞影像学变化的经验和知识对正确诊断至关重要。
【治疗和预防】
获得性高凝状态有原发疾病或危险因素者应积极治疗和纠正。遗传性易栓症目前尚无根治方法。治疗主要针对血栓栓塞症。本文讨论VTE的治疗。VTE治疗包括系统性药物治疗、i介入治疗和手术治疗,l此处重点讨论系统性药物治疗。获得性高凝状态和遗传性易栓症患者一旦发生VTE应及早开始抗栓治疗(antithrombotic1therapy)。系统性药物抗栓治疗主要包括抗凝治疗(anticoagulation1therapy)、i溶栓治疗(thrombolytic1therapy)和抗血小板治疗(antiplatelet1therapy),l其他还有降纤维蛋白原和中医药治疗。
(一)抗凝治疗
利用抗凝剂降低血液凝固性,l阻止血栓的延伸或扩大,l通过自身的纤维蛋白溶解系统溶解形成的血栓,l使阻塞的血管再通。根据目的不同,l分为治疗性抗凝和预防性抗凝。VTE是抗凝治疗主要适应证之一。目前临床上所用的抗凝剂仍为肝素和香豆类口服抗凝剂。下表简要介绍抗凝剂及其应用。

某些特定因子缺陷的遗传性易栓症在抗凝治疗时应予特殊注意。抗凝血酶缺陷症患者单用肝素效果不好,l需在尽量纠正抗凝血酶水平后,l肝素治疗才能达到预期的疗效。蛋白C和蛋白S缺陷症患者不能用香豆类抗凝剂作为初始抗凝治疗,l因可引起皮肤坏死。
近年来进入临床的新抗凝剂有类肝素、i多聚硫酸戊糖类、i凝血酶特异性抑制剂(重组水蛭素和合成抗凝血酶肽等)。其中不少可口服或皮下注射,l在某些情况下可替代上述抗凝剂,l也使HIT血栓患者的治疗有了更多的治疗选择,l但其在血栓栓塞性疾病防治中的确切价值仍有待深入观察。国内也常采用去纤剂,l如抗血栓蛇毒制剂治疗血栓栓塞性疾病。
抗凝治疗的主要副作用是出血,l严重者可致残甚至危及生命。因此,l在使用标准剂量或大剂量肝素和口服抗凝剂时,l必须进行密切的实验室监测。抗凝治疗的绝对禁忌证为活动性出血、iHIT或HIT史。相对禁忌证包括细菌性心内膜炎、i近期创伤性检查史(器官活检、i不能压迫部位动脉介入)、i近期消化道或泌尿道出血史(<10天),l脑脊髓或眼出血史、i出血性疾病史、i2周内的大手术或卒中或外伤史、i严重高血压、i严重肝病等。
有关高凝状态患者血栓栓塞性疾病的预防性抗凝,l应根据情况区别对待。原则上,l对从未发生血栓的患者一般无须采取预防性抗凝,l但应避免诱发因素。对获得性高凝状态和杂合子遗传性易栓症患者在暴露于危险因素时,l如大手术或妊娠期间应预防性抗凝。对血栓反复发作或纯合子遗传性易栓症患者应酌情进行长期抗凝。
(二)溶栓治疗
利用促纤维蛋白溶解药物,l提高或加强机体的纤维蛋白溶解活性,l主动溶解已形成的血栓,l重新开通阻塞血管。根据用药途径,l溶栓治疗分为全身和局部介入溶栓。常用溶栓药物见下表。

其他溶栓剂还有酰基化纤溶酶原链激酶激活剂复合物(anisoylated1plasminogen-streptokinase1activator1complex,lSPSAC或anistreplase)、i前尿激酶(pro-UK)、i和糖基化前尿激酶(glycosylated1pro-UK)、i新型t-PA制剂tenectaplase和重组葡激酶(recombinant1sphylokinase)等,l均主要用于动脉溶栓(心肌梗死)。
急性DVT可考虑介入溶栓治疗。为防止溶栓过程中血栓脱落,l可事前放置下腔静脉滤器,l减少发生PE的危险。
溶栓治疗对新鲜血栓(<7天)效果好,l溶栓率可达60%~70%。配合肝素抗凝治疗可进一步提高疗效,l但缺点是出血并发症也相应升高。
溶栓治疗主要副作用是出血,l颅内出血可危及患者生命。目前尚缺乏溶栓治疗有效的实验室检测指标。溶栓治疗禁忌证与抗凝治疗相似,l大于75岁者勿用。
DVT不适合抗凝和溶栓或治疗无效者,l根据情况还可采取手术摘除或抽吸术。
(三)抗血小板治疗
血小板在初级止血阶段和血栓形成初始阶段都发挥重要作用,l尤其是在动脉血栓形成中作用更为突出。因此,l血小板抑制剂主要用于动脉血栓形成性疾病的防治。抗血小板治疗的适应证包括:i缺血性心脑血管病的防治,l配合血管介入治疗,l辅助溶栓治疗,l周围血管血栓性疾病。抗血小板药物的分类及作用机制见下表。

多种药物有抑制血小板功能的作用,l如钙拮抗剂、i非甾醇类抗炎药以及某些植物性药提取物等。抗血小板药是医药研究的活跃领域,l将会不断有新药物进入临床。
推荐阅读文献
1.Nakagawa1M,lToy1P.Acute1and1transient1decrease1in1neutrophil1count1in1transfusion-related1acute1lung1injury:icases1at1one1hospital.Transfusion.20041Dec;44(12):i1689-1694
2.Paul1H,lEllen1B,lKeith1Q,let1al.Severity1of1iron1overload1in1patients1with1sickle1cell1disease1receiving1chronic1red1blood1cell1transfusion1therapy.Blood,l2000;96:i76-79