败血症(septicemia),l又有学者称为脓毒血症(sepsis),l是指致病菌或条件致病菌以不同的方式侵入血液循环,l持续存在并迅速繁殖,l产生大量毒素,l造成多器官、i组织损伤,l并有可能发生迁徙性病灶。当发生严重感染、i感染性休克及多器官功能障碍时称为全身性炎症反应综合征(systemic1inflammatory1response1syndrome,lSIRS)。SIRS可因各种损害性因素如感染、i创伤、i烧伤、i心肌梗死等作用于机体而发生,l临床上符合以下两条或两条以上者称为SIRS:i①体温>38℃或<36℃;②心率>90次/分;③呼吸>20次/分或二氧化碳分压<4.3kPa(32mmHg);④白细胞计数>12×109/L或<0.4×109/L,l或未成熟细胞>10%。重型败血症是指在感染引发SIRS的基础上出现一个脏器功能衰竭。若发生两个或两个以上器官功能衰竭时称为多器官功能障碍综合征(multiple1organ1dysfunction1syndrome,lMODS)。其关系见图5-15-1。
【流行病学】
随着细菌耐药性日趋严重,l创伤性诊疗技术领域的不断扩大,l肿瘤综合治疗的广泛开展,l宿主免疫缺陷机会增多及免疫抑制剂的应用,l医院感染治疗难度的增加,l败血症发病率有逐渐增高的趋势。
图5-15-111感染、iSIRS、i败血症、i重型败血症的关系
美国CDC大规模的流行病学调查表明:i1979年败血症的发病率为73.6/10万,l至1989年增加为158.9/10万,l2003年报告的为160.2~184.7/10万。但我国尚无全国范围的流行病学资料,l重症监护治疗病房(intensive1care1unit,lICU)有68%符合SIRS,l其中26%为败血症。这种高发生率可能有以下几方面原因:i第一是出现新的多重耐药菌,l如耐甲氧西林葡萄球菌(MRSA)、i耐甲氧西林凝固酶阴性葡萄球菌(MRCNS)、i耐青霉素的肺炎球菌(PRSP)、i耐万古霉素的肠球菌(VRE)、i耐万古霉素的金黄色葡萄球菌(VRSA)、i产超广谱β-内酰胺酶(ESBLs)的肺炎克雷伯杆菌和大肠埃希菌、i多重耐药性的铜绿假单胞菌(MDR-Pa)和不动杆菌,l此外耐氟康唑的念珠菌比例也在增加。第二是临床侵入性的检查和治疗的广泛开展,l引起导管相关败血症(catheter-related1septicemia,lCRB)的机会增多。导管相关败血症(CRB)是导致医院感染败血症增高的重要原因,l美国每年发生约20万例,l国内尚无确切的统计结果。第三慢性疾病如糖尿病及一些恶性肿瘤发病率增高、i治疗技术的发展延长了患者寿命,l使败血症的高危人群扩大。尽管对败血症的治疗有了长足的发展,l病死率仍高达20%~50%。
【病原学】
1935年以前,l败血症主要由化脓性链球菌、i肺炎链球菌,l金黄色葡萄球菌引起,l少数由革兰阴性菌引起。自1935年磺胺和1944年青霉素问世以来,l加之其他抗生素的开发与应用,l使败血症的病原谱发生变化。化脓性链球菌和肺炎球菌对青霉素敏感很少耐药,l不易发生败血症,l直到近年才出现PRSP,l常规治疗不易控制。20世纪60年代,l半合成青霉素如甲氧西林及其他抗生素的进展,l金黄色葡萄球菌败血症减少,l到70年代,l革兰阴性菌败血症超过革兰阳性菌败血症。至80年代,l第三代头孢菌素、i氨基糖苷和氟喹诺酮类等的广泛应用,l加之MARS和MRCNS的出现,l革兰阳性菌又成为败血症的主要病原菌。20世纪90年代相继出现了ESBLs、iVRE和其他多重耐药菌,l使临床败血症病原菌趋向复杂化和多样化。
引起败血症的病原菌的构成在不同地区、i不同医院、i不同基础疾病而有差异。国内约2000篇败血症文献统计显示:i①革兰阳性菌:i主要为葡萄球菌(金黄色葡萄球菌和凝固酶阴性葡萄球菌)、i肠球菌和链球菌。金黄色葡萄球菌是医院感染败血症最常见的病原菌,l也是社区获得性败血症较常见的病原菌;高度耐药的表皮葡萄球菌多见于医院感染败血症;肺炎链球菌主要引起免疫缺陷者、i老年人和婴幼儿败血症;B组链球菌常主要引起新生儿败血症。20世纪80年代以来,l肠球菌所致败血症比例逐年增加,l该菌对抗生素敏感性差。MRSA占金黄色葡萄球菌的60%,lMRCNS占凝固酶阴性葡萄球菌的90%;②革兰阴性细菌:i常见的细菌为大肠埃希菌、i肺炎克雷伯杆菌、i假单胞菌属、i阴沟肠杆菌、i粘质沙雷菌、i变形杆菌及不动杆菌等。近年来,l肺炎克雷伯杆菌、i产气杆菌、i假单胞菌属、i不动杆菌及产碱杆菌有增多趋势,l而大肠埃希菌已相对减少。ESBL是对第三代头孢菌素等β-内酰胺类抗菌药物耐药的主要机制之一,l并呈多重耐药性。大肠埃希氏菌和肺炎克雷伯氏菌的ESBLs检出率分别达28%和23%;③厌氧菌:i占败血症病原的5%~7%,l以脆弱类杆菌、i梭状芽胞杆菌属、i消化链球菌及产气荚膜杆菌为多见;④真菌:i白色念珠菌最为多见,l其他常见的有曲菌、i隐球菌等;⑤其他:i一些致病力较弱的条件致病菌如单核细胞增多性李斯特菌、i凝团肠杆菌、i腐生葡萄球菌所致败血症均有报告。免疫缺陷者如艾滋病(acquired1immune1deficiency1syndrome,lAIDS)患者、i长期留置静脉导管的恶性肿瘤患者偶可发生分枝杆菌败血症。复数菌败血症是指临床上同一血标本或72小时内从同一病人不同血标本检测到2个或2个以上致病菌。近年来复数菌、i耐药菌、i条件致病菌败血症的发生率逐渐增加。
【发病机制】
病原菌以不同的途径侵入血液循环后,l是否发生败血症与细菌数量、i毒力、i人体的免疫防御功能有关。
(一)病原菌的作用
病原菌是否引起感染与细菌的种类、i数量、i毒力和侵入门户等有关。金黄色葡萄球菌可产生多种酶和外毒素,l其中起致病作用的有血浆凝固酶、i溶血毒素、i杀白细胞素、i肠毒素、i剥脱性毒素、i红疹毒素等,l可以导致脓血症(pyemia)。铜绿假单胞菌分泌弹性和碱性蛋白酶,l引起上皮、i肺及小血管坏死从而导致败血症的发生。革兰阴性菌的主要致炎物质是脂多糖(lipopolysaccharide,lLPS),l革兰阴性细菌引起败血症时,lLPS升高,l升高程度与疾病严重程度和预后有关。然而LPS升高不仅见于革兰阴性菌,l还见于革兰阳性菌和真菌。此外较弱的致炎物质有革兰阳性菌的肽聚糖、i鞭毛蛋白、i磷壁酸、i真菌的细胞壁成分和富含磷酸胞苷-鸟苷(cytosine-phosphate-guanosine-rich)的DNA片段,l都可以引起炎症反应。
(二)机体因素
机体防御功能缺陷是败血症的最重要诱因。健康者在病原菌入侵后,l一般仅表现短暂的菌血症,l细菌被机体的防御系统迅速消灭,l并不引起明显症状;但各种防御功能缺陷者,l都可以诱发败血症。常见的诱因主要有:i
1.各种原因引起的中性粒细胞缺乏或减少,l如急性白血病、i骨髓移植、i恶性肿瘤患者接受化疗后及再生障碍性贫血等,l是败血症的重要诱因。
2.肾上腺皮质激素等免疫抑制剂、i放射治疗、i细胞毒性药物及广谱抗菌药物的应用。
3.各种开放性诊疗技术如气管插管、i气管切开、i人工呼吸机的应用、i血液透析;静脉导管的留置、i动脉内导管、i导尿管的留置;各种大手术的开展都是败血症的重要诱因。
4.严重的原发病,l如肝硬化、i结缔组织病、i糖尿病、i尿毒症、i慢性肺部疾病也是败血症的诱因。
如同时存在多种因素,l发生败血症的危险将明显增加。长期肾上腺皮质激素和广谱抗菌药物的应用是真菌性败血症的重要诱因。
细胞因子在败血症的发病中有着重要作用。循环中的TNF和IL-1是主要的炎症因子,l在接触病原微生物30~90分钟后显著升高。将TNF和IL-1注入动物或志愿者体内,l可以产生败血症的表现。TNF和IL-1抗体可以抑制LPS诱导的全身性炎症反应。此外IL-6、iIL-8、iIFN-γ、iIL-4和IL-10与败血症发生发展有关。在炎症因子作用下,l内皮细胞激活并释放组织因子,l进一步激活VII因子及凝血级联反应。
【临床表现】
败血症无特征性临床表现,l不同病原菌、i不同基础疾病和不同年龄段病人的临床表现有一定差异。
(一)败血症的共同特点
1.原发感染灶11细菌常由原发感染病灶侵入血液引起败血症。常见的原发感染病灶有:i皮肤化脓性感染,l如毛囊炎、i痈或脓肿等;烧伤;呼吸道、i胆道、i消化道和泌尿生殖系统感染;其他开放性创伤和感染等。确定原发感染灶对诊断败血症,l初步确定病原菌种类,l选择有效的抗菌药物治疗,l有重要意义。
2.毒血症11骤起寒战高热,l寒战可反复多次出现,l体温可达40℃~41℃,l多呈弛张热或间歇热,l部分患者为稽留热或不规则热,l少数有出汗,l山汗后症状缓解不明显。伴有全身不适,l肌肉关节酸痛,l乏力和食欲不振、i恶心、i呕吐、i腹痛、i腹泻等消化道症状。头痛,l烦躁不安,l精神萎靡、i嗜睡等神经精神症状;脉搏细数、i呼吸急促或困难等生命体征改变;病情严重者出现感染性休克、i中毒性脑病、i心肌炎和肝炎等。
3.皮疹11超过40%的败血症患者出现皮疹,l以瘀点多见,l数量不多,l主要分布于躯干、i四肢、i眼结膜和口腔黏膜等处。此外,l还可见到荨麻疹、i猩红热样皮疹、i脓疱疹。严重者可发生坏死性皮炎。
4.肝脾肿大11多数仅出现轻度肝脾肿大。中毒性肝炎或肝脓肿时肝肿大显著,l伴有触痛,l压痛和叩击痛,l部分患者伴有高胆红素血症,l30%~40%新生儿出现轻到中度黄疸。
5.迁徙性病灶11为细菌栓子栓寒于身体组织器官引起。多见于病程较长的革兰阳性球菌和厌氧菌败血症。自第二周开始,l转移性脓肿可不断出现。常见的迁徙性病灶有皮下脓肿(腰背及四肢的皮下或深部软组织内多见)、i肺脓肿、i骨髓炎、i关节炎和心包炎等。少数金黄色葡萄球菌、i溶血性链球菌、i肠球菌、i假单胞菌属和厌氧菌等败血症病例可发生急性或亚急性感染性心内膜炎,l伴有心脏扩大,l心功能衰竭和血管栓塞症状。
(二)常见几种病原菌引起败血症的临床特点
1.革兰阳性细菌败血症11代表性致病菌为金黄色葡萄球菌。多见于严重的痈、i急性蜂窝织炎、i骨关节化脓、i医院感染、i大面积烧伤并吸入伤。临床特点为:i发病急骤,l寒战发生率低(<30%),l呈稽留高热或弛张热型。多型性皮疹、i瘀点常见,l脓疱疹的出现有助于诊断。约25%的患者伴大关节的红肿与疼痛。迁徙性病灶是金黄色葡萄球菌败血症的特点之一,l常出现皮下脓肿、i肺部浸润或脓肿。其次为肝脓肿和骨髓炎等。有心脏瓣膜病其他基础疾病的老年人和静脉药瘾者易并发细菌性心内膜炎。感染性休克发生的时间较晚,l血压下降缓慢,l患者多呈谵妄和昏迷状态。凝固酶阴性葡萄球菌败血症主要见于医院感染,l由表皮葡萄球菌引起者占60%~70%,l皮疹少见,l潜伏期长,l很少有迁徙性感染灶。
2.革兰阴性细菌败血症11发病前大多有使机体防御功能低下的原发病,l以及临床药物干预等。常见的致病菌有大肠埃希菌、i铜绿假单胞菌和克雷伯杆菌等。引起该类败血症的原发疾病包括肺部炎症、i泌尿系统感染、i蜂窝织炎、i腹膜炎、i胆道系统感染、i无明确感染部位的粒细胞减少等。细菌内毒素及其诱导产生的细胞因子和炎症介质引起一系列病理生理学改变,l包括心动过速、i血管阻力下降、i心室射血分数降低、i血管壁通透性增加而发生感染性休克。临床上一般以寒战开始,l双峰热或间歇性发热,l严重时体温不升或低于正常;休克发生早,l持续时间长,l发生率在20%~60%。
3.真菌败血症11发病率有明显增加趋势,l占医院感染的4.5%~9%。常见病原菌是白念珠菌和热带念珠菌。大多发生在严重原发疾病的后期、i原有细菌感染经广谱抗生素治疗的基础上或因接受肾上腺皮质激素治疗、i肿瘤放疗和化疗、i血液透析,l置管相关性感染、i艾滋病等基础疾病之上。临床上病程进展缓慢,l表现与革兰阴性细菌所致者相似,l但毒血症症状可被细菌感染和原发病所掩盖。
4.厌氧菌败血症11近10余年来败血症病原菌中厌氧菌所占比例相对下降,l占6%~16%。80%以上的致病菌为脆弱类杆菌,l侵入途径以消化道、i胆道、i女性生殖道和皮肤溃疡为主。临床表现的特点包括:i①高胆红素血症发生率高,l新生儿及小儿可达20%~40%,l与脆弱类杆菌内毒素影响肝脏有关;②易发生迁徙性感染,l产气荚膜杆菌可引起血栓性静脉炎;③厌氧菌产生毒素,l可致轻度溶血。
【实验室检查】
(一)血常规检查
外周血白细胞总数明显增高,l一般在(10~30)×109/L或更高,l少数出现类白血病反应。中性粒细胞比例上升、i核左移及出现中毒性颗粒。对系统性炎症反应差者及少数革兰阴性杆菌败血症病人,l白细胞总数可正常或减低,l但中性粒细胞比例仍相对升高。血小板计数下降,l病程长者出现贫血。
(二)尿常规检查
可出现+~++的蛋白尿,l尿酮体阳性,l尿脱落细胞增多,l有时出现血尿。尿道感染可出现脓尿。
(三)病原学检查
脓液、i脑脊液、i胸腹水、i瘀点、i痰液等直接涂片检查,l对败血症的快速诊断有一定的参考价值。血培养和骨髓培养和进一步的药敏试验对确诊本病,l确定病原,l以及选择有效的抗菌药物有决定性作用。血培养应在怀疑为败血症时立即采血,l已应用抗菌药物治疗者,l培养基中加入活性炭、iβ-内酰胺酶,l对氨苯甲酸等以减少或消除药物的影响。提倡以骨髓培养代替血培养或加做骨髓培养以提高阳性检出率。根据原发疾病、i患病的年龄、i医院感染可能等情况,l可同时行厌氧菌和真菌培养。疑有L型细菌败血症或反复常规培养阴性者应作高渗培养。
(四)影像学检查
对怀疑肺部感染时,lX线或CT是必要的;B型超声有助于肝脏和胆道系统感染的诊断。
(五)分子生物学检查
近来在不少实验室已开始应用聚合酶链反应(Polymerase1Chain1Reaction,lPCR)检测病原菌DNA。基因芯片根据病原菌16SrRNA保守区设计探针,l可以高通量、i快速检测标本中微生物。
(六)其他
C反应蛋白(C-reactive1protein,lCRP)、i降钙素原(procalcitonin,lPCT)、iIL-6、iIL-8、iG-CSF和TNF升高,l增高的幅度与炎性反应的严重程度有关,l它们的动态变化可作为判断疗效或预后的指标。检测循环内毒素对诊断革兰阴性菌败血症具有特异性,l但尚未建立正常值范围,l因此仅限于研究。
【诊断】
(一)易患因素
有下列疾病和易患因素存在时,l要考虑败血症的可能。
1.有明显的原发病灶11如皮肤感染、i肠道感染、i尿路感染、i胆道感染、i肺部感染等。
2.有外伤、i开放性诊疗技术史11如气管插管、i气管切开、i人工呼吸机的应用、i血液透析、i各种大手术;静脉导管的留置、i动脉内导管、i导尿管留置等。
3.粒细胞减少11各种原因引起的中性粒细胞减少或缺乏,l如急性白血病、i骨髓移植、i恶性肿瘤患者接受放化疗后及再生障碍性贫血等。
4.免疫缺陷者11如应用肾上腺糖皮质激素等免疫抑制剂、i细胞毒性药物及广谱抗菌药物等。
5.有严重的原发病11如肝硬化、i结缔组织病、i糖尿病、i尿毒症、i慢性肺部疾病等。
(二)临床诊断标准
临床上符合SIRS的诊断标准,l并排除引起SIRS的其他原因(如手术创伤、i血栓栓塞、i心肌梗死、i胰腺炎、i甲状腺危象、i急性肾上腺功能不全、i注射细胞因子、i麻醉剂相关恶性高热、i肿瘤溶解综合征、i蛛网膜下腔出血等),l伴有皮疹、i关节炎、i肝脾肿大、i迁徙性病灶,l可作出临床诊断。
(三)明确诊断
两次血培养或骨髓培养有阳性结果,l且为相同病原菌时即可确诊。由革兰性菌引起的败血症,l外周血白细胞总数明显增高,l中性粒细胞比例上升;对系统性炎症反应差者及革兰阴性杆菌败血症病人,l白细胞总数可正常或减低,l但中性粒细胞比例仍相对升高。
不少实验室应用PCR、i基因芯片等分子生物学技术,l若检测出病原菌的特异标志物,l也可作为诊断依据。
【鉴别诊断】
(一)Still病
亦称变应性亚败血症,l临床表现和血常规检查与败血症极为相似。但毒血症症状不明显,l多种培养基反复培养均阴性,l抗菌药物治疗无效,l非甾体类药物或肾上腺皮质激素可使症状明显缓解。
(二)恶性组织细胞病
以长期高热、i肝脾淋巴结肿大为特征,l短时间内难以诊断。进行性衰竭和全血细胞减少出现较晚,l反复多次多部位骨髓涂片、i活检和(或)淋巴结活检可确诊。
(三)白血病等血液系统恶性疾病
近半数以合并感染就诊,l临床上可有发热、i皮肤瘀点、i肝脾肿大等,l主要通过骨髓检查即可确诊。
(四)伤寒
伤寒亦有发热、i皮疹、i肝脾肿大、i白细胞总数降低,l易与某些革兰阴性杆菌败血症混淆。但伤寒多发生于秋夏季;起病缓慢,l多无寒战,l有相对缓脉,l玫瑰疹;中性粒细胞常减少。确诊有赖于致病菌的分离及肥达反应等。
(五)病毒性感染
与某些革兰阴性菌败血症难以鉴别,l但一般病毒性感染多为自限性,l白细胞和中性粒细胞正常或偏低,l淋巴细胞比例相对升高,l血培养阴性。
(六)其他
尚需与系统性红斑狼疮、i风湿病、i深部淋巴瘤、i及其他发热性疾病相鉴别。
【治疗】
根据病原菌、i感染部位、i感染严重程度和患者的生理、i病理情况制订抗菌药物治疗方案,l包括抗菌药物的选用品种、i剂量、i给药次数、i给药途径、i疗程及联合用药等。在制订治疗方案时应遵循下列原则:i①尽早开始抗菌药物的经验治疗:i在给予抗菌药物治疗前应留取血液及其他相关标本送培养,l获病原菌后按药敏试验结果调整用药。②应用抗菌药物:i可根据病情单用或联合应用抗菌药物,l但在铜绿假单胞菌、i肠球菌等败血症时需联合用药。疗程一般需用药至体温恢复正常后7~10天,l有迁徙病灶者需更长,l直至病灶消失。必要时尚需配合外科引流或扩创等措施。治疗初始阶段宜静脉给药,l以保证疗效;病情稳定后可改为口服或肌注。
(一)一般治疗和对症治疗
目的是维持机体内环境的稳定与平衡,l包括水、i电解质、i酸碱、i能量和氮的平衡;维生素类的补充,l给予新鲜血、i血浆和白蛋白等支持治疗。有严重毒血症者,l在有效、i足量抗生素应用的基础上,l可短期(3~5天)给予糖皮质激素,l成人一般用氢化可的松200~300mg/d或地塞米松10~20mg/d,l既可以减轻毒血症症状,l也有一定抗炎、i抗休克和提高重要脏器对缺血缺氧的耐受程度。
(二)病原治疗
主要包括在获得细菌培养结果之前的经验治疗和病原治疗。
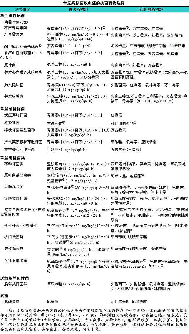
1.病原菌的针对性治疗11见下表。

(1)革兰阳性球菌败血症:i常见葡萄球菌,l肠球菌近年来迅速增加。葡萄球菌败血症是最常见医院感染败血症的病原,l耐药菌株超过90%,l且70%以上CNS呈多重耐药。耐甲氧西林(MRSA)且凝固酶阴性葡萄球菌仅对万古霉素(vancomycin)敏感。无并发症者一般疗程为2周,l合并心内膜炎者给予抗葡萄球菌青霉素(萘夫西林或苯唑西林)或万古霉素共4~6周。院内获得性感染疗程与合并心内膜炎者相同。肠球菌败血症:i肠球菌引起医院感染败血症的发病率不断上升,l且易并发心内膜炎。由于对青霉素与氨基糖苷类抗生素耐药。氨苄西林为首选,l但万古霉素最为敏感,l值得警惕的是耐万古霉素肠球菌检出明显增加。疗程一般在4周以上。
(2)革兰阴性细菌败血症:i早期易并发感染性休克和DIC,l病死率高,l抗菌药物应尽早联合应用,l目前最佳方案是以三代头孢菌素和氨基糖苷类抗生素或亚胺培南联合应用。近年来假单胞菌属,l尤其是铜绿假单胞菌败血症在国内的病例数明显上升。单一抗生素治疗病死率为45%以上,l联合用药病死率降至30%以下。可采用三种不同的方案:i头孢菌素或青霉素加氨基糖苷类;β-内酰胺类和氨基糖苷类基础上加用利福平;亚胺培南和喹诺酮,l再加氨基糖苷类。
(3)厌氧菌败血症:i迁徙性感染灶多见,l可并发心内膜炎。治疗以甲硝咪唑为首选药物,l头孢西丁、i头孢替坦、i亚胺培南对常见的脆弱类杆菌属敏感。
(4)真菌败血症:i最多见为念珠菌引起。在治疗前应去除血管内装置和与医源性有关的其他因素。常用药物为两性霉素和咪唑类药物。前者毒性较大,l后者已作为首选药物,l主要是氟康唑,l成人400mg/d,l14天为一疗程。
2.经验治疗11是在了解当地病原菌的耐药流行状况基础之上,l针对可能病原菌的治疗。单一使用碳青霉烯、i单一使用三代或四代头孢菌素、i联合使用β-内酰胺和氨基糖苷对非白细胞减少性败血症均有效;因腹膜炎、i医院获得性肺炎、i中性粒细胞减少、i肿瘤并发感染等导致的败血症,l可采用广谱碳青霉烯类抗生素(broad-spectrum1carbopenem)或联合使用脲基类青霉素和β-内酰胺酶抑制剂进行治疗,l但有败血症性休克时,l不宜使用。革兰阴性菌败血症,l经验使用氨曲南或联合使用β-内酰胺类和氨基糖苷,l氨曲南对革兰阳性菌和厌氧菌作用不明显,l不宜单一使用。氟喹诺酮类对革兰阴性菌引起的感染有效,l但不宜单一使用,l特别是一代氟喹诺酮类对革兰阳性菌的作用较弱。怀疑由革兰阳性菌引起败血症和败血症休克时,l应避免滥用糖肽类(万古霉素或替考拉宁)。在导管相关败血症和MARS流行区,l对败血症患者可使用糖肽类药物。抗真菌药物如氟康唑,l不宜作为败血症和败血症休克的常规用药。对非白细胞减少的念珠菌败血症患者,l氟康唑有两性霉素B同样的效果,l但毒性较低。
(三)其他治疗
败血症的临床表现是人体对入侵病原和(或)毒素的过度反应所致。这一观点为非抗生素治疗提供了理论依据,l也是未来败血症治疗研究的方向之一。以LPS作为治疗靶点的研究已经有20多年,lLPS多克隆和单克隆抗体治疗革兰阴性菌败血症的临床试验结果并不一致;人源化的CD14单克隆抗体Ib/Ⅱ试验结果表明可以降低器官衰竭评分,l但对病死率没有影响;此外还有抗前炎症因子TNF和IL-1单抗、i血浆置换、i透析治疗等,l其临床价值有待于进一步的观察。
【预防】
尽量减少血管内装置和监护装置使用的时间和频率;静脉插管及时替换,l关注长期留置导管的操作和保护;各种抗生素治疗的频度、i广度和持续时间均应限制;做好免疫缺陷患者的消毒隔离工作;创伤性诊断和治疗中严格无菌操作技术等均是预防医院感染败血症的基本措施。加强围生期保健可显著降低新生儿败血症的发生。
参考文献
1.Mitchell1M.Levy,lMitchell1P.Fink,lM;John1C.Marshall,let1al.International1sepsis1definitions.Crit1Care1Med,l2003,l31:i1250-1256.
2.Thomas1G,lSteven1MO.Advances1in1sepsis1therapy.Drugs,l2004,l64:i837-859.
3.Jonathan1C,lChristian1BB,lAntoni1T,let1al.Diagnosis1of1infection1in1sepsis:iAn1evidence-based1review.Crit1Care1Med,l2004,l32:iS466-S494.
4.Pierre-Yves1B,lMarc1B,lOscar1M,let1al.Antimicrohial1therapy1for1patients1with1severe1sepsis1and1septic1shock:iAn1evidence-hased1review.Crit1Care1Med,l2004,l32:iS495-S512.
5.Peter1DP,lFrans1M.Belpaire,lWAB.Pharmacokinetic1and1pharmacodynamic1considerations1when1treating1patients1with1sepsis1and1septic1shock.Clin1Pharmacokinet,l2002,l41:i1135-1151.