晕厥(syncope)是指突然发生短暂意识丧失的一种综合征。其特点为突然发作(少数患者有前驱症状)、i意识丧失时间短(一般1~2min左右,l罕有>30min)、i常不能保持原有姿势而晕倒在地、i在短时间内迅速苏醒和少有后遗症。
【病因】
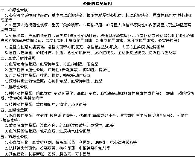
晕厥可分为心源性晕厥、i血管反射性晕厥、i血源性晕厥、i脑源性晕厥和药源性晕厥,l其常见病因见下表。

【发病机制】
脑组织约占人体体重的2%,l其对血液的需要量约占心输出量的17%,l耗氧量约占全身耗氧量的20%。脑组织在缺氧状态下极易发生功能障碍,l其氧供又取决于脑血流量。正常时,l脑血流量与脑灌注压成正比,l与脑血管阻力成反比。而脑灌注压=平均动脉压-静脉压,l平均动脉压=心搏出量×周围血管阻力。当脑血流减少时脑组织毛细血管内氧浓度降低和二氧化碳浓度增高。在脑血流突然中断5~10s或收缩压突然降至60mmHg以下时,l即可发生晕厥,l于低氧血症时更易发生。故多数晕厥(尤其心源性和血管反射性晕厥)的共同发病机制是脑供血和/或供氧不足。少数晕厥是由于脑细胞得不到足够能量(如低血糖性晕厥)或脑细胞发生病变和功能异常(如慢性铅中毒性脑病)等引起。
【临床表现】
晕厥发作时表现为突然发生的、i历时数秒至数分的短暂意识丧失状态,l多无手足抽搐及大小便失禁。意识恢复后无特殊不适,l或仅有短暂而轻微的头晕、i乏力、i肢软等症状。其特点与病因密切相关:i
1.晕厥的诱发因素11心室流出道梗阻性晕厥多在用力后发作;低血糖性晕厥常在空腹时发作;血管迷走性晕厥常在疼痛、i精神紧张或见到血液时发作。
2.晕厥发作时的体位11直立性低血压性晕厥常在卧位起立时发生;迷走反射性晕厥在排尿、i排便、i咳嗽等动作时发生;心源性晕厥、i过度换气综合征等常在卧位时发作。
3.晕厥发作时的症状11心源性晕厥多伴有呼吸困难、i发绀、i胸闷和胸痛等症状;血管迷走性晕厥和低血糖性晕厥发作时常伴有面色苍白、i冷汗、i手抖、i恶心等自主神经功能障碍等症状。
4.晕厥发作时的体征
(1)一般情况:i心源性晕厥常有发绀和明显呼吸困难等;血管迷走性晕厥和重度贫血性晕厥则常有面色苍白等;脑源性晕厥常有面色潮红、i呼吸缓慢而不规则等体征。
(2)血压:i血管反射性晕厥和心源性晕厥常有血压明显降低;高血压脑病性晕厥常有血压显著增高;主动脉夹层可致两侧上臂血压相差20mmHg以上等。
(3)心脏体征:i心源性晕厥常有心脏增大、i器质性心杂音、i异常心音(如开瓣音、i奔马律、i肿瘤扑落音等)和/或心律不齐等。
(4)神经系统体征:i神经源性晕厥可有一时性偏瘫、i肢体感觉异常、i偏盲、i言语障碍或病理反射阳性等表现。
【实验室和辅助检查】
对于晕厥患者,l应根据病史和体征,l选择性地进行相关检查。如:i对疑有心源性晕厥应作心电图、iX线胸片、i超声心动图、i分级运动试验、i动态心电图、i心脏电生理检查和/或心血管造影等检查;对疑有血管反射性晕厥者应作颈动脉窦按摩试验、i卧立位试验、iValsalva动作试验和/或直立倾斜试验等检查;对疑有血源性晕厥者应作血糖、i过度换气试验、i血常规、i骨髓常规和/或血液生化等检查;对疑有脑源性晕厥者应作颈椎X线片、i脑电图、i脑血流图、i脑脊液常规、i头颅CT、i脑血管造影和/或筛选性精神检查等。
血管迷走性晕厥约占晕厥病例的58.4%~74%,l故对不明原因的晕厥患者宜作倾斜试验(tile-table1test),l后者是确定是否血管迷走性晕厥的有效方法。该试验前必须停服心血管活性药物5个半衰期以上,l并卧床睡眠一夜。试验当日清晨禁食,l患者仰卧于检查床上30min,l然后测心率和血压至稳定基础水平。此后将检查床头侧迅速上升至60°~80°,l每5min记录一次心率和血压。如病人出现恶心、i头晕、i出汗、i面色苍白等晕厥前驱症状时,l改为每分钟记录一次。直至45min或出现晕厥伴明显心率减慢(<50次/分)和血压降低(收缩压≤80mmHg、i舒张压≤50mmHg或平均动脉压下降≥25%)即为阳性,l出现阳性表现时应立即将患者恢复至平卧位。如未出现晕厥,l可将患者恢复至平卧位5min后,l相继分别静滴异丙肾上腺素1、i3、i5μg/min,l各持续5min后重复该试验,l如仍未出现晕厥为阴性。该试验阳性的机制为血管迷走性晕厥者直立位时回心血量减少,l心肌收缩力代偿性增强,l使心壁机械感受器兴奋,l引起异常的迷走神经张力增加、i反射性舒血管中枢兴奋、i缩血管中枢抑制及窦房结自律性降低,l导致血压下降而发生晕厥。
【诊断和鉴别诊断】
根据突然发生的短暂意识丧失、i晕倒在地、i迅速苏醒和少有后遗症等特点,l一般诊断晕厥不难。但医生罕有目睹患者晕厥的全过程,l家属又常叙述不清,l故需与下列情况相鉴别:i
1.眩晕和昏迷11眩晕、i晕厥和昏迷是三种不同程度的意识障碍症状。眩晕是一种主观感的感觉障碍,l病人常有周围景物或自身的旋转或摇晃等不适,l但无明显意识丧失;昏迷是较长时间(常达数天以上)意识丧失的严重状态,l常有大小便失禁和神经系统病理反射阳性等表现;而晕厥介于以上二者之间,l其意识丧失时间短,l罕有超过30min者。
2.癫痫、i癔症和发作性睡病11癫痫、i癔症和发作性睡病均为脑源性发作性疾病。癫痫发作时有意识改变或丧失,l常有阵发性抽搐或双目凝视、i发呆,l严重者可有大小便失禁和神经系统病理反射阳性,l脑电图出现棘慢波等可与晕厥相鉴别;癔症常因精神因素引起情绪极度波动而发病,l发作时仅有意识范围狭窄而无意识丧失,l其精神障碍和躯体功能等障碍可因暗示加剧或终止,l且血压和脉搏并无明显改变等可与晕厥相鉴别;发作性睡病是大脑皮质有时处在抑制状态,l在正常人不易人睡的情况(如行走、i骑车或工作等)时反复出现不可抑制的睡眠状态,l但可随时唤醒,l并无意识丧失和血压改变等可与晕厥相鉴别。
对晕厥病人的诊断步骤见图3-5-1。
图3-5-111晕厥病人的诊断步骤
【治疗和预防】
1.晕厥发作时治疗
(1)体位:i晕厥发作时,l应立即将患者置于平卧位,l实施心率、i血压、i呼吸、i意识等生命体征监测和输液。多数患者因意识丧失时间较短,l很快自行恢复,l无明显后遗症。
(2)药物等治疗:i对于意识丧失时间较长者,l应根据生命体征进行对症治疗。对血压明显下降者应快速补充血容量,l酌情选用多巴胺、i去甲肾上腺素、i间羟胺等药物。对明显心动过缓者应酣隋选用阿托品、i异丙肾上腺素等药物,l必要时安装临时心脏起搏器。同时,l应注意有无继发性心、i脑、i肾等重要脏器损害,l并进行相应的治疗。
2.病因治疗11晕厥常有反复发作倾向,l故病因治疗对于防治晕厥发作十分重要。如心源性晕厥应及时解除心室流出道或流人道梗阻、i心包填塞,l及时纠治相应的心律失常和泵功能衰竭等;血管反射性晕厥应防治过度的迷走神经反射和颈动脉窦受压等;脑源性晕厥应治疗相关的神经、i精神性疾患等;血源性晕厥应纠治低血糖、i重度贫血和防止过度换气等;药源性晕厥应及时停用相关药物。
3.血管迷走性晕厥的治疗11血管迷走性晕厥是一种最常见的晕厥,l故受到医学界的关注,l近年来提出可进行下列治疗措施:i
(1)药物治疗:i①β受体阻滞剂:i对防治血管迷走性晕厥有较好的疗效,l据报道长期服用该药可使90%以上的患者不再发作。其作用机制为减弱心肌收缩力、i抑制交感神经系统儿茶酚胺的作用,l从而降低心壁机械感受器的兴奋性,l有效地阻止反射性血管扩张和血压降低。常用药物有普萘洛尔(propranolol)、i美托洛尔(metoprolol)或阿替洛尔(atenolol)等。但需注意该类药物禁用于伴二度Ⅱ型以上房室传导阻滞、i心源性休克、i支气管哮喘、i雷诺病或嗜铬细胞瘤等患者。②钙离子拮抗剂:i据报道该药防治血管迷走性晕厥的有效率约70%。其作用机制为降低心肌收缩力和心壁机械感受器的兴奋性,l提高脑组织的缺血阈值。常用药物为维拉帕米(verapamil)。但需注意该药禁用于伴房室传导阻滞、i心源性休克或病态窦房节综合征等患者。③丙吡胺(disopyramide):i据报道该药对防治血管迷走性晕厥有效率达90%,l且对β受体阻滞剂治疗无效的该类患者有效率仍可达70%。其作用机制为降低迷走神经张力、i心肌收缩力和外周血管的扩张,l但需注意该药禁用于伴二度Ⅱ型以上房室传导阻滞、i青光眼、i前列腺肥大、i心源性休克、i严重心衰等病人和哺乳期的妇女。④M受体拮抗剂等:i据报道该药防治血管迷走性晕厥的有效率约75%。其作用机制为降低迷走神经张力和改善脑循环血流。常用药物有阿托品(atropine)和东莨菪碱(scopolamine)等。但需注意该类药物禁用于伴青光眼、i幽门梗阻、i严重溃疡性结肠炎、i前列腺肥大等病人及哺乳期的妇女。另有作者报道,l茶碱类能对抗腺苷介导的低血压和心动过缓,l氟氢可的松具有保钠、i扩容作用,l对防治血管迷走性晕厥亦有一定疗效。
(2)人工起搏器治疗:i对药物治疗效果不满意且倾斜试验显示心脏抑制型者(即明显心动过缓或传导阻滞伴血压下降者),l可选择安装DDI等双腔起搏器,l而VVI等单腔起搏器的疗效多不满意。若倾斜试验显示血管抑制型者(即心率正常,l而血压下降),l不适宜用起搏治疗。
(3)其他疗法:i有作者报道,l穿弹力紧身裤、i增加钠盐摄入、i进行体位锻炼以及服用氟氢可的松或麻黄碱对防治血管迷走性晕厥有一定疗效。
推荐阅读文献
1.Morillo1CA,lBaranchuk1A.1Current1management1of1syncope:itreatment1alternative.Curr1Treat1Options1Cardiovasc1Med.2004,l6(5):i371-383
2.Pavri1BB,lHo1RT.Syncope.Identifing1cardiac1causes1in1older1patient.Geriatrics.2003,l58(5):i26-31