肺癌(lung1cancer)大多数起源于支气管粘膜上皮,l因此也称支气管肺癌(broncho-pulmo-nary1carcinoma)。肺癌的发病率和死亡率正在迅速上升,l而且是世界性的趋势。据统计,l在发达国家和我国大城市中,l肺癌的发病率已居男性各种肿瘤的首位。肺癌病人,l男女之比约3~5:i1,l但近年来女性肺癌的发病率也明显增加;发病年龄大多在40岁以上。
病因11至今不完全明确。大量资料说明,l长期大量吸烟是肺癌的一个致病因素。纸烟燃烧时释放致癌物质,l多年每日吸烟40支以上者,l肺鳞癌和小细胞癌的发病率比不吸烟者高4~10倍。
某些工业部门和矿区职工,l肺癌的发病率较高,l可能与长期接触石棉、i铬、i镍、i铜、i锡、i砷、i放射性物质等致癌物质有关。城市居民肺癌的发病率比农村高,l可能与大气污染和烟尘中致癌物质较高有关。因此,l应该提倡不吸烟,l并加强工矿和城市环境保护工作。
人体内在因素如免疫状态、i代谢活动、i遗传因素、i肺部慢性感染等,l也可能对肺癌的发病有影响。
近来,l在肺癌分子生物学方面的研究表明,l癌基因,l如Ras家族、iMYC家族;抑癌基因,l如P53;以及其它基因,l如表皮生长因子及其受体转化生长因子B1基因、inm23-H1基因等表达的变化与基因突变同肺癌的发病有密切关系。
病理11肺癌起源于支气管粘膜上皮。肿瘤可向支气管腔内或/和邻近的肺组织生长,l并可通过淋巴、i血行或经支气管转移扩散。肿瘤的生长速度和转移扩散的情况与肿瘤的组织学类型、i分化程度等生物学特性有一定关系。
右肺肺癌多于左肺,l上叶多于下叶。起源于支气管、i肺叶支气管的肺癌,l位置靠近肺门者称中心型肺癌;起源于肺段支气管以下的肺癌,l位于肺周围部分者称周围型肺癌。
1.分类11肺癌主要分两大类:i非小细胞肺癌(non-small1cell1lung1cancer,lNSCLC)和小细胞肺癌(small1cell1lung1cancer,lSCLC)。非小细胞肺癌又分为三种主要组织学类型:i即鳞状细胞癌(squamous1cell1carcinoma)、i腺癌(adenocarcinoma)和大细胞癌(large1cell1carcinoma)。这种分类方法十分重要,l因为两类肺癌的治疗方法是不同的。
(1)非小细胞肺癌
1)鳞状细胞癌(鳞癌):i在肺癌中,l约占50%。病人年龄大多在50岁以上,l男性占多数。大多起源于较大的支气管,l常为中心型肺癌。虽然鳞癌的分化程度不一,l但生长速度较缓慢,l病程较长,l对放射和化学疗法较敏感。通常先经淋巴转移,l血行转移发生较晚。
2)腺癌:i发病年龄较小,l女性相对多见。多数起源于较小的支气管上皮,l多为周围型肺癌;少数则起源于大支气管。早期一般无明显临床症状,l往往在胸部X线检查时发现,l表现为圆形或椭圆形分叶状肿块。一般生长较慢,l但有时在早期即发现血行转移,l淋巴转移则较晚发生。
细支气管肺泡癌是腺癌的一种类型,l起源于细支气管粘膜上皮或肺泡上皮。发病率低,l女性较多见,l常位于肺野周围部分。一般分化程度较高,l生长较慢,l癌细胞沿细支气管、i肺泡管和肺泡壁生长,l而不侵犯肺泡间隔。淋巴和血行转移发生较晚,l但可侵犯胸膜或经支气管播散到其它肺叶。在X线形态上可分为结节型和弥漫型两类。前者可以是单个结节或多个结节,l后者形态类似支气管肺炎。
大细胞癌:i此型肺癌甚为少见,l约半数起源于大支气管。细胞大,l胞浆丰富,l胞核形态多样,l排列不规则。大细胞分化程度低,l常在发生脑转移后才被发现。预后很差。
(2)小细胞癌(未分化小细胞癌):i发病率比鳞癌低,l发病年龄较轻,l多见于男性。一般起源于大支气管,l大多为中心型肺癌。细胞形态与小淋巴细胞相似,l形如燕麦穗粒,l因而又称为燕麦细胞癌。小细胞癌恶性程度高,l生长快,l较早出现淋巴和血行广泛转移。对放射和化学疗法虽较敏感,l但在各型肺癌中预后最差。
此外,l少数肺癌病例同时存在不同类型的肿瘤组织,l如腺癌内有鳞癌组织,l鳞癌内有腺癌组织或鳞癌与小细胞癌并存。这一类肿瘤称为混合型肺癌。
2.转移11肺癌的扩散和转移,l有下列几种主要途径:i
(1)直接扩散:i肺癌形成后,l肿瘤沿支气管壁并向支气管腔内生长,l可以造成支气管部分或全部阻塞。肿瘤可直接扩散侵入邻近肺组织,l病变穿越肺叶间裂侵入相邻的其它肺叶。肿瘤的中心部分可以坏死液化形成癌性空洞。此外,l随着肿瘤不断地生长扩大,l还可侵犯胸内其它组织器官。
(2)淋巴转移:i是常见的扩散途径。小细胞癌在较早阶段即可经淋巴转移。鳞癌和腺癌也常经淋巴转移扩散。癌细胞经支气管和肺血管周围的淋巴管道,l先侵入邻近的肺段或肺叶支气管周围的淋巴结,l然后根据癌所在部位,l到达肺门或气管隆突下淋巴结,l或侵入纵隔和支气管淋巴结,l最后累及锁骨上前斜角肌淋巴结和颈部淋巴结。纵隔和支气管以及颈部淋巴结转移一般发生在肺癌同侧,l但也可以在对侧,l即所谓交叉转移。肺癌侵入胸壁或膈肌后,l可向腋下或上腹部主动脉旁淋巴结转移。
(3)血行转移:i血行转移是肺癌的晚期表现。小细胞肺癌和腺癌的血行转移较鳞癌更为常见。通常癌细胞直接侵入肺静脉,l然后经左心随着大循环血流而转移到全身各处器官和组织,l常见的有肝、i骨骼、i脑、i肾上腺等。
临床表现11肺癌的临床表现与肿瘤的部位、i大小、i是否压迫或侵犯邻近器官以及有无转移等情况有着密切关系。早期肺癌特别是周围型肺癌往往无任何症状,l大多在胸部X线检查时发现。肿瘤在较大的支气管内长大后,l常出现刺激性咳嗽,l极易误认为伤风感冒。当肿瘤继续长大影响引流,l继发肺部感染时,l可以有脓性痰液,l痰量也较前增多。另一个常见症状是血痰,l通常为痰中带血点、i血丝或断续地少量咯血,l大量咯血则少见。有的肺癌病人,l由于肿瘤造成较大的支气管不同程度的阻塞,l发生阻塞性肺炎和肺不张,l临床上出现胸闷、i哮喘、i气促、i发热和胸痛等症状。
晚期肺癌压迫、i侵犯邻近器官和组织或发生远处转移时,l可以产生下列征象:i①压迫或侵犯膈神经,l引起同侧膈肌麻痹;②压迫或侵犯喉返神经,l引起声带麻痹、i声音嘶哑;③压迫上腔静脉,l引起面部、i颈部、i上肢和上胸部静脉怒张,l皮下组织水肿,l上肢静脉压升高;④侵犯胸膜,l可引起胸膜腔积液,l往往为血性、i大量积液,l可以引起气促;有时肿瘤侵犯胸膜及胸壁,l可以引起持续性剧烈胸痛;⑤肿瘤侵入纵隔,l压迫食管,l可以引起吞咽困难;⑥上叶顶肺癌,l也称Pancoast肿瘤(Pancoast1tumor)可以侵入纵隔和压迫位于胸廓上口的器官或组织,l如第一肋骨、i锁骨下动脉和静脉、i臂丛神经、i颈交感神经等,l产生剧烈胸肩痛、i上肢静脉怒张、i水肿、i臂痛和上肢运动障碍,l同侧上眼睑下垂、i瞳孔缩小、i眼球内陷、i面部无汗等颈交感神经综合征(Horner综合征)。肺癌血行转移后,l按侵入的器官而产生不同症状。
少数肺癌病例,l由于肿瘤产生内分泌物质,l临床上呈现非转移性的全身症状:i如骨关节病综合征(杵状指、i骨关节痛、i骨膜增生等)、iCushing综合征、i重症肌无力、i男性乳腺增大、i多发性肌肉神经痛等。这些症状在切除肺癌后可能消失。
诊断11早期诊断具有重要意义。只有在病变早期得到诊断和治疗,l才能获得较好的疗效。为此,l应当广泛进行防癌的宣传教育,l劝阻吸烟,l建立和健全肺癌防治网。对40岁以上成人,l定期进行胸部X线普查。中年以上久咳不愈或出现血痰,l应提高警惕,l并作检查。如胸部X线检查发现肺部有肿块阴影时,l应首先考虑到肺癌的诊断,l应作进一步检查,l不能轻易放弃肺癌的诊断或拖延时间,l必要时应剖胸探查。目前,l80%的肺癌病例在明确诊断时已失去外科手术的机会,l因此,l如何提高早期诊断率是一个十分迫切的问题。诊断肺癌的主要方法有:i
1.X线检查和CT11大多数肺癌可以经胸部X线摄片和CT检查获得临床诊断。中心型肺癌早期X线胸片可无异常征象。当肿瘤阻塞支气管,l排痰不畅,l远端肺组织发生感染时,l受累的肺段或肺叶出现肺炎征象。若支气管管腔被肿瘤完全阻塞,l可产生相应的肺叶不张或一侧全肺不张(图38-1)。当癌肿发展到一定大小,l可出现肺门阴影,l由于肿块阴影常被纵隔组织影所遮盖,l需作胸部X线断层摄影和CT才能显示清楚。
图38-111右上叶中心型肺癌(肺不张)
在断层X线片上可显示突入支气管内肿块阴影,l管壁不规则、i增厚或管腔狭窄、i阻塞。支气管造影可显示管腔边缘残缺或息肉样充盈缺损,l管腔中断或不规则狭窄。肿瘤侵犯邻近的肺组织和转移到肺门及纵隔淋巴结时,l可见肺门区肿块,l或纵隔阴影增宽,l轮廓呈波浪形,l肿块形态不规则,l边缘不整齐,l有时呈分叶状。纵隔转移淋巴结,l可使气管分叉角度增大,l相邻的食管前壁,l也可受到压迫。晚期病例还可看到胸膜腔积液或肋骨破坏。
CT可显示薄层横断面结构图像,l避免病变与正常组织互相重叠,l密度分辨率很高,l可发现一般X线检查隐藏区(如肺尖、i膈上、i脊椎旁、i心后、i纵隔等处)的早期肺癌病变,l对中心型肺癌的诊断有重要价值。CT可显示位于纵隔内的肿瘤阴影、i支气管受侵的范围、i肿瘤的淋巴结转移以及对肺血管和纵隔内器官组织侵犯的程度,l并可作为制定中心型肺癌的手术或非手术治疗方案的重要依据。
X线摄片可发现直径仅1~2cm的周围型肺癌。X线表现为肺野周围孤立性圆形或椭圆形块影,l轮廓不规则,l可呈现小的分叶或切迹,l边缘模糊毛糙,l常显示细短的毛刺影(图38-2)。周围型肺癌长大阻塞支气管管腔后,l可出现节段性肺炎或肺不张。肿瘤中心部分坏死液化,l可示厚壁偏心性空洞,l内壁凹凸不平,l很少有明显的液平面(图38-3)。
图38-211右下叶周围型肺癌
图38-311左下叶癌性偏心性空洞
结节型细支气管肺泡癌的X线表现,l为轮廓清楚的孤立球形阴影,l与上述的周围型肺癌的表现相似。弥散型细支气管肺泡癌的表现为浸润性病变,l轮廓模糊,l自小片到一个肺段或整个肺叶,l类似肺炎。
CT分辨率高,l可清楚显示肺野中直径1cm以下的肿块阴影,l因此可以发现一般胸部X线平片容易遗漏的较早期周围型肺癌。同时,l也可帮助了解肺门及纵隔淋巴结转移情况,l是否侵犯胸膜、i胸壁及其它脏器,l以及有无胸膜腔积液和癌肿内部空洞情况等。
2.痰细胞学检查11肺癌表面脱落的癌细胞可随痰液咳出。痰细胞学检查找到癌细胞,l可以明确诊断,l多数病例还可判别肺癌的病理类型。痰检查的准确率为80%以上。起源于较大支气管的中心型肺癌,l特别是伴有血痰的病例,l痰中找到癌细胞的机会更多。临床上对肺癌可能性较大者,l应连续数日重复送痰液进行检查。
3.支气管镜检查11对中心型肺癌诊断的阳性率较高,l可在支气管内直接看到肿瘤,l并可采取小块组织(或穿刺病变组织)作病理切片检查,l亦可经支气管刷取肿瘤表面组织或吸取支气管内分泌物进行细胞学检查。
4.纵隔镜检查11可直接观察气管前隆凸下及两侧支气管淋巴结情况,l并可采取组织作病理切片检查,l明确肺癌是否已转移到肺门和纵隔淋巴结。中心型肺癌,l纵隔镜检查的阳性率较高。检查阳性者,l一般说明病变范围广,l不宜手术治疗。
5.MRI11能清楚地显示心脏大血管的解剖影像,l能观察中心型肺癌与大血管的关系,l是否侵犯或包绕大血管,l为决定是否手术或选择手术方式提供重要的信息。
6.放射性核素肺扫描11肺癌及其转移病灶与枸橼酸67镓、i197汞氯化物等放射性核素有亲和力。静脉注射后作肺扫描,l在癌变部位显现放射性核素浓积影像,l阳性率可达90%左右。但肺部炎症和其它一些非癌病变也可呈现阳性现象,l因此必须结合临床表现和其它检查资料综合分析。
7.经胸壁穿刺活组织检查11这个方法对周围型肺癌阳性率较高,l但可能产生气胸、i胸膜腔出血或感染,l以及癌细胞沿气道播散等并发症,l故应严格掌握检查适应证。
8.转移病灶活组织检查11已有锁骨上、i颈部、i腋下等处淋巴结转移或出现皮下转移结节者,l可切取转移病灶组织作病理切片检查,l或穿刺抽取组织作涂片检查,l以明确诊断。
9.胸水检查11抽取胸水经离心处理后,l取其沉淀作涂片检查,l寻找癌细胞。
10.开胸探查11肺部肿块经多种方法检查,l仍未能明确病变的性质,l而肺癌的可能性又不能排除时,l如病人全身情况许可,l应作开胸探查术。术时可根据病变情况或活检结果,l给予相应治疗,l以免延误病情。
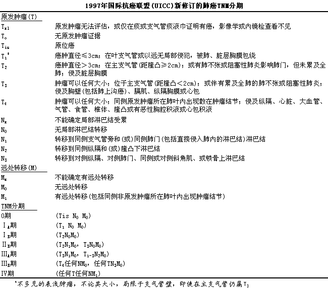
肺癌的TNM分期:i肺癌的分期对临床治疗方案的选择具有重要指导意义。世界卫生组织按照肿瘤的大小(T),l淋巴结转移情况(N)和有无远处转移(M)将肺癌加以分期,l为目前世界各国所采用,l现介绍如下:i

鉴别诊断11肺癌病例按肿瘤发生部位、i病理类型和病程早晚等不同情况,l在临床上可以有多种表现,l易与下列疾病混淆。
1.肺结核11①肺结核球易与周围型肺癌混淆。肺结核球多见于青年,l一般病程较长,l发展缓慢。病变常位于上叶尖后段或下叶背段。在X线片上块影密度不均匀,l可见到稀疏透光区和钙化点,l肺内常另有散在性结核病灶。②粟粒性肺结核易与弥漫型细支气管肺泡癌混淆。粟粒性肺结核常见于青年,l全身毒性症状明显,l抗结核药物治疗可改善症状,l病灶逐渐吸收。③肺门淋巴结结核在X线片上肺门块影可能误诊为中心型肺癌,l肺门淋巴结结核多见于青少年,l常有结核感染症状,l很少有咯血。
应当指出,l肺癌可以与肺结核合并存在。二者的临床症状和X线征象相似而易被忽视,l以致延误肺癌的早期诊断。对于中年以上的肺结核病人,l在原有肺结核病灶附近或其它肺内出现密度较浓的块状阴影、i肺叶不张、i一侧肺门阴影增宽,l以及在抗结核药物治疗过程中肺部病灶未见好转,l反而逐渐增大等情况时,l都应引起对肺癌的高度怀疑,l必须进一步作痰细胞学检查和支气管镜检查。
2.肺部炎症11①支气管肺炎:i早期肺癌产生的阻塞性肺炎,l易被误诊为支气管肺炎。支气管肺炎发病较急,l感染症状比较明显。X线片表现为边界模糊的片状或斑点状阴影,l密度不均匀,l且不局限于一个肺段或肺叶。经抗生素药物治疗后,l症状迅速消失,l肺部病变吸收也较快。②肺脓肿:i肺癌中央部分坏死液化形成癌性空洞时,lX线片表现易与肺脓肿混淆。肺脓肿在急性期有明显感染症状,l痰量多,l呈脓性;X线片空洞壁较薄,l内壁光滑,l常有液平面,l脓肿周围的肺组织或胸膜常有炎性变。支气管造影多可见空洞充盈,l并常伴有支气管扩张。
3.肺部其它肿瘤11①良性肿瘤:i如错构瘤、i纤维瘤、i软骨瘤等有时需与周围型肺癌鉴别。一般肺部良性肿瘤病程长,l生长缓慢,l临床上大多没有症状。X线片呈现接近圆形的块影,l密度均匀,l可以有钙化点,l轮廓整齐,l多无分叶状。②支气管腺瘤:i是一种低度恶性的肿瘤。发病年龄比肺癌轻,l女性发病率较高。临床表现可以与肺癌相似,l常反复咳血。X线表现,l有时也与肺癌相似。经支气管镜检查,l诊断未能明确者应尽早行开胸探查术。
4.纵隔淋巴肉瘤11可与中心型肺癌混淆。纵隔淋巴肉瘤生长迅速。临床上常有发热和其它部位表浅淋巴结肿大。在X线片上表现为两侧气管旁和肺门淋巴结肿大。对放射疗法高度敏感,l小剂量照射后即可见到块影缩小。纵隔镜检查亦有助于明确诊断。
治疗11目前对肺癌主要采取以外科手术为主的综合治疗。首选疗法是外科手术,l它是唯一可能将肺癌治愈的方法。然而,l肺癌是一种全身性疾病,l单纯手术治疗并不能完全解决问题,l必须与化疗、i放疗及其它治疗联合应用,l进行综合治疗。遗憾的是80%的肺癌病人在明确诊断时已失去手术机会,l仅约20%的病例可手术治疗。目前手术的远期(5年)生存率最好仅为30%~40%,l效果不能令人满意。因此,l必须提高对肺癌的警惕性,l早诊早治,l进一步探讨新的有效治疗方案和方法;此外,l对现行的各种治疗方法必须恰当地联合应用,l进行综合治疗,l这样才有可能提高肺癌的治疗效果。具体的治疗方案应根据肺癌的TNM分期、i细胞病理类型、i病人的心肺功能和全身情况以及其它有关因素等,l进行认真详细的综合分析后,l确定个体化的治疗方案。
一般来讲,l非小细胞肺癌T1或T2N0M0病例以根治性手术治疗为主;而Ⅱ期和Ⅲ期病人则应加作术前后化疗、i放疗等综合治疗,l以提高疗效。
小细胞肺癌常在较早阶段就已发生远处转移,l手术很难治愈。可采用化疗→手术→化疗,l化疗→放疗→手术→化疗或化疗→放疗→化疗,l以及附加预防性全脑照射等积极的综合治疗,l已使疗效比过去有明显提高。
1.手术治疗11目的是彻底切除肺部原发癌肿病灶和局部及纵隔淋巴结,l并尽可能保留健康的肺组织。肺切除术的范围,l决定于病变的部位和大小。对周围型肺癌,l一般施行肺叶切除术;对中心型肺癌,l一般施行肺叶或一侧全肺切除术。有的病例,l癌肿位于一个肺叶内,l但已侵及局部主支气管或中间支气管,l为了保留正常的邻近肺叶,l避免作一侧全肺切除术,l可以切除病变的肺叶及一段受累的支气管,l再吻合支气管上下切端(图38-4),l临床上称为支气管袖状肺叶切除术。如果相伴的肺动脉局部受侵,l也可同时作部分切除,l端端吻合,l称为支气管袖状肺动脉袖状肺叶切除术。肺切除的同时,l应进行系统的肺门和纵隔淋巴结清除术。
图38-411右上叶癌切除和支气管吻合术
对于已侵犯胸膜、i胸壁、i心包、i大血管或其它邻近器官组织(T3、iT4)者,l可根据情况(如能切除者)进行扩大的肺切除术,l例如联合胸壁切除及重建术、i心包部分切除术、i胸膜剥脱术、i左心房部分切除、i大血管部分切除重建等手术,l扩大肺癌切除手术的范围大、i损伤重,l故在病例选择方面应特别慎重。
手术治疗结果:i非小细胞肺癌,lT1或T2N0M0病例经手术治疗后,l约有半数的人能获得长期生存,l有的报告其5年生存率可达70%以上。Ⅱ期及Ⅲ期病例生存率则较低。据统计,l我国目前的肺癌手术的切除率为85%~97%,l术后30天死亡率在2%以下,l总的5年生存率为30%~40%。影响远期疗效的主要因素有:i肿瘤的病理类型,l肿瘤的大小和侵犯范围,l有无淋巴结转移,l手术方式,l支气管切缘是否有癌残留,l年龄以及病人的全身情况和免疫状态等。
手术禁忌证:i①远处转移,l如脑、i骨、i肝等器官转移(即M1病例);②心、i肺、i肝、i肾功能不全,l全身情况差的病人;③广泛肺门、i纵隔淋巴结转移,l无法清除者;④严重侵犯周围器官及组织,l估计切除困难者;⑤胸外淋巴结转移,l如锁骨上淋巴结(N3)转移等,l是否行肺切除,l应慎重考虑。
2.放射治疗11是局部消灭肺癌病灶的一种手段。在各种类型的肺癌中,l小细胞肺癌对放射疗法敏感性较高,l鳞癌次之,l腺癌和细支气管肺泡癌最低。据统计,l单独应用放射疗法3年生存率约为10%。临床上常采用的是手术后放射疗法。对肿瘤或肺门转移病灶未能彻底切除的病例,l于手术中在残留癌灶区放置小的金属环或金属夹作标记,l便于术后放射疗法时准确定位。一般在术后1个月左右病人健康情况改善后开始放疗,l剂量约为40~60Gy,l疗程约6周。有的病例应在手术前先作放射治疗,l使肿瘤缩小,l可提高肺癌病灶的切除率。
晚期肺癌病例,l伴有阻塞性肺炎、i肺不张、i上腔静脉阻塞综合征或骨转移引起剧烈疼痛以及肿瘤复发者,l也可进行姑息性放射疗法,l以减轻症状。
放射疗法可引起疲乏、i胃纳减退、i低热、i骨髓造血功能抑制、i放射性肺炎、i肺纤维化和癌肿坏死液化形成空洞等放射反应和并发症,l应给予相应处理。
下列情况不宜行放射治疗:i①健康情况不佳,l呈现恶病质;②高度肺气肿放射治疗后将引起呼吸功能代偿不全;③全身或胸膜、i肺广泛转移;④癌变范围广泛,l放射治疗后将引起广泛肺纤维化和呼吸功能代偿不全;⑤癌性空洞或巨大肿瘤,l后者放射治疗将促进空洞形成。
对于肺癌脑转移病例,l若颅内病灶较局限,l可采用γ刀放射治疗,l有一定的缓解率。
3.化学治疗11对有些分化程度低的肺癌,l特别是小细胞肺癌,l疗效较好。化学疗法作用遍及全身,l临床上可以单独应用于晚期肺癌病例,l以缓解症状,l或与手术、i放射等疗法综合应用,l以防治肿瘤转移复发,l提高治愈率。
常用药物有:i环磷酰胺、i氟尿嘧啶、i丝裂霉素、i阿霉素、i表阿霉素、i甲基苄肼、i长春碱、i甲氨蝶呤、i洛莫司汀(环己亚硝脲)、i顺铂、i卡铂、i紫杉醇等。应根据肺癌的类型和病人的全身情况合理选用药物,l并根据单纯化疗还是辅助化疗选择给药方法决定疗程的长短以及哪几种药物联合应用、i间歇给药等,l以提高化疗的疗效。
需要注意的是,l目前化学药物对肺癌疗效仍然较差,l症状缓解期较短,l副作用较多。临床应用时,l应掌握药物的性能和剂量,l并密切观察副作用。出现骨髓造血功能抑制、i严重胃肠道反应等情况时要及时调整药物剂量或暂缓给药。
4.中医中药治疗11按病人临床症状、i脉象、i舌苔等表现,l应用辨证论治法则治疗肺癌,l一部分病人的症状可得到改善,l寿命延长。
5.免疫治疗11近年来,l通过实验研究和临床观察,l发现人体的免疫功能状态与肿瘤的生长发展有一定关系,l从而促进免疫疗法的应用。①特异性免疫疗法:i用经过处理的自体肿瘤细胞或加用佐剂后,l作皮下接种进行治疗。此外尚可应用各种白介素、i肿瘤坏死因子、i肿瘤核糖核酸等生物制品。②非特异性免疫疗法:i用转移因子、i干扰素、i胸腺肽、i香菇多糖等生物制品,l激发和增强人体免疫功能。