抗菌药物在预防、i控制与治疗外科感染中发挥显著作用,l在增加手术安全性、i减少术后并发症、i扩大手术范围、i提高治愈率上起了较大作用。临床目前常用抗菌药物达数百种,l由于应用广泛,l滥用抗菌药的现象时有发生。实际上,l抗菌药物不能替代外科治疗的基本原则。严格的无菌术、i彻底的清创、i感染灶的清除及脓肿引流,l以及增加机体抵抗力仍是抗感染的必要措施。不合理使用抗菌药物,l增加了致病菌的耐药性,l可导致二重感染(superinfection),l还会引起过敏反应或毒性反应。熟悉抗菌药物的药理性能、i适应证、i选药与给药的合理方案,l才能发挥抗感染的良好作用,l预防不良反应。
(一)抗菌药物的作用11抗菌药物对细菌的作用可有几种方式:i①阻碍细菌细胞壁的合成;②阻碍细菌内蛋白质合成;③损伤细菌细胞膜的功能;④改变核酸代谢,l阻碍遗传信号的传递。通过上述途径发挥抑菌或杀菌的作用。有些抗菌药物的作用可不限于一种方式。
全身用药治疗局限化的感染,l需确保抗菌药物在感染部位组织浓度超过最低抑菌浓度(MIC)。抗生素的穿透力,l一是与抗生素蛋白结合率有关,l仅有未结合形式的抗菌药物可穿透毛细血管壁发挥抗菌作用;其二是脂溶性的抗生素可经由非离子通道弥散作用穿过膜而到达创口、i骨、i脑脊液以及脓肿等处。
抗菌药物血中浓度的维持取决于快速清除与蛋白结合二因素,l与蛋白亲和力高的清除慢,l半衰期长。影响细胞壁合成的抗生素,l其作用有赖于血药浓度高于MIC的时间长短;而氨基糖苷类药物的作用则取决于血药峰值浓度,l通常峰值浓度应高于最低抑菌浓度4~8倍。监测氨基糖苷类抗生素血药浓度是否达到这一水平,l对确保治疗效果很重要。
常用的多种抗菌药(磺胺、i青霉素、i头孢、i氨基糖苷、i四环素类),l主要从尿中排出,l尿浓度高于血药浓度50~200倍。而红霉素、i氯霉素则是例外。经由胆汁分泌的抗菌药物有青霉素、i头孢霉素、i环丙沙星与利福平,l胆汁中浓度常数倍于血药浓度。而氨基糖苷类药在胆汁浓度通常较低。在选用抗菌药物时,l应考虑药物在相关组织或体液中的分布情况。
(二)围手术期预防用药11感染是最常见的术后并发症,l预防性使用抗生素有助于减少围手术期发生在切口或是手术深部或腔隙的感染,l即所谓外科手术部位感染(surgical1site1infection)。对术后感染发生率高(预期感染率超过5%)、i或是一旦发生感染后果严重的病例,l应给予抗生素,l减少术后感染性并发症的发生。
预防性用药的适应证如下:i①严重创伤,l如大面积烧伤、i开放性骨折、i火器伤、i腹部脏器穿孔,l以及有严重污染及软组织破坏的损伤;②进入胃肠道、i呼吸道、i女性生殖道的手术,l结肠手术前肠道准备;③人造物留置手术,l如关节、i血管、i心脏瓣膜置换、i腹壁切口疝人工材料修补术等;④病人有感染高危因素,l如高龄、i营养不良、i糖尿病、i粒细胞减少症等;或是接受类固醇、i免疫抑制剂、i抗癌药物治疗,l免疫功能低下而需要手术治疗者;⑤手术时间长,l创伤大,l或一旦感染后果严重者,l如开颅手术、i心脏和大血管、i器官移植手术等。
预防性抗菌药物应选择广谱、i杀菌力强、i主要针对可能造成感染的病原菌,l且副作用小的抗生素。头孢菌素比较符合上述条件。头颈、i胸腹壁、i四肢手术,l主要感染病原菌是葡萄球菌,l首选第一代头孢菌素;进入腹、i盆腔空腔脏器的手术病原菌主要是G-杆菌,l应选用二三代头孢菌素;下消化道手术、i妇产科手术需同时覆盖肠道杆菌与厌氧菌,l应在二三代头孢菌素基础上加用甲硝唑。
预防使用抗菌药物应有较高组织渗透力,l维持组织内有效浓度时间较长;给药的时间与途径应确保在细菌进入手术部位之前,l组织与血中抗生素浓度已超过MIC。通常在麻醉诱导后或切皮前静脉给予单剂抗生素,l如手术时间推迟或延长,l且所使用抗生素半衰期短,l可追加一个剂量。术后长期预防用药并无必要,l持续使用预防抗菌药超过24小时可能增加耐药菌株出现的危险。
(三)治疗外科感染11抗菌药物治疗外科感染主要适用于:i①未局限化的外科感染,l如急性蜂窝织炎、i淋巴管炎、i丹毒、i骨髓炎、i化脓性关节炎、i脓毒症等;②结合手术治疗外科感染,l如急性腹膜炎、i肝脓肿、i化脓性胆管炎、i气性坏疽等,l使用抗生素提高手术的安全性与感染治愈率。轻微感染可以采用口服抗生素治疗,l严重感染则通常需静脉给药。
应根据抗菌谱选择有效的抗菌药物,l同时应考虑抗菌药物的临床药理学与药代动力学特点。在治疗的最初阶段,l由于缺乏感染病原菌的详细资料,l抗菌药的选用是经验性的。主要依据各种致病菌引起感染的一般规律、i临床表现、i脓液性状等估计致病菌种,l选择适当抗菌药物。
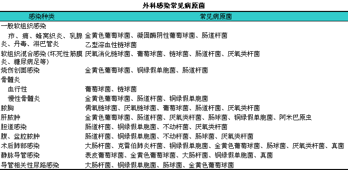
可根据感染部位推断致病菌的种类,l不同部位的感染都有它的主要病原菌。例如,l一般软组织感染或头颈、i四肢创伤或术后感染以G+球菌为主;尿路感染主要是大肠杆菌;胸腹腔感染常是G-杆菌和厌氧菌;痈、i急性骨髓炎主要是葡萄球菌感染;静脉导管感染主要是葡萄球菌也有G-杆菌和真菌(见下表)。根据可能致病菌选择相应抗菌药物。

根据抗生素的穿透性与感染部位组织中浓度选用,l颅脑感染选用青霉素、i氨曲南、i氯霉素、i万古霉素;胰腺感染可用头孢菌素、i喹诺酮、i亚胺培南;骨骼感染可选克林霉素、i头孢类和环丙沙星。确保抗菌药物在感染部位组织的有效浓度。
尽可能获取感染部位渗出液或脓液,l涂片检查确定有无致病菌,l致病菌革兰染色为阳性还是阴性,l是球菌还是杆菌。重症感染的血液、i体液、i脓液细菌培养,l依据细菌学检查结果针对性选择药物(见下表)。原用抗菌药物使用后2~3日效果不佳,l可依据细菌学检查及药敏更换更为有效的药物,l或据此选用毒性较小或价格更合理的药物。细菌敏感度测定虽是体外试验,l但实践表明体外药敏结果与临床疗效的符合率超过70%。可以指导今后用药。

(四)给药方法
1.途径11对严重外科感染病人,l抗菌药物宜通过静脉途径给予,l以保证血药浓度维持在适当水平。重症病人有胃肠功能障碍,l口服吸收不稳定,l血流动力学不稳定时,l肌内注射吸收亦不可靠。从静脉途径给药采用分次注射较好,l与静脉滴注相比,l所产生的血清与组织液内药物浓度较高,l且可减少长时间高浓度药物刺激引起的静脉炎以及避免抗生素失活。感染较轻或局限时,l可采用口服、i肌注给药。
2.常用剂量11抗生素的作用有时间依赖性和剂量依赖性两类。①剂量依赖效应:i指杀菌效应与药物浓度升高有关,l氨基糖苷类、i奎诺酮、i氯霉素为剂量依赖型。②时间依赖效应:i只要感染部位的药物浓度高于最小抑菌浓度MIC即可发挥杀菌效应。对于后者,l在剂量选择上应尽可能使血药浓度维持在超过MIC的低水平以减少毒性。对剂量依赖性抗生素,l药物应一次给予大剂量以获得合乎需要的高浓度。抗菌药物在血清中可产生高于MIC数倍以上的浓度,l能满足通常治疗的要求。剂量不足则缺乏疗效,l且易使细菌耐药;剂量过大,l增加毒副反应。多数药物其治疗浓度与产生毒性的浓度间相差甚大,l少数抗菌药物,l其治疗浓度与毒性浓度相差较小。毒性较大药物的剂量应按瘦体重量(lean1body1weight)计算。儿童抗生素剂量按体表面积计算更为合理。抗生素剂量间隔,l一般选择3~4倍的药物半衰期(t1/2)。如多数β-内酰胺类抗生素静脉给药时t1/2约1小时,l则静脉注射一般4小时给药一次。
肾功能减退时经肾清除的药物血中半衰期不同程度延长,l以氨基糖苷类为突出,l易加重肾毒性及出现不良反应,l还应注意避免使用磺胺药、i四环素、i呋喃妥因及头孢噻唑。主要经肝代谢的药物如氯霉素、i红霉素、i克林霉素、i利福平、i甲硝唑、i耐酶青霉素,l只要肝功能正常,l基本上不改变给药剂量与间期。其它抗生素则应依肾功能情况调整给药方案,l采用减量法、i延长给药间期法或两种方法相结合。如掌握肾功能减退时药物的半衰期,l则可比照正常抗菌药物的半衰期,l采取单纯延长给药间期的方法。血药浓度监测是最为理想的方法,l可以做到给药剂量个体化。
3.疗程11多数外科感染经有效抗生素治疗5~7天可控制。抗菌药物一般在体温正常、i症状消退、i全身及局部病灶情况好转后及时停药。严重感染如脓毒症,l疗程可适当延长。骨髓炎常需在感染控制2~3周后停药,l过早停药可引起感染复发。
4.联合使用抗菌药物11抗菌药物的联合疗法目的是产生协同作用以提高抗菌效能,l降低个别药物剂量、i减少毒性反应,l防止及延迟细菌耐药性。主要用于:i①多种细菌的混合感染,l如腹膜炎、i盆腔炎、i尿路感染、i创伤感染等;②严重或难以控制的感染中增加杀菌的协同作用;③免疫功能低下病人发生的外科感染;④减少个别药物剂量,l降低毒性反应,l如两性霉素B与氟胞嘧啶合用,l治疗深部真菌病;⑤预防细菌产生耐药性,l如需要较长时间用药治疗结核病、i尿路感染等情况。
联合应用抗菌药物最好依据联合药敏试验。若无条件作此试验或试验尚无结果,l对于严重感染可先选用氨苄西林、i头孢菌素与氨基糖甙类联合用药,l可以同时覆盖革兰染色阳性与阴性菌。以后根据临床效果及药敏再作调整。联合用药可出现协同、i累加、i无关与拮抗四种结果。体外试验提示无关、i累加作用常见,l协同作用较少,l拮抗更少见。由于联合应用β-内酰胺类药与四环素类、i大环内酯类常产生拮抗作用,l应避免二者的联合使用。
联合用药宜采取静脉内分次、i分别给药的方法,l血药浓度维持优于数种药持续静脉点滴的方法,l两种以上药液混合应注意配伍禁忌以及影响抗菌活力的问题。
(五)抗菌药物的不良反应与细菌耐药性
1.毒性反应11是抗菌药物不良反应中最常见的,l常与剂量有关,l主要表现在肾、i肝、i胃肠道、i造血、i神经系统方面。如氨基糖苷类、i万古霉素对听神经有明显毒性,l长期注射可造成听力障碍;肾损害多见于多粘菌素、i两性霉素B、i磺胺及氨基糖苷类。肾损害表现为蛋白尿、i管型尿、i血尿等,l多属可逆性,l停药后可恢复。四环素、i大环内酯类、i磺胺、i两性霉素B偶可引起肝损害,l表现为转氨酶升高、i黄疸等。造血系统损害以氯霉素最严重,l可引起再生障碍性贫血与粒细胞减少。妥布霉素、i喹诺酮、i磺胺类等偶可引起粒细胞减少或血小板减少。口服药物可引起胃肠道反应,l采用较小剂量可减轻反应。发生毒性反应需立即停药。如感染未控制可改用毒性低的其它药物,l停药后多数毒性反应可迅速消失。
2.变态反应11与用药剂量、i疗程无关。以皮疹最常见,l其它有血清病样反应、i药物热、i血管神经性水肿以及过敏性休克等。过敏性休克大多发生在肌内注射青霉素后,l半数发生在给药5分钟内。一旦发生,l应立即注射肾上腺素并采用其它复苏措施救治。药疹多见于青霉素、i磺胺药、i氯霉素、i万古霉素、i头孢菌素等后,l通常用药一周后出现药疹,l轻者为斑丘疹、i荨麻疹等,l重者有时可以致命。为防止过敏反应出现,l用药前应询问有无变态反应性疾病史及药物过敏史,l使用青霉素前先作皮肤过敏试验。用药过程中,l发现皮疹、i发热等,l即应停用致敏药物,l并作积极处理。
3.二重感染11又称菌群交替症(superinfection),l是在抗菌药物治疗原发感染时发生的新感染。在感染采用广谱或联合抗菌药物治疗过程中,l原有的病菌被制止,l但耐药的细菌如金黄色葡萄球菌、i念珠菌、i难辨梭菌等大量繁殖,l加之病人抵抗力下降,l使得条件致病菌引发新的感染。二重感染发生率为2%~3%,l一般出现于用药3周内。多见于长期使用抗生素者,l婴儿、i老年人,l有严重疾病者,l施行大手术,l以及应用激素或抗代谢药物者。伪膜性结肠炎由难辨梭菌过度繁殖产生肠毒素所致。表现为发热、i腹泻、i稀便呈米汤样可带肠粘膜。治疗措施为停用广谱抗生素,l换用万古霉素及甲硝唑。
4.细菌耐药性11随着抗生素的广泛应用,l细菌对抗生素的耐药性逐年增加。金葡菌产生耐药情况最为严重,l青霉素曾经是控制葡萄球菌感染的十分有效的药物,l但随着青霉素的广泛应用导致金葡菌出现耐药情况。半合成青霉素(如甲氧西林)的出现有效地控制产β内酰胺酶葡萄球菌导致的感染。但随之又出现耐甲氧西林的金葡菌(MRSA),l成为引起院内感染的病菌之一。目前仅有为数不多可杀灭MRSA的抗生素,l如糖肽类的万古霉素。耐药性G-杆菌也有类似情况,l在引起院内感染的病菌中所占比例逐年提高。强烈的诱导型产β内酰胺酶的多重耐药菌(ESBL菌株)已较前多见。耐药性出现的主要原因是细菌对药物的适应,l少数是基因突变的结果。一般而言,l耐药菌仅占少数,l当敏感菌被大量杀灭后,l则耐药菌得以繁殖而继发各种感染。因此细菌耐药性的发生与发展是抗菌药广泛应用及无指征滥用的结果。
为控制和减少耐药菌株的发生与传播,l应严格掌握抗菌药物的适应证,l尽量选用窄谱抗菌药、i减少局部用药。根据药敏调整用药,l剂量充足、i疗程适当。严格执行消毒隔离制度,l防止耐药菌的交叉感染。掌握所在地致病菌耐药菌株及对药敏情况进行监测,l了解抗菌药耐药变迁情况,l筛选出敏感的抗生素,l作为临床经验性治疗时选药的参考。