淋病奈瑟菌引起的化脓性感染,l主要通过性交直接传染,l可引起尿道炎、i前庭大腺炎、i盆腔炎及播散性淋病。治疗以头孢菌素为主。
【病因】
淋病(gonorrhea)是由淋病奈瑟菌引起的泌尿生殖系统化脓性感染,l也可表现为眼、i咽、i直肠的感染以及全身的感染。淋病奈瑟菌,l是呈肾形的革兰阴性双球菌。常成双排列,l离开人体不易生存,l一般消毒剂易将其杀死。
【传染途径】
成人主要通过性交直接接触传染,l极少经间接传染;儿童多为间接传染;新生儿多在分娩通过软产道时接触污染的阴道分泌物传染。口交及肛交可导致淋菌性咽喉炎及淋菌性直肠炎。通过性接触女性较男性更易感染,l与男性淋病患者发生性关系的女性,l50%~90%发生淋菌性宫颈炎;与女性淋病患者发生一次性关系的男性,l20%~5%感染淋病。
【发病机制】
淋病奈瑟菌对柱状上皮及移行上皮有特殊的亲和力。淋病奈瑟菌的外膜主要成分有膜蛋白Ⅰ、iⅡ、iⅢ,l脂多糖及菌毛。菌毛、i膜蛋白Ⅱ及淋病奈瑟菌所产生的IgA1蛋白酶可促使淋病奈瑟菌粘附于柱状上皮及移行上皮而被上皮细胞吞饮,l淋病奈瑟菌在上皮细胞内大量繁殖,l引起细胞损伤崩解,l淋病奈瑟菌移至粘膜下层;与此同时,l淋病奈瑟菌的脂多糖内毒素与体内补体协同作用,l介导免疫反应,l共同引起局部炎症反应,l导致局部中性粒细胞浸润、i粘膜细胞脱落溶解,l形成脓液。镜下见粘膜及粘膜下组织充血、i水肿、i渗出、i坏死、i上皮脱落、i白细胞聚集。在女性,l淋病奈瑟菌首先侵犯宫颈管、i尿道、i尿道旁腺及前庭大腺,l然后沿生殖道粘膜上行,l引起子宫内膜炎,l输卵管炎,l盆腔腹膜炎及播散性淋病。若急性淋病治疗不当,l迁延不愈或反复发作,l可致输卵管粘连、i阻塞、i积水,l导致不孕或输卵管妊娠。
【临床表现】
潜伏期1~10日,l平均3~5日,l50%~70%妇女感染淋病奈瑟菌后无临床症状,l易被忽略,l但仍具有传染性。
1.下生殖道感染11淋病奈瑟菌感染最初引起宫颈管粘膜炎、i尿道炎、i前庭大腺炎,l也称为无并发症淋病(uncomplicated1gonococcal1infections)。宫颈粘膜炎表现为阴道脓性分泌物增多,l外阴瘙痒或灼热感,l偶有下腹痛。检查见宫颈明显充血、i水肿、i糜烂,l有脓性分泌物从宫颈口流出,l宫颈触痛,l触之易出血。尿道炎表现为尿频、i尿痛、i尿急,l排尿时尿道口灼热感。检查见尿道口红肿、i触痛,l经阴道前壁向耻骨联合方向挤压尿道或尿道旁腺,l可见脓性分泌物流出。若有前庭大腺炎,l腺体开口处红肿、i触痛、i溢脓,l若腺管阻塞可形成脓肿。由于淋病奈瑟菌可同时感染以上部位,l因而临床表现往往为多处症状同时存在。
2.上生殖道感染11若无并发症淋病未经治疗,l淋病奈瑟菌可上行感染盆腔脏器,l导致淋菌性盆腔炎,l引起子宫内膜炎、i输卵管炎、i输卵管积脓、i盆腔腹膜炎,l甚至形成输卵管卵巢脓肿、i盆腔脓肿,l称为女性并发症淋病(complicated1gonococcat1infections)。10%~20%无并发症淋病可发展为并发症淋病,l若在月经期性交,l产后、i宫腔手术后感染淋病奈瑟菌,l则易发生并发症淋病。其多在经期或经后1周内发病,l起病急,l突然寒战、i高热、i头痛、i恶心、i白带增多、i双侧下腹疼痛。若经期发病可有经期延长,l经量增多。若输卵管伞端开放,l脓液由管腔流入直肠子宫陷凹,l刺激该处腹膜而产生肛门坠痛。体格检查下腹两侧深压痛,l若有盆腔腹膜炎则下腹部出现肌紧张及反跳痛。妇科检查宫颈外口可见脓性分泌物流出,l宫颈充血、i水肿、i举痛,l双侧附件增厚、i压痛。若有输卵管卵巢脓肿,l可触及附件囊性包块,l压痛明显。
3.播散性淋病11播散性淋病(disseminated1gonococcal1infection,lDGI或disseminated1gonococcal1disease,lDGD)指淋病奈瑟菌通过血循环传播,l引起全身淋病奈瑟菌性疾病,l病情严重,l若不及时治疗可危及生命。1%~3%淋病可发生播散性淋病,l早期菌血症期可出现高热、i寒战、i皮损、i不对称的关节受累以及全身不适、i食欲不振等全身症状,l晚期表现为永久损害的关节炎、i心内膜炎、i心包炎、i胸膜炎、i肺炎、i脑膜炎等全身病变。确诊主要根据临床表现和血液、i关节液、i皮损等处淋病奈瑟菌培养阳性。
【诊断】
根据不良性接触史、i临床表现及下列实验室检查可作出诊断。
1.分泌物涂片检查11取宫颈管分泌物涂片,l行革兰染色,l急性期可见中性粒细胞内有革兰阴性双球菌。此法对女性患者的检出率较低,l仅为40%~60%,l且宫颈管分泌物中的有些细菌与淋病奈瑟菌相似,l可有假阳性,l只能作为筛查手段。
2.淋病奈瑟菌培养11诊断淋病的金标准方法。取宫颈管分泌物送培养,l先拭去宫颈口分泌物,l然后用棉拭子插入宫颈管1.5~2cm,l转动并停留20~30秒,l取出的宫颈管分泌物应注意保湿、i保温,l立即接种,l培养阳性率为80%~90.5%。若需要确证试验可对培养的淋病奈瑟菌行糖发酵试验及直接免疫荧光染色检查。
3.核酸检测11PCR及连接酶链反应(LCR)检测淋病奈瑟菌DNA片段,l核酸监测方法的敏感性及特异性虽高,l但只能在具备一定条件的单位开展,l操作过程中应注意防止污染造成的假阳性。
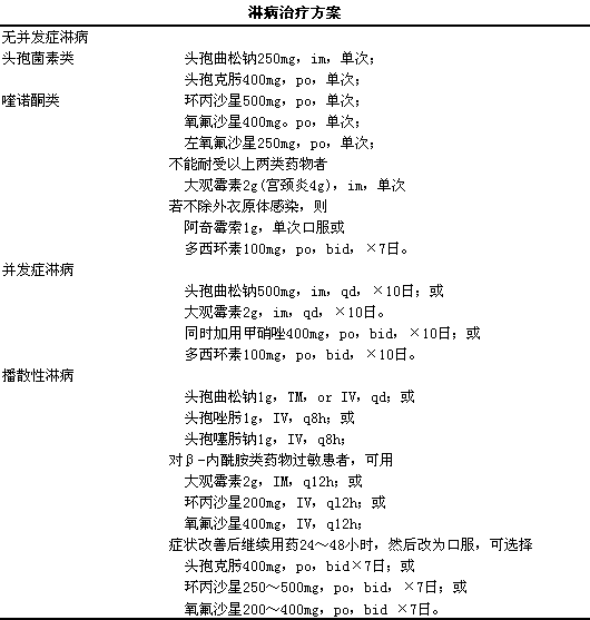
【治疗】
治疗原则是及时、i足量、i规范应用抗生素。由于耐青霉素的菌株增多,l目前选用的抗生素以第三代头孢菌素及喹诺酮类药物为主,l具体方案见下表。无合并症淋病推荐大剂量单次给药方案,l以使有足够血药浓度杀死淋病奈瑟菌,l推荐治疗药物的治愈率在97%以上。合并症淋病应连续每日给药,l保持足够治疗时间。由于20%~40%淋病同时合并沙眼衣原体的双重感染,l衣原体检查的费用高于治疗费用,l因此,l对淋病患者,l若不进行衣原体的筛查,l可同时应用抗衣原体药物。对患者的性伴侣应进行检查及治疗,l检查治疗期间禁止性生活。

【治愈标准】
治疗结束后2周内,l在无性接触史情况下符合下列标准为治愈:i①临床症状和体征全部消失;②在治疗结束后4~7日取宫颈管分泌物涂片及培养复查淋病奈瑟菌阴性。
【预后】
急性期淋病若能早期、i及时、i正确治疗可以完全治愈,l无合并症淋病经单次大剂量药物治疗,l治愈率达95%;若延误治疗或治疗不当,l可产生合并症或播散性淋病。因此,l在急性期应积极治疗。
【淋病合并妊娠】
妊娠对淋病的表现无明显影响,l但淋病对母儿均有影响。妊娠早期感染淋病奈瑟菌可引起流产;晚期可引起绒毛膜羊膜炎而致胎膜早破、i早产,l胎儿宫内发育迟缓。分娩时由于产道损伤、i产妇抵抗力差,l产褥期淋病奈瑟菌易扩散,l引起产妇子宫内膜炎、i输卵管炎,l严重者导致播散性淋病。约1/3新生儿通过未治疗孕妇的软产道时可感染淋病奈瑟菌,l出现新生儿淋菌性眼炎,l若治疗不及时,l可发展成角膜溃疡、i角膜穿孔而失明。淋病合并妊娠的处理:i由于多数有淋病的孕妇无症状,l而妊娠期淋病严重影响母儿健康,l因此,l对高危孕妇在产前检查时应取宫颈管分泌物行淋病奈瑟菌培养,l以便及时诊断,l及时治疗。妊娠期忌用喹诺酮类或四环素类药物。可选用头孢曲松钠250mg,l单次肌注;或大观霉素4g,l单次肌注。对所有淋病孕妇所生的新生儿应用1%硝酸银液滴眼,l预防淋菌性眼炎。