白血病(leukemia)是造血系统的恶性增生性疾病。其特点为造血组织中某一血细胞系统过度增生、i进入血流并浸润到各组织和器官,l从而引起一系列临床表现。在我国,l小儿的恶性肿瘤中以白血病的发病率最高。据调查,l我国<10岁小儿的白血病发生率为3/10万~4/10万,l男性发病率高于女性。任何年龄均可发病,l新生儿亦不例外,l但以学龄前期和学龄期小儿多见。小儿白血病中90%以上为急性白血病,l慢性白血病仅占3%~5%。
【病因】
尚未完全明了,l可能与下列因素有关。
1.病毒因素11多年研究已证明属于RNA病毒的反转录病毒(retrovirus,l又称人类T细胞白血病病毒,lHTLV)可引起人类T淋巴细胞白血病。其他病毒(如EB病毒)与白血病的关系也引起关注。
2.物理和化学因素11电离辐射能引起白血病。小儿对电离辐射较为敏感,l在曾经放射治疗胸腺肥大的小儿中,l白血病发生率较正常小儿高10倍;妊娠妇女照射腹部后,l其新生儿的白血病发病率比未经照射者高17.4倍。苯及其衍生物、i氯霉素、i保泰松、i乙双吗啉和细胞毒药物等均可诱发急性白血病。
3.遗传素质11白血病不属遗传性疾病,l但在家族中却可有多发性恶性肿瘤的情况;少数患儿可能患有其他遗传性疾病,l如21-三体综合征、i先天性睾丸发育不全症、i先天性再生障碍性贫血伴有多发畸形(Fanconi贫血)、i先天性远端毛细血管扩张性红斑症(Bloom综合征)以及严重联合免疫缺陷病等,l这些疾病患儿的白血病发病率比一般小儿明显增高。此外,l同卵孪生儿中一个患急性白血病,l另一个患白血病的几率为20%,l比双卵孪生儿的发病率高12倍。以上现象均提示白血病的发生与遗传素质有关。
【发病机制】
尚未完全明了,l下列机制可能在白血病的发病中起重要作用。
1.原癌基的转化11人类和许多哺乳动物的染色体基因组中存在原癌基因(又称细胞癌基因),l在正常情况时,l其主要功能是参与调控细胞的增殖,l分化和衰老死亡。当机体受到致癌因素的作用下,l原癌基因可发生点突变、i染色体重排或基因扩增,l转化为癌基因,l从而导致白血病的发生。
2.抑癌基因畸变11近年研究发现正常人体内存在着抑癌基因,l如RB、iP53、iP16、iWT1等,l当这些抑癌基因发生突变、i缺失等变异时,l失去其抑癌活性,l造成癌细胞异常增殖而发病。
3.细胞凋亡受抑11细胞凋亡是在基因调控下的一种细胞主动性自我消亡过程,l是人体组织器官发育中细胞清除的正常途径。当细胞凋亡通路受到抑制或阻断时,l细胞没有正常凋亡而继续增殖导致恶变。研究发现,l急性白血病时抑制凋亡的基因(如Bcl-2、iBcl-XL等)常高表达,l而促进凋亡的基因(如P53、iFas、iBax等)表达降低或出现突变;此外,l特异染色体易位产生的融合基因也可抑制细胞凋亡(如M3中的PML/RARα融合基因)。由此可见,l细胞凋亡受抑或阻断在白血病发病中起重要作用。
【分类和分型】
急性白血病的分类或分型对于诊断、i治疗和提示预后都有一定意义。根据增生的白细胞种类的不同,l可分为急性淋巴细胞白血病(急淋)和急性非淋巴细胞白血病(急非淋)两大类,l前者在小儿中的发病率较高。目前,l常采用形态学(M)、i免疫学(I)、i细胞遗传学(C)及分子生物学(M),l即MICM综合分型,l更有利于指导治疗和提示预后。
1.急性淋巴细胞白血病
(1)形态学分型(FAB分型):i根据原淋巴细胞形态学的不同,l分为3种类型:i①L1型:i以小细胞为主,l其平均直径为6.6μm,l核染色质均匀,l核形规则,l核仁很小,l一个或无,l胞浆少,l胞浆空泡不明显;②L2型:i以大细胞为主,l大小不一,l其平均直径为8.7μm,l核染色质不均匀,l核形不规则,l核仁一个或数个,l较大,l胞浆量中等,l胞浆空泡不定;③L3型:i以大细胞为主,l细胞大小一致,l核染色质细点状,l均匀,l核形规则,l核仁一个或多个,l胞浆量中等,l胞浆空泡明显。上述3型中以L1型多见,l占80%以上;L3型最少,l占4%以下。
(2)免疫学分型:i应用单克隆抗体检测淋巴细胞表面抗原标记,l可了解淋巴细胞白血病细胞的来源和分化程度,l对诊断、i鉴别诊断、i治疗和判断预后提供重要依据。一般可将急性淋巴细胞白血病分为T、iB二大系列。
1)T系急性淋巴细胞白血病(T-ALL):i具有阳性的T淋巴细胞标志,l如CD1、iCD3、iCD5、iCD8和TdT(末端脱氧核糖核酸转换酶)阳性。
2)B系急性淋巴细胞白血病(B-ALL):i此型又分为4种亚型。
a.早期前B细胞型(early1Pre1B-ALL):iHLA-DR及CD19和(或)CyCD22(胞浆CD22)阳性;其他B系标志阴性。
b.普通B细胞型(C-ALL):iCD10、iCD19、iCyCD22及HLA-DR阳性;Cy1Ig(胞浆免疫球蛋白)和Sm1Ig(细胞膜表面免疫球蛋白)阴性。
c.前B细胞型(Pre1B-ALL):iCy1Ig阳性;Sm1Ig阴性;其他B系标志及HLA-DR阳性。
d.成熟B细胞型(B-ALL):iSm1Ig阳性;Cy1Ig阴性;其他B系标记及HLA-DR阳性。此型预后较差。
3)伴有髓系标志的ALL(My+-ALL):i本型具有淋巴系的形态学特征,l以淋巴系特异抗原为主但伴有个别、i次要的髓系特异抗原标志,l如CD13、iCD33、iCD14等阳性。
(3)细胞遗传学改变:i急性淋巴细胞白血病的染色体畸变种类繁多,l主要有:i①染色体数目异常,l如≤45条的低二倍体,l或≥47条的高二倍体;②染色体核型异常,l如12号和21号染色体易位,l即t(12;21);t(9;22)及t(4;11)等。
(4)分子生物学分型:i主要是AL发生及演化中的特异性基因:i①Ig重链(IgH)基因重排;②T淋巴细胞受体基因(TCR)片段重排,l如TCRγ、iTCRδ等;③AL表达的相关融合基因,l如EFV6-CBFA2、iBCR-ABL、iMLL-AF4融合基因等。
(5)临床分型:i分型标准尚无统一意见,l全国小儿血液病会议分型标准如下:i
1)与小儿ALL预后确切相关的危险因素:i①<12个月的婴儿白血病;②诊断时已发生中枢神经系统白血病(CNSL)和(或)睾丸白血病(TL)者;③染色体核型为t(4;11)或t(9;22)异常;④小于45条染色体的低二倍体;⑤诊断时外周血白细胞计数≥50×109/L;⑥泼尼松诱导试验60mg/(m2·d)×7天,l第8天外周血白血病细胞>1×109/L,l定为泼尼松试验不良者;⑦标危ALL诱导化疗不能获完全缓解者。
2)根据上述危险因素,l临床分为二型:i①高危型ALL(HR-ALL):i具备上述任何一项或多项危险因素者;②标危ALL(SR-ALL):i不具备上述任何一项危险因素者。
目前国内外很多方案将ALL分为3型即标(低)危型ALL(SR-ALL,lLR-ALL),l中危型ALL(MR-ALL,lIR-ALL)和高危型ALL(HR-ALL)。
2.急性非淋巴细胞白血病
(1)FAB分型
1)原粒细胞白血病未分化型(M1):i骨髓中原粒细胞≥90%,l早幼粒细胞很少,l中幼粒以下各阶段细胞极少见,l可见Auer小体。
2)原粒细胞白血病部分分化型(M2):i骨髓中原粒和早幼粒细胞共占50%以上,l可见多少不一的中幼粒、i晚幼粒和成熟粒细胞,l可见Auer小体;M2b型即以往命名的亚急性粒细胞白血病,l骨髓中有较多的核、i浆发育不平衡的中幼粒细胞。
3)颗粒增多的早幼粒细胞白血病(M3):i骨髓中颗粒增多的异常早幼粒细胞占30%以上,l胞浆多少不一,l胞浆中的颗粒形态分为粗大密集和细小密集两类,l据此又可分为两型,l即粗颗粒型(M3a)和细颗粒型(M3b)。
4)粒-单核细胞白血病(M4):i骨髓中幼稚的粒细胞和单核细胞同时增生,l原始及幼稚粒细胞>20%;原始、i幼稚单核和单核细胞≥20%;或原始、i幼稚和成熟单核细胞>30%,l原粒和早幼粒细胞>10%。除以上特点外,l骨髓中异常嗜酸粒细胞增多。
5)单核细胞白血病(M5):i骨髓中以原始、i幼稚单核细胞为主。可分为两型:i①未分化型,l原始单核细胞为主,l>80%;②部分分化型,l骨髓中原始及幼稚单核细胞>30%,l原始单核细胞<80%。
6)红白血病(M6):i骨髓中有核红细胞>50%,l以原始及早幼红细胞为主,l且常有巨幼样变;原粒及早幼粒细胞>30%。外周血可见幼红及幼粒细胞;粒细胞中可见Auer小体。
7)急性巨核细胞白血病(M7):i骨髓中原始巨核细胞>30%;外周血有原始巨核细胞。
(2)免疫学分型:i急性非淋巴细胞M1~M5型可有CD33、iCD13、iCD14、iCD15、iMPO(抗髓过氧化物酶)等髓系标志中的1项或多项阳性,l也可有CD34阳性。其中CD14多见于单核细胞系;M6可见血型糖蛋白A阳性;M7可见血小板膜抗原Ⅱb/Ⅲa(GPⅡb/Ⅲa)阳性、i(或)CD41、iCD68阳性。
(3)细胞遗传学改变:i常见的核型改变有t(9;22)、it(8;21)、it(15;17)、it(11q)、it(11;19)和16号染色体倒位等。
(4)分子生物学分型:i常见的融合基因如BCR-ABL(M1)、iANLL1-ETO(M1、iM2)、iPML-RARa(M3)、iPLZF-RARa(M3)、iCBF-MYH11(M4)、iHRX(MLL,lALL-1)(M4、iM5)等。
3.特殊类型白血病11如多毛细胞白血病、i浆细胞白血病、i嗜酸粒细胞白血病等,l在儿科均罕见。
【临床表现】
各型急性白血病的临床表现基本相同,l主要表现如下。
1.起病11大多较急,l少数缓慢。早期症状有:i面色苍白、i精神不振、i乏力、i食欲低下,l鼻出血或齿龈出血等;少数患儿以发热和类似风湿热的骨关节痛为首发症状。
2.发热11多数患儿起病时有发热,l热型不定,l可低热、i不规则发热、i持续高热或弛张热,l一般不伴寒战。发热原因之一是白血病性发热,l多为低热且抗生素治疗无效;另一原因是感染,l常见者为呼吸道炎症,l齿龈炎,l皮肤疖肿,l肾盂肾炎、i败血症等。
3.贫血11出现较早,l并随病情发展而加重,l表现为苍白、i虚弱无力、i活动后气促等。贫血主要是由于骨髓造血干细胞受到抑制所致。
4.出血11以皮肤和粘膜出血多见,l表现为紫癜、i瘀斑、i鼻出血、i齿龈出血,l消化道出血和血尿。偶有颅内出血,l为引起死亡的重要原因之一。出血的主要原因是由于骨髓被白血病细胞浸润,l巨核细胞受抑制使血小板的生成减少。血小板还可有质的改变而致功能不足,l从而加剧出血倾向。白血病细胞浸润肝脏,l使肝功能受损,l纤维蛋白原、i凝血酶原和第V因子等生成不足,l亦与出血的发生有关。感染和白血病细胞浸润使毛细血管受损,l血管通透性增加,l也可导致出血倾向。此外,l当并发弥散性血管内凝血时,l出血症状更加明显。在各类型白血病中,l以M3型白血病的出血最为显著。
5.白血病细胞浸润引起的症状和体征
(1)肝、i脾、i淋巴结肿大:i白血病细胞浸润多发生于肝、i脾而造成其肿大,l这在急性淋巴细胞白血病尤其显著。肿大的肝、i脾质软,l表面光滑,l可有压痛。全身浅表淋巴结轻度肿大,l但多局限于颈部、i颌下、i腋下和腹股沟等处,l其肿大程度以急性淋巴细胞白血病较为显著。有时因纵隔淋巴结肿大引起压迫症状而发生呛咳、i呼吸困难和静脉回流受阻。
(2)骨和关节浸润:i小儿骨髓多为红骨髓,l易被白血病细胞侵犯,l故患儿骨、i关节疼痛较为常见。约25%患儿以四肢长骨、i肩、i膝、i腕、i踝等关节疼痛为首发症状,l其中部分患儿呈游走性关节痛,l局部红肿现象多不明显,l并常伴有胸骨压痛。骨和关节痛多见于急性淋巴细胞白血病。骨痛的原因主要与骨髓腔内白血病细胞大量增生、i压迫和破坏邻近骨质以及骨膜浸润有关。骨骼X线检查可见骨质疏松、i溶解,l骨骺端出现密度减低横带和骨膜下新骨形成等征象。
(3)中枢神经系统浸润:i白血病细胞侵犯脑实质和(或)脑膜时即引起中枢神经系统白血病(central1nervous1system1leukemia,lCNSL)。由于近年联合化疗的进展,l使患儿的寿命得以延长,l但因多数化疗药物不能透过血脑屏障,l故中枢神经系统便成为白血病细胞的“庇护所”,l造成CNSL的发生率增高,l这在急性淋巴细胞白血病尤其多见。浸润可发生于病程中任何时候,l但多见于化疗后缓解期。它是导致急性白血病复发的主要原因。
常见症状为:i颅内压增高,l出现头痛、i呕吐、i嗜睡、i视乳头水肿等;浸润脑膜时,l可出现脑膜刺激征;浸润脑神经核或根时,l可引起脑神经麻痹;脊髓浸润可引起横贯性损害而致截瘫。此外,l也可有惊厥,l昏迷。检查脑脊液可以确诊:i脑脊液色清或微浊,l压力增高;细胞数>10×106/L,l蛋白>0.45g/L;将脑脊液离心沉淀作涂片检查可发现白血病细胞。
(4)睾丸浸润:i白血病细胞侵犯睾丸时即引起睾丸白血病(testic1leukemia,lTL),l表现为局部肿大、i触痛,l阴囊皮肤可呈红黑色。由于化疗药物不易进入睾丸,l在病情完全缓解时,l该处白血病细胞仍存在,l因而常成为导致白血病复发的另一重要原因。
(5)绿色瘤:i是急性粒细胞白血病的一种特殊类型,l白血病细胞浸润眶骨、i颅骨、i胸骨、i肋骨或肝、i肾、i肌肉等,l在局部呈块状隆起而形成绿色瘤。此瘤切面呈绿色,l暴露于空气中绿色迅速消退,l这种绿色素的性质尚未明确,l可能是光紫质或胆绿蛋白的衍生物。绿色瘤偶由急性单核细胞白血病局部浸润形成。
(6)其他器官浸润:i少数患儿有皮肤浸润,l表现为丘疹、i斑疹、i结节或肿块;心脏浸润可引起心脏扩大、i传导阻滞、i心包积液和心力衰竭等;消化系统浸润可引起食欲不振、i腹痛、i腹泻、i出血等;肾脏浸润可引起肾肿大、i蛋白尿、i血尿、i管型尿等;齿龈和口腔粘膜浸润可引起局部肿胀和口腔溃疡,l这在急性单核细胞白血病较为常见。
【辅助检查】
为确诊白血病和观察疗效的重要方法。
1.血象11红细胞及血红蛋白均减少,l大多为正细胞正血色素性贫血。网织红细胞数大多较低,l少数正常;偶在外周血中见到有核红细胞。白细胞数增高者约占50%以上,l其余正常或减少,l但在整个病程中白细胞数可有增、i减变化;白细胞分类示原始细胞和幼稚细胞占多数。血小板减少。
2.骨髓象11骨髓检查是确立诊断和评定疗效的重要依据。典型的骨髓象为该类型白血病的原始及幼稚细胞极度增生;幼红细胞和巨核细胞减少。但有少数患儿的骨髓表现为增生低下,l其预后和治疗均有特殊之处。
3.组织化学染色11常用以下组织化学染色以协助鉴别细胞类型。
(1)过氧化酶:i在早幼阶段以后的粒细胞为阳性;幼稚及成熟单核细胞为弱阳性;淋巴细胞和浆细胞均为阴性。各类型分化较低的原始细胞均为阴性。
(2)酸性磷酸酶:i原始粒细胞大多为阴性,l早幼粒以后各阶段粒细胞为阳性;原始淋巴细胞弱阳性,lT细胞强阳性,lB细胞阴性;原始和幼稚单核细胞强阳性。
(3)碱性磷酸酶:i成熟粒细胞中此酶的活性在急性粒细胞白血病时明显降低,l积分极低或为0;在急性淋巴细胞白血病时积分增加;在急性单核细胞白血病时积分大多正常。
(4)苏丹黑:i此染色结果与过氧化酶染色的结果相似:i原始及早幼粒细胞阳性;原淋巴细胞阴性;原单核细胞弱阳性。
(5)糖原:i原始粒细胞为阴性,l早幼粒细胞以后各阶段粒细胞为阳性;原始及幼稚淋巴细胞约半数为强阳性,l余为阳性;原始及幼稚单核细胞多为阳性。
(6)非特异性酯酶(萘酚酯NASDA):i这是单核细胞的标记酶,l幼稚单核细胞强阳性,l原始粒细胞和早幼粒细胞以下各阶段细胞为阳性或弱阳性,l原始淋巴细胞阴性或弱阳性。
4.溶菌酶检查11血清中的溶菌酶主要来源于破碎的单核细胞和中性粒细胞,l测定血清与尿液中溶菌酶的含量可以协助鉴别白血病细胞类型。正常人血清含量为4~20mg/L;尿液中不含此酶。在急性单核细胞白血病时,l其血清及尿液的溶菌酶浓度明显增高;急性粒细胞白血病时中度增高;急性淋巴细胞白血病时则减少或正常。
【诊断和鉴别诊断】
典型病例根据临床表现、i血象和骨髓象的改变即可做出诊断。发病早期症状不典型,l特别是白细胞数正常或减少者,l其血涂片不易找到幼稚白细胞时,l可使诊断发生困难。须与以下疾病鉴别。
1.再生障碍性贫血11本病血象呈全血细胞减少;肝、i脾、i淋巴结不肿大;骨髓有核细胞增生低下,l无幼稚白细胞增生。
2.传染性单核细胞增多症11本病肝、i脾、i淋巴结常肿大;白细胞数增高并出现异型淋巴细胞,l易与急性淋巴细胞白血病混淆。但本病病程经过一般良好,l血象多于1个月左右恢复正常;血清嗜异性凝集反应阳性;骨髓无白血病改变。
3.类白血病反应11为造血系统对感染、i中毒和溶血等刺激因素的一种异常反应,l以外周血出现幼稚白细胞或白细胞数增高为特征。当原发疾病被控制后,l血象即恢复正常。此外,l根据血小板数多正常;白细胞中有中毒性改变,l如中毒颗粒和空泡形成;中性粒细胞碱性磷酸酶积分显著增高等,l可与白血病区别。
4.风湿性关节炎11有发热、i关节疼痛症状者易与风湿性关节炎混淆,l须注意鉴别。
【治疗】
急性白血病的治疗主要是以化疗为主的综合疗法,l其原则是:i要早期诊断、i早期治疗;应严格区分患儿的白血病类型,l按照类型选用不同的化疗药物联合治疗;早期予连续强烈化疗;要长期治疗,l交替使用多种药物。同时要早期防治中枢神经系统白血病和睾丸白血病,l注意支持疗法。连续完全缓解2.5~3.5年者方可停止治疗。
1.支持疗法
(1)防治感染:i在化疗阶段,l保护性环境隔离对防止外源性感染具有较好效果。用抗生素预防细菌性感染,l可减少感染性并发症。并发细菌性感染时,l应根据不同致病菌和药敏试验结果选用有效的抗生素治疗。长期化疗常并发真菌感染,l可选用抗真菌药物如制霉菌素,l二性霉素B或氟康唑等治疗;并发病毒感染者可用阿昔洛韦(acyclovir)或更昔洛韦(ganciclovir)治疗;怀疑并发卡氏囊虫肺炎者,l应及早采用复方新诺明治疗。
(2)输血和成分输血:i明显贫血者可输给红细胞;因血小板减少而致出血者,l可输浓缩血小板。有条件时可酌情静脉输注丙种球蛋白。
(3)集落刺激因子:i化疗期间如骨髓抑制明显者,l可予以G-CSF、iGM-CSF等集落刺激因子。
(4)高尿酸血症的防治:i在化疗早期,l由于大量白血病细胞破坏分解而引起高尿酸血症,l导致尿酸结石梗阻、i少尿或急性肾功能衰竭,l故应注意多喝水以利尿。为预防高尿酸血症,l可口服别嘌呤醇(allopurinol)。
(5)其他:i在治疗过程中,l要增加营养。有发热、i出血时应卧床休息。要注意口腔卫生,l防止感染和粘膜糜烂。并发弥散性血管内凝血时,l可用肝素等治疗。
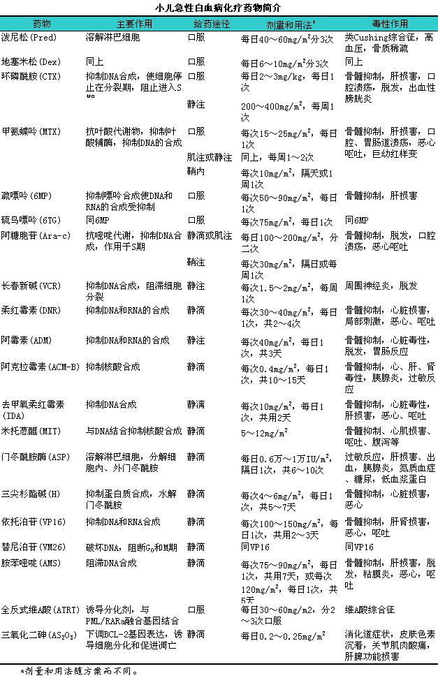
2.化学药物治疗11目的是杀灭白血病细胞,l解除白血病细胞浸润引起的症状,l使病情缓解,l以至治愈。常用药物剂量、i用法和作用参见下表。急性白血病的化疗通常按下述次序分阶段进行。

(1)诱导治疗:i诱导缓解治疗是患儿能否长期无病生存的关键,l需联合数种化疗药物,l最大程度地杀灭白血病细胞,l从而尽快达到完全缓解。柔红霉素(DNR)和左旋门冬酰胺酶(LASP)是提高急性淋巴细胞白血病(ALL)完全缓解率和长期生存率的两个重要药物,l故大多数ALL诱导缓解方案均为包含这两种药物的联合化疗,l如VDLP等。而阿糖胞苷(Ara-c)则对治疗急性非淋巴细胞白血病至关重要。M3型常选用全反式维A酸(ATAR)或三氧化二砷(AS2O3)进行“诱导分化”治疗。
(2)巩固治疗:i强力的巩固治疗是在缓解状态下最大限度地杀灭微小残留白血病细胞(minimal1residual1leukemic1cell,lMRIC)的有力措施,l可有效地防止早期复发,l并使在尽可能少的MRIC状况下进行维持治疗。ALL一般首选环磷酰胺(C)、iAra-c(A)及6-巯基嘌呤(M),l即1CAM联合治疗方案;ANLL常选用有效的原诱导方案1~2个疗程。
(3)预防髓外白血病:i由于大多数药物不能进入中枢神经系统、i睾丸等部位,l如果不积极预防髓外白血病,l则CNSL在3年化疗期间的发生率可高达50%~70%;TL的发生率在男孩中亦可有5%~30%。CNSL和TL均会导致骨髓复发、i治疗失败,l因此有效的髓外白血病的预防是白血病特别是急性淋巴细胞白血病患儿获得长期生存的关键之一。ALL通常首选大剂量甲氨蝶呤+四氢叶酸钙(HDMTX+CF)方案,l配合甲氨蝶呤(MTX)、iAra-c和地塞米松(Dex)三联药物鞘内注射治疗。ANLL选用药物鞘内注射。
(4)维持治疗和加强治疗:i为了巩固疗效、i达到长期缓解或治愈的目的,l必须在上述疗程后进行维持治疗和加强治疗:i对ALL一般主张用6-巯基嘌呤(6-MP)或6-硫鸟嘌呤(6-TG)+MTX维持治疗,l维持期间必须定期用原诱导缓解方案或其他方案强化,l总疗程2.5~3.5年;ANLL常选用几个有效方案序贯治疗,l总疗程3年。
3.中枢经系统白血病的防治11CNSL是造成白血病复发或者死亡的重要原因之一,l在治疗过程中一定要重视CNSL的防治。
(1)预防性治疗:i常用方法有以下3种,l依据白血病的类型和病情选择应用。
1)三联鞘内注射法(IT):i常用甲氨蝶呤、i阿糖胞苷、i地塞米松3种药物联合鞘内注射,l剂量见下表。不同类型白血病的用法稍有不同,l参阅各型的治疗部分。

2)大剂量甲氨蝶呤-四氢叶酸钙(HDMTX-CF)疗法:i多用于急淋,l每10~14天为1疗程。每疗程MTX剂量为2~5g/m2(剂量根据分型而定),l其中1/6量(<500mg)作为突击量,l在30分钟内快速静脉滴入,l余量于24小时内匀速滴入;突击量MTX滴入后0.5~2小时内行三联鞘内注射1次;开始滴注MTX136小时后开始CF解救,l剂量为每次15mg/m2,l首剂静脉注射,l以后每6小时口服或肌内注射,l共6~8次。HDMTX治疗前、i后3天口服碳酸氢钠1.0g,l每日3次,l并在治疗当天给5%碳酸氢钠3~5ml/kg静脉滴注,l使尿pH>7.0;用HDMXT当天及后3天需水化治疗,l每日液体总量3000ml/m2。在用HDMTX同时,l每天口服6-MP125mg/m2。
3)颅脑放射治疗:i颅脑放射治疗适用于:i>3岁的高危ALL,l诊断时白细胞数>100×109/L、i或有t(9;22)或t(4;11)核型异常、i或有CNSL、i或因种种原因不宜HDMTX-CF治疗者。通常在完全缓解后6个月时进行,l放射总剂量为18Gy,1分15次于3周内完成;或总剂量为12Gy,l分10次于2周内完成。同时每周鞘内注射1次。放疗第3周用VDex方案:iVCR1.5mg/m2静注1次;Dex每日8mg/m2,l口服7天。
(2)中枢神经系统白血病的治疗:i初诊时已发生CNSL者,l照常进行诱导治疗,l同时给予三联鞘内注射,l第1周3次,l第2和第3周各2次,l第4周1次,l共8次。一般在鞘内注射化疗2~3次后CSF常转为阴性。在完成诱导缓解、i巩固、i髓外白血病防治和早期强化后,l作颅脑放射治疗,l剂量同上。颅脑放疗后不再用HDMTX-CF治疗,l但三联鞘内注射必须每8周1次,l直到治疗终止。完全缓解后在维持巩固期发生CNSL者,l也可按上述方法进行,l但在完成第5次三联鞘注后,l必须作全身强化治疗以免骨髓复发,l常用早期强化治疗的VDLDex和VP16+Ara-C方案各一疗程,l然后继续完成余下的3次鞘内注射。紧接全身强化治疗之后应作颅脑放射治疗。此后每8周三联鞘内注射1次,l直到终止治疗。
4.睾丸白血病(TL)治疗11初诊时已发生TL者,l先诱导治疗到完全缓解,l双侧TL者作双侧睾丸放射治疗,l总剂量为24~30Gy,l分6~8天完成;单侧者可行切除术,l亦可作双侧睾丸放射治疗(无单侧放疗);与此同时继续进行巩固、i髓外白血病防治和早期强化治疗。在缓解维持治疗期发生TL者,l按上法予以治疗,l紧接着用VDLDex和VP16+Ara-C方案各一疗程。
5.造血干细胞移植(hemotoicstem1cell1transplantation,lHSCT)11HSCT不仅可提高患儿的长期生存率,l而且还可能根治白血病。随着化疗效果的不断提高,l目前HSCT多用于急性非淋巴细胞白血病和部分高危型急性淋巴细胞白血病患儿,l一般在第1次化疗完全缓解后进行,l其5年无病生存率约50%~70%;标危型急性淋巴细胞白血病一般不采用此方法。
【预后】
近十年来由于化疗方法的不断改进,l急性淋巴细胞白血病已不再被认为是致死性疾病,l5年无病生存率达75%~88%;急性非淋巴细胞白血病的初治完全缓解率亦已达到80%,l5年无病生存率约40%~60%。