多发性硬化(multiple1sclerosis,lMS)是一种以中枢神经系统(CNS)白质脱髓鞘为主要病理特点的自身免疫性疾病。本病多在成年早期发病,l女性多于男性,l大多数患者表现为反复发作的神经功能障碍,l多次缓解复发,l病情每况愈下。最常累及的部位为脑室周围白质、i视神经、i脊髓、i脑干和小脑。
【流行病学】
多发性硬化在世界上分布广泛,l发病率与地理纬度有一定关系,l大致是愈远离赤道,l其发病率愈高。如北欧、i美国北部、i加拿大南部、i新西兰等地的发病率最高,l可达30~60/10万人;其次为美国南部、i南欧和中东等地,l为5~10/10万人;亚洲、i非洲发病率较低,l<5/10万人。流行病学研究还发现15岁前从多发性硬化高发病区移至低发病区的移民的发病率明显降低,l推测儿童晚期短暂的易患窗内接触的特殊外源性因子如病毒可能是多发性硬化的环境性病因。据2001年加拿大温哥华和多伦多地区户口普查示亚裔多发性硬化总发病率为4.8/10万,l与一般亚洲国家相近,l明显低于西方。这说明作为患病的危险因素,l出生地比移民后的居住地显得更为重要。
【病因与发病机制】
多发性硬化的确切病因及发病机制尚未阐明,l较公认的观点认为多发性硬化可能是遗传易患个体与环境因素相互作用而发生的CNS自身免疫性疾病,l其发病可能与以下因素有关。
1.病毒感染
(1)大量流行病学资料提示多发性硬化发病与病毒感染有关,l在患者血清和脑脊液中可检测到多种病毒抗体的滴度升高,l如人类疱疹病毒-6(human1herpes1virus-6,lHHV-6)、i内源性反转录病毒(endogenousretrovirus,lERV)、i单纯疱疹病毒(HSV)、i水痘带状疱疹病毒(VZV)、i巨细胞病毒(CMV)、i犬瘟热病毒(CDV)、i麻疹病毒、iJC病毒、i风疹病毒、i流行性腮腺炎病毒、i冠状病毒、iBorna病毒、iMarek病毒等。
(2)研究者在多发性硬化病毒学动物模型的研究中发现,l感染Theiler病毒的大鼠的临床特点和组织病理学特征与多发性硬化患者表现出惊人的相似,l提示环境因素中的病毒感染与多发性硬化发病有关。病毒可能通过分子模拟机制,l启动其邻近的多发性硬化易患基因而致病。
(3)尽管在多发性硬化患者的血清和脑脊液中检测到多种病毒抗体滴度的升高,l甚至有从病变组织中分离出疱疹、i副流感、i巨细胞病毒与Corona病毒样颗粒的散在报告,l但均未能获得满意的复制。因此,l有关多发性硬化与病毒关系的研究所获得的结果大多数是间接的,l其与多发性硬化的确切关系尚未得到公认。
2.自身免疫反应
(1)多发性硬化发病的分子模拟机制:i自然界中存在众多的生物致病原,l它们中某些抗原的氨基酸序列可能与神经髓鞘蛋白组分或少突胶质细胞的氨基酸序列近似或相同。当这些病原被抗原呈递细胞(antigen1presenting1cell,lAPC)捕捉、i加工,l使抗原肽结合到人类白细胞抗原(HLA)分子上,l激活T细胞,l产生抗自身髓鞘的免疫细胞克隆,l与神经髓鞘多肽片段发生交叉反应而导致免疫攻击,l引起CNS白质的脱髓鞘,l这一发病机制称为分子模拟(molecular1mimicry)。
(2)多发性硬化发病过程中CNS内的免疫应答:i①应用髓鞘碱性蛋白(meyelin1basic1protein,lMBP)免疫Lewis大鼠,l可构建多发性硬化的实验动物模型即实验性自身免疫性脑脊髓炎(experimental1autoimmune1encephalomyelitis,lEAE),l而且EAE可以通过MBP致敏的细胞系被动转移,l即将EAE大鼠识别MBP多肽片段激活的T细胞转输给正常大鼠可引起EAE,l提示多发性硬化是由T细胞介导的自身免疫性疾病。②激活的T细胞通过BBB后,l与APC呈递的靶抗原结合并引起炎症反应,l包括巨噬细胞、iB细胞的活化及细胞因子的分泌。③局部免疫事件也使大量的B细胞进入CNS,l并促使B细胞向浆细胞转化,l发挥体液免疫的致病作用。大多数多发性硬化患者CSF-IgG指数或24小时合成率增高,lCSF中可检出寡克隆IgG带。
3.遗传因素11虽然家系研究还没有提供多发性硬化是遗传病的直接证据,l但多发性硬化仍表现出一定程度的家族聚集现象。一项对多发性硬化进行基因组扫描的研究结果提示多发性硬化的发病依赖于多个基因独立的或累积的效应,l每个基因发挥各自的作用。流行病学资料提示多发性硬化的遗传易感性与环境和民族有关,l例如某些民族如爱斯基摩人、i两伯利亚的雅库特人、i非洲的版图人和吉卜赛人几乎不患多发件硬化,l生活在北美的日本人和中国人的多发性硬化患病率很低,l而当地北美人患病率是他们的10倍;东西方国家多发性硬化发病率和发病类型存在较大差异。因此有人认为,l患多发性硬化的个体可能是对环境中某种致病因子产生特异的易感性并以这种形式遗传该病。
4.环境因素11流行病学中已述及多发性硬化的发病率与纬度高低,l气候是否寒冷有关。
【病理】
中枢神经系统白质内多发性脱髓鞘斑块为多发性硬化的特征性病理改变,l多发生于侧脑室周围、i视神经、i脊髓、i小脑和脑干的白质,l尤其多见于侧脑室体及前角部位。
1.大体标本11多发性硬化的急性期可见软脑膜轻度充血、i水肿和脊髓节段性肿胀,l慢性期可见软脑膜增厚、i脑萎缩和脊髓节段性菱缩变细。大脑半球的冠状切面上可见白质内形态各异的灰色斑块。
2.镜下所见11急性期新鲜病灶有充血、i水肿或少量环状出血,l血管周围可见淋巴细胞和浆细胞等炎性细胞呈袖套状浸润,l以淋巴细胞为主,l并可见格子细胞和吞噬细胞,l髓鞘崩解,l轴突相对保存。随着病情的好转,l充血、i水肿消退,l炎性改变代之以大量星形胶质细胞增生,l病灶颜色变浅,l构成晚期硬化斑或瘢痕。中围、i日本等东方人与西方人之间多发性硬化的病理改变不尽相同,l多表现为软化、i坏死病灶,l如同海绵状,l硬化斑相对较少,l而欧美以硬化斑多见。
【临床表现】
多发性硬化的起病年龄多在20~40岁,l10岁以下和50岁以上患者少见,l男女患病之比约为1:i2。起病方式以亚急性起病多见,l急性和隐匿起病仅见于少数病例。绝大多数多发性硬化患者在临床上表现为空间和时间多发性,l空间多发性是指病变部位的多发,l时间多发性是指缓解-复发的病程。少数病例在整个病程中呈现单病灶征象;单相病程多见于以脊髓征象起病的缓慢进展型多发性硬化和临床少见的病势凶险的急性多发性硬化。由于多发性硬化患者大脑、i脑干、i小脑、i脊髓可同时或相继受累,l故其临床症状和体征多种多样。值得注意的是,l多发性硬化体征多于症状,l例如主诉一侧下肢无力、i麻木刺痛感的患者,l查体时往往可见双侧皮质脊髓束或后索受累的体征。多发性硬化的临床经过及其症状体征的主要特点归纳如下:i
1.肢体无力11最多见,l大约50%的患者首发症状为一个或多个肢体的无力。运动障碍一般下肢比上肢明显,l可为偏瘫、i截瘫或四肢瘫,l其中以不对称瘫痪最常见。腱反射早期正常,l以后可发展为亢进,l腹壁反射消失,l病理反射阳性。
2.感觉异常11浅感觉障碍表现为肢体、i躯干或面部针刺麻木感,l异常的肢体发冷、i蚁走感、i瘙痒感以及尖锐、i烧灼样疼痛及定位不明确的感觉异常。疼痛感可能与脊髓神经根部的脱髓鞘病灶有关,l具有显著特征性。亦可有深感觉障碍。此外被动屈颈时会诱导出刺痛感或闪电样感觉,l从颈部放射至背部,l称之为菜尔米特征(Lhermitte1sign),l是因屈颈时脊髓局部的牵拉力和压力升高、i脱髓鞘的脊髓颈段后索受激惹引起,l是多发性硬化特征性的症状之一。
3.眼部症状11常表现为急性视神经炎或球后视神经炎,l多为急起单眼视力下降,l有时双眼同时受累。眼底检查早期可见视乳头水肿或正常,l以后出现视神经萎缩。约30%的病例有眼肌麻痹及复视。核间性眼肌麻痹灶多发性硬化的重要体征之一,l提示内侧纵束受累,l表现为患者向一侧侧视时,l同侧眼球不能内收,l对侧眼球外展时伴粗大眼球震颤,l双眼内聚正常。旋转性眼球震颤常高度提示本病。
4.共济失调1130%~40%患者有不同程度的共济运动障碍,l部分晚期多发性硬化患者可见到Charcot三主征:i眼球震颤、i意向性震颤、i吟诗样语青。眼球震颤提示病变位于脑桥的前庭神经核、i小脑及其联系纤维。意向性震颤反映小脑或小脑传出通路有病变,l提示控制随意协调运动的齿状核红核丘脑通路继发受损。姿势性震颤在维持姿势如伸臂时可发生,l但不常见。
5.发作性症状11是指持续时间短暂、i可被特殊因素诱发的感觉或运动异常,l占多发性硬化患者5%~17%。发作性的神经功能障碍每次持续数秒至数分钟不等,l频繁、i过度换气、i焦虑或维持肢体某种姿势可诱发,l其发生机制可能与兴奋性信号传递到脱髓鞘带并扩散至邻近的轴突引起异常兴奋有关,l是多发性硬化比较特征性的症状之一。多见于复发缓解期,l极少以首发症状出现。强直痉挛、i感觉异常、i构音障碍、i共济失调、i癫癎和疼痛不适是较常见的多发性硬化发作性症状。其中,l局限于肢体或面部的强直性痉挛,l常伴放射性异常疼痛,l亦称痛性痉挛,l发作时一般无意识丧失和脑电图异常。
6.精神症状11在多发性硬化患者中较常见,l多表现为抑郁、i易怒和脾气暴躁,l部分患者出现欣快、i兴奋,l也可表现为淡漠、i嗜睡、i强哭强笑、i反应迟钝、i智能低下、i重复语言、i猜疑和被害妄想等。亦可出现记忆力减退、i认知力缺乏。
7.其他症状11膀胱功能障碍是多发性硬化患者的主要痛苦之一,l包括尿频、i尿急、i尿潴留、i尿失禁,l常与脊髓功能障碍合并出现。此外,l男性多发性硬化患者还可出现原发性或继发性性功能障碍。多发性硬化尚可伴有周围神经损害和多种其他自身免疫性疾病,l如风湿病、i类风湿综合征、i干燥综合征、i重症肌无力等。多发性硬化合并其他自身免疫性疾病的机制是由于机体的免疫调节障碍引起多个靶点受累的结果。
【临床分型】
1996年,l美国多发性硬化学会根据多发性硬化患者的自然史,l按病程把多发性硬化分为复发-缓解型、i原发进展型、i继发进展型和进展复发型(下表)。根据病情转归和预后,l还可把多发性硬化分为良性型和恶性型,l良性型患者在起病15年后,l神经系统功能仍基本保持良好;恶性型患者在起病后不久神经功能迅速恶化而致残或致死。

【实验室检查】
1.脑脊液检查
(1)单个核细胞数:i可正常或轻度升高,l一般不高于15×106/L,l如超过15×106/L则多发性硬化的可能性很小性硬化的可能性很小。
(2)鞘内IgG合成:i是临床诊断多发性硬化的一项重要辅助指标。通过下述公式可计算IgG指数,l即[CSF-IgG/S(血清)-IgG]/[CSF-Alb(白蛋白)/S-Alb],l约70%患者该指数增高。判定IgG鞘内合成的前提是CSF-Alb/S-Alb的比值正常,l该比值提示血脑屏障(BBB)的功能正常。一般来说多发性硬化患者的血脑屏障是完整的,l病程中连续两次检测CSF-Alb/S-Alb比值正常,l而CSF-IgG/S-IgG比值增高4倍以上时,l可确认有鞘内合成。
(3)寡克隆(oligoclonal1bands,lOB)IgG带:i是诊断多发性硬化的一项非常重要的指标,l85%~95%的多发硬化患者可在脑脊液中检出。检测寡克隆IgG带时应将待测CSF和血清同时进行。CSF中存在寡克隆IgG带而血清中缺如,l提示寡克隆IgG是鞘内合成,l支持多发性硬化诊断。值得注意的是,lCSF寡克隆IgG带并非是多发性硬化的特征性改变,l也可见于中枢神经系统感染(Lyme病、i神经梅毒和人类免疫缺陷病毒感染等)、i结缔组织病并发中枢神经系统损害、i肿瘤及其他脱髓鞘性疾病。
(4)细胞学:i可发现免疫活性细胞,l如激活型淋巴细胞、i浆细胞和激活型单核细胞。急性期常以小淋巴细胞为主,l伴有激活淋巴细胞和浆细胞,l偶见多核细胞,l是疾病活动的标志;缓解期主要为激活的单核细胞和巨噬细胞;发作间期细胞学可完全正常。
2.电生理检查11目的是检出亚临床病灶,l协助早期诊断,l同时还可观察多发性硬化的病情变化。值得注意的是,l用于多发性硬化诊断的电生理检查均无特异性,l应结合临床全面分析。
(1)视觉诱发电位(VEP):i75%~90%的临床确诊且伴眼部症状的多发性硬化患者存在VEP异常。主要表现为各波峰潜伏期延长,l也可出现单纯P100延长、i波幅降低、i波形改变、i甚至不出波等。其中波峰潜伏期延长较典型。53%~75%的多发性硬化病例虽无视觉障碍,l但VEP却有异常改变,l提示VEP能早期发现亚临床病灶,l尤其是对临床缺乏多个病灶征象的多发性硬化,l有较大辅助诊断价值。
(2)脑干听觉诱发电位(BAEP):i多发性硬化的BAEP异常改变表现为Ⅲ~Ⅴ峰潜伏期延长,lV波波峰降低,lBAEP阳性率为21%~26%。对可疑而无脑干症状多发性硬化患者,l如BAEP异常往往提示脑干存在亚临床病灶。对伴脑干症状的临床可疑多发性硬化,lBAEP异常则说明脑干确有病灶。BAEP可提供业临床病变的客观依据,l从而有利于早期诊断。
(3)体感诱发电位(SEP):i多发性硬化的SEP异常表现为潜伏期延长,l或波形改变。多发性硬化患者下肢异常SEP检出率高于上肢,l可能与下肢的传导通路长于上肢,l且多发性硬化病灶多发生于颈髓和上胸段脊髓有关。
3.影像学
(1)CT:i多发性硬化患者常规CT扫描多正常,l阳性率仅13%~49%,l对比增强扫描阳性率可至36%~60%。对视神经、i脑干和脊髓的病灶敏感性不高。多发性硬化在急性期表现为白质内低密度区,l较对称散在地分布于脑室周围,l有时CT显示的病灶周围有较明显的水肿增强区,l注意与脑瘤和脑梗死鉴别。
(2)磁共振成像(MRI):iMRI是检测多发性硬化最有效的辅助诊断手段,l阳性率可达62%~94%,l明显优于CT,l且能发现CT难以显示的小脑、i脑干、i脊髓内的脱髓鞘病灶。多发性硬化的特征性表现为白质内多发长T1、i长T2异常信号,l脑内病灶直径常<1.0cm,l一般为0.3~1.0cm,l散在分布于脑室周围、i胼胝体、i脑干与小脑,l少数在灰白质交界处(图10-1)。脑室旁病灶呈椭圆形或线条形,l其长轴与头颅矢状位垂直,l具有一定的诊断价值。脊髓多发性硬化病灶以颈胸段多见,l形态多样,l多为散在小点状、i斑块状,l圆形或椭圆形,l少数为不规则片状,l部分病灶可融合。
图10-111多发性硬化MRI的T2像示脑室周围白质内多发病灶
值得注意的是,l许多中枢神经系统疾病均可出现类似多发性硬化的病灶,l如神经白塞综合征、i系统性红斑狼疮等。近年来推出的MRI新技术,l如磁化传递、i弥散加权、i磁共振波谱等功能磁共振成像对多发性硬化的诊断敏感性更高。
【诊断】
1.Poser的多发性硬化诊断标准11自1968年Charcot首次提出多发性硬化的三主征即眼震、i意向性震颤和断续语言并将其视为多发性硬化的诊断标准以来,l国际上先后推出了多个多发性硬化的诊断标准,l试图区别多发性硬化与其他中枢神经系统疾病。1983年,l以Poser为首的美国、i加拿大和英国多发性硬化专家组提出了Poser标准(下表),l其后迅速取代了其他标准并在世界范围内得到了广泛应用。

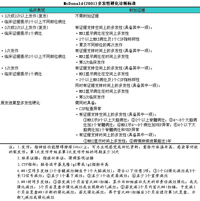
2.国际多发性硬化诊断专家小组推荐的多发性硬化新诊断标准Poser标准发表20多年以来,lMRI技术得到了飞速的发展并广泛应用于多发性硬化的诊断。因此,l2000年7月国际多发性硬化诊断专家组在英国伦敦召开会议并提出多发性硬化新诊断标准(办称McDonald标准,l下表)。新诊断标准仍然认为诊断多发性硬化需要中枢神经系统病灶在时间上和空间上多发性的临床证据,l且需除外可引起这些损害的其他疾病。新诊断标准将多发性硬化的诊断分为是多发性硬化、i可能多发性硬化(检查在进行中或检查结果含糊)和非多发性硬化,l简化了Poser标准中复杂的诊断分类。新标准是建立在Poser标准基础上的,l但更注重利用包括MRI在内的相关实验室检查来证明多发性硬化在时间或空间上的多发性。

【鉴别诊断】
1.急性播散性脑脊髓炎11首次发作与多发性硬化鉴别较困难。急性播散性脑脊髓炎常发生于感染或疫苗接种后,l好发于儿童,l起病较多发性硬化急,l病情更为凶险,l常伴发热、i剧烈头痛或神经根放射性痛、i脑膜刺激征、i精神异常、i意识障碍等,l球后视神经炎少见,l病程比多发性硬化短,l多无缓解复发病史。
2.脑白质营养不良11是指遗传因素所致的中枢神经系统髓鞘发育异常的疾病,l多发生于儿童或青少年,l起病隐袭,l进行性加重,l无缓解复发,lMRI示病灶对称。
3.脊髓肿瘤11慢性起病,l症状进行性加重,l腰穿奎氏试验常不通畅,l脑脊液蛋白明显升高,lMRI可显示病变有占位效应。
此外,l还应注意与颅内转移癌、i胶质瘤、i淋巴瘤、i中枢神经系统血管炎等鉴别。
【治疗】
迄今为止,l尚无有效根治多发性硬化的措施,l治疗的主要目的是抑制急性期炎性脱髓鞘病变进展,l避免可能促使复发的因素,l尽可能减少复发次数。晚期采取对症和支持疗法,l减轻神经功能障碍造成的痛苦。
1.皮质类固醇11是多发性硬化急性发作和复发的主要治疗药物,l能改善轴索传导,l促进血脑屏障的恢复,l缩短急性期和复发期的病程,l但不能防止复发,l且对进展型多发性硬化疗效不佳甚至无效。①甲基泼尼松龙(methylprednisolone):i可减轻炎症和水肿,l缩短病程,l目前主张在多发性硬化的急性活动期使用,l对促进急性期的恢复优于其他皮质类激素和促皮质素,l主张大剂量短期疗法,l甲基泼尼松龙1000mg加入5%葡萄糖静脉滴注,l3~4小时滴完,l每天1次,l或分2次静脉滴注,l每次500mg,l连用3~5天,l然后改口服泼尼松60mg/d,l逐渐减量至停药;治疗过程中注意定期检查电解质,l常规补钾和使用抗酸剂。②泼尼松(prednisone):i以80mg/d口服1周;依次减为60mg/d,l5天;40mg/d,l5天;以后每5天减10mg,l连用4~6周为一疗程。
2.β-干扰素(interferon-β,lIFN-β)11两种重组的IFN-β,l即IFN-βla和IFN-βlb均已作为治疗多发性硬化的推荐药物在美国和欧洲批准上市。使用剂量为IFN-βla130μg每周肌肉注射1次,l或IFN-βlb150μg,l隔日皮下注射1次,l持续2年。14%~20%长期用IFN-β治疗的多发性硬化患者可产生中和抗体,l降低IFN-β的疗效;半数患者在治疗的初期可出现流感样症状、i注射部位红斑、i发冷、i发热、i肝功能异常、i恶心、i呕吐、i嗜睡、i白细胞减少等副作用,l大剂量使用时可出现抑郁症。
3.免疫抑制剂11常规的免疫抑制药物如甲氨蝶呤、i环磷酰胺、i环孢霉素A等,l能减轻多发性硬化的症状,l但对于MRI显示的脱髓鞘病灶尤减少趋势且全身不良反应大,l目前已较少应用,l仅用于肾上腺糖皮质激素治疗无效的患者。①硫唑瞟呤(azathioprine)抑制细胞免疫和体液免疫,l可缓解病情的进展,l降低多发性硬化的复发率,l但小能影响致残的进展。2mg/(kg·d)口服,l治疗2年;②甲氨蝶呤(methotrexate,lMTX)7.5mg/周口服,l治疗2年,l对继发进展型多发性硬化复发的预防有一定疗效;③环磷酰胺(cyclophosphamide)常用来治疗快速进展型多发性硬化,l目前主张小剂量长期方案,l口服50mg,l每天2次,l维持1年。出血性膀胱炎、i白细胞减少等为其常见的副作用;④环孢素A(cyceosporin1A)5~10mg/(kg·d)口服,l疗效略优于MTX。
4.免疫球蛋白(Ig)11免疫球蛋白治疗多发性硬化的作用机制尚未明确,l可能是通过封闭体内的MBP特异性反应的抗体发挥作用的。目前多主张用大剂量冲击治疗,l0.4g/(kg·d),l3~5天为一疗程。可根据病情需要每月加强治疗1次,l连续应用3~6个月。副反应发生率低,l多为较轻的一过性的头痛、i恶心、i疲乏、i下肢水肿等,l偶出现癫癎、i偏头痛、i视网膜坏死、i高粘血症、i急性肾功能衰竭、i肺栓塞、i脑栓塞、i无菌性脑膜炎、i急性心肌梗死等副反应。
5.血浆置换疗法(PE)11血浆置换治疗多发性硬化的作用机制可能与清除自身抗体有关。主要用于对大剂量皮质类固醇治疗不敏感或由于副反应不能继续治疗的患者,l以及急性进展型和暴发型多发性硬化患者。每次交换50ml/kg,l1~2次/周,l10~20次一个疗程,l后继以口服泼尼松数日。与肾上腺糖皮质激素或免疫抑制剂合用疗效更佳。副反应有寒战、i发热、i恶心、i荨麻疹、i低血压、i低蛋白血症、i血小板减少、i溶血性贫血、i心律失常等。
6.对症治疗11多发性硬化的有些症状是由疾病直接引起的,l有些则是由于功能障碍导致的,l常使患者异常痛苦,l影响日常生活,l故应特别重视多发性硬化的对症处理。
(1)痛性痉挛:i是多发性硬化行走困难的主要原因。①首选巴氯芬(baclofen),l它是皮质脊髓束的GABAB受体激动剂,l可抑制脊髓水平的单或多突触反射,l减轻肌强直程度和急性痉挛发作的频度。使用时应从小剂量开始,l逐渐增加,l一般从5mg,l每日3次开始,l增加至40~75mg,l除非患者处于严密监测下,l一般日剂量不应超过100mg。在严重强直时可睡前服用最大剂量以提高疗效。使用1个月以上仍无效时,l应逐渐减量停药,l改用硝苯呋海因或安定等治疗。出现抽搐和幻觉等严重副作用时应立即停药。本品对轻微痉挛状态患者效果不明显,l且治疗费高,l故临床使用受到限制。②卡马西平,l起始剂量为100~200mg/d,l分2~3次口服,l再缓慢加至600~800mg/d。③替扎尼定(tizanidine),l为α2-肾上腺素能受体激动剂,l对骨骼、i肌肉组织无直接作用,l主要通过同时抑制棘上和棘水平的多突触反射发挥作用。治疗初始剂量为每日2mg,l3天后每日可增加2mg。服药后2~3小时发挥最大药理作用,l作用时间较短,l通常分3~4次服用,l日总剂量不超过36mg。副作用有肝转氨酶升高。④安定和氯硝安定,l虽可缓解强直,l但因可能产生抑郁和依赖性而使其应用受到限制,l主要用于夜间镇静。安定应用剂量为夜间10mg,l氯硝安定为每日0.5~1mg。⑤硝苯呋海因(dantrolene),l在减少强直方面有效,l但因其可与肌浆网组织结合并降低骨骼肌细胞内钙离子浓度,l导致肌肉无力,l故应严格控制适应证。治疗的初始剂量为每日25mg,l分3~4次给药,l可缓慢增加至50mg/d,l最大剂量不应超过400mg/d。
(2)膀胱直肠功能障碍:i尿潴留可选用拟胆碱药,l如氯化氨甲酰胆碱或氯化乌拉碱,l每次5mg,l每日4次。副作用为恶心、i呕吐、i腹泻、i心动过缓和低血压。尿失禁者宜选用抗胆碱药,l如普鲁本辛或溴苯辛,l无效时改用丙咪嗪,l每次10mg,l每只4次,l可逐渐增加至25mg,l每日4次。丙咪嗪除具有抗胆碱作用外,l还直接松弛平滑肌和兴奋a-肾上腺素能受体。药物治疗无效或严重尿潴留者可采用间歇性导尿。严重便秘宜间断灌肠。
(3)疲乏:i大部分多发性硬化患者有疲乏感,l可选用金刚烷胺100mg,l每日2次,l近来更多使用苯妥英钠,l200mg每日晨服。莫达非尼(modafinil)是一种中枢性兴奋药,l主要用于治疗发作性睡病,l该药可改善多发性硬化患者的疲劳症状且耐受性好,l用药剂量为200mg/d,l疗程3周。
(4)震颤:i静止性震颤选用安坦,l每次2mg,l每日3次,l或左旋多巴250mg,l每日3次。意向性震颤可用心得安10~20mg,l每日3次。
【预后】
多发性硬化的发作频率和病损的严重程度常常难以预先估计,l大多数患者预后较好,l可存活20~30年。良性型预后较好,l起病15年后尚无明显功能障碍;恶性型多发性硬化可于起病后相对较短时间内病情恶化致残或致死。此外,l高龄发病者预后不佳,l有共济失调及瘫痪者预后较差,l以复视、i视神经炎、i眩晕、i感觉障碍为主要症状者预后相对较好。