支气管哮喘(bronchial1asthma,l简称哮喘)是气道的一种慢性过敏反应炎症性疾病。它是由嗜酸性粒细胞、i肥大细胞、iT淋巴细胞(Th2)等炎症细胞、i气道上皮细胞和细胞组分参与的气道慢性过敏反应炎症性疾病。这种气道炎症导致气道高反应性(airway1hyperresponsiveness,lAHR)的增加和广泛、i易变的可逆性气流受限,l表现为反复发作性喘息、i胸闷和咳嗽症状。
哮喘是一种常见呼吸道疾病,l全球约有3亿患者,l我国约有2千万哮喘病人。我国哮喘平均患病率为0.5%~1.0%,l随地区不同而异。本病可以累及所有年龄组的人群,l但约半数哮喘病人在12岁以前起病,l老年人也易患本病。许多病人的病程长达十几年至几十年。本病是患者家庭和社会的一个沉重的负担。
近20年来,l许多国家和地区哮喘的患病率和病死率均呈逐渐上升趋势。这一现象业已引起世界卫生组织(WHO)和各国政府的重视。由WHO和美国国立卫生院心、i肺、i血液研究所组织各国专家共同制定的《哮喘防治的全球创议》(简称GINA),l已成为指导全世界哮喘病防治工作的重要指南。
【病因和发病机制】
支气管哮喘的发病机制十分复杂,l许多因素参与其中。
1.过敏反应学说11外源性变应原(尘螨、i花粉、i真菌等)进入特应症(atopy)患者体内,l产生的IgE抗体吸附在肥大细胞和嗜碱细胞表面。当这种变应原再次进入体内并与IgE抗体结合后,l肥大细胞脱颗粒,l释放出组胺、i白三烯(LTs)、i血小板活化因子(PAF)等许多介质,l使支气管平滑肌痉挛、i微血管渗漏、i粘膜水肿、i分泌增多,l使支气管腔狭窄,l导致速发相哮喘反应(immediate1asthmatic1reaction,lIAR)。这种Ⅰ型过敏反应通常在几分钟内发生,l持续一个多小时。
2.气道炎症学说11是目前公认的最重要的哮喘发病机制。众多研究资料显示,l支气管哮喘是一种慢性过敏反应性气道炎症(allergic1airway1inflammation,lAAI)。外源性过敏原使肥大细胞脱颗粒所释放出的炎性介质,l除了能引起速发相哮喘反应外,l其中的LTs、iPAF和嗜酸性粒细胞趋化因子(ECF)等,l可使嗜酸性粒细胞、i淋巴细胞、i中性粒细胞、i巨噬细胞等炎症细胞从外周循环血液募集到气道,l并活化,l释放出许多炎性介质。其中以嗜酸性粒细胞释放的嗜酸性粒细胞阳离子蛋白(ECP)、i主要碱性蛋白(MBP)、i白三烯(LTs)和血小板活化因子(PAF)等最为重要,l可导致迟发相哮喘反应(late1asthmatic1reaction,lLAR)。LAR比速发相哮喘反应(IAR)更为持久,l也更具有临床重要性。
新近的研究发现,lT淋巴细胞的免疫调节作用失常(Th1功能不足,lTh2功能亢进,lTh1/Th2比值低于正常)与支气管哮喘时气道的过敏反应炎症有非常密切的联系。Th2分泌白细胞介素3、i4、i5(IL-3、iIL-4和IL-5)和粒细胞-巨噬细胞集落刺激因子(GM-CSF),l并促进IgE的合成。新近有学者提出“卫生假说”,l认为童年时代胃肠道暴露于细菌或细菌产物能够促进免疫系统的成熟,l预防哮喘的发生。最新的研究发现,l选择性在Th2表达的转录因子GATA-3,l与1IL-5的转录激活和过敏反应性气道炎症的发生与发展有关,l而另一种重要的转录因子Tbet则与Th1的功能有密切关系。据此认为,lGATA-3/Tbet比值可部分反映Th1/Th2的平衡情况。
3.神经-受体失衡学说11支配气道口径的神经有3类,l每类神经中均包含可使气道平滑肌收缩或舒张的受体。哮喘患者的神经-受体失调:iα、iM1、iM3和P物质受体等功能增强,l而β2、iM2和血管活性肠肽(VIP)受体等功能不足,l使哮喘患者的气道对各种免疫和物理、i化学刺激因子呈现高反应性。
4.其他机制11部分哮喘病人的发病与下列机制有关。
(1)感染:i主要与上呼吸道的病毒感染有关,l部分哮喘病人的发病与副鼻窦慢性炎症有关。
(2)药物:i常见的可引起哮喘的药物是包括阿司匹林在内的解热镇痛药和含碘造影剂。在阿司匹林引起的哮喘(aspirin1induced1asthma,lASA)患者中部分病例同时合并有鼻息肉,l被称为阿司匹林过敏-哮喘-鼻息肉三联症(samter’s1syndrome)。ASA的发病机制与花生四烯酸(AA)的代谢异常有关。
(3)运动:i不少青少年患者的哮喘症状发生于运动后,l被称为运动性哮喘(exercise-induced1asthma,lEIA)。其发病机制尚未明了,l可能与运动过程中的过度换气,l使气道内的热量大量散失有关。
(4)遗传:i约2/3的支气管哮喘患者有家族遗传病史。这种遗传倾向称为特应症。已知支气管哮喘属于多基因遗传(polygenic1inheritance),l其遗传度为80%。近年来发现,l人类哮喘基因可能定位于第11号染色体上的Fcε、iR1β、iCD20、i第5号染色体上的TIML基因。位于第20号染色体上的ADAM33基因的单核苷酸多态性与哮喘的发生及气道高反应性存在显著相关。先天遗传因素和后天环境因素在支气管哮喘的发病中均起着重要作用。
(5)胃-食管反流:i检查发现,l哮喘患者中胃-食管反流的发生率远远高于正常人群。部分哮喘病例的发病与胃-食管反流的存在有关,l通过抗反流治疗可控制或减轻哮喘症状;另一些病例中的胃-食管反流是继发于支气管哮喘之后,l与平喘药物的使用有关。胃-食管反流通过神经反射或微量误吸等机制诱发支气管平滑肌收缩。
(6)心理因素:i部分哮喘患者的症状与情绪(大喜、i盛怒或惊恐等)有关,l因此有人把本病归入“心因性疾病”。但是,l心理因素仅仅是诱因,l不是独立的发病机制。
【病理】
气道内以嗜酸性粒细胞浸润为主的过敏反应性炎症是支气管哮喘的主要病理特征。据此,l有的病理学家将支气管哮喘称作慢性脱屑性嗜酸性粒细胞增多性支气管炎(chronic1desquamating1eosinophlia1bronchitis)。
早期表现为支气管粘膜肿胀、i充血,l分泌物增多,l气道内炎症细胞浸润、i气道平滑肌痉挛等可逆性的病理改变,l在病情缓解后可基本恢复正常。但当哮喘反复发作后,l支气管呈现慢性炎症性改变,l表现为柱状上皮细胞纤毛倒伏、i脱落,l上皮细胞坏死,l粘膜上皮层杯状细胞增多,l支气管粘膜层大量炎症细胞浸润、i粘液腺增生、i基底膜增厚,l支气管平滑肌增生。由于支气管壁增厚,l支气管腔内形成粘液栓(含有大量的嗜酸细胞和Curchmann螺旋体),l通气功能明显降低。
哮喘病程愈长,l气道阻塞的可逆性愈小,l“气道重塑(airway1remodeling)”也愈明显。以呼气期为主的通气功能障碍,l可导致肺泡内气体的滞留。不可逆性通气功能障碍,l使肺泡长期过度膨胀,l弹性降低,l可形成阻塞性肺气肿,l甚至肺源性心脏病。
【临床表现】
典型的支气管哮喘表现为反复发作性喘息,l大多数有季节性,l日轻夜重(下半夜和凌晨易发),l常常与吸入外源性变应原有关;急性发作时,l两肺闻及弥漫性哮鸣音,l以呼气期为主;上述症状和体征可以自行缓解或应用支气管扩张剂后缓解,l缓解期病人可无任何哮喘症状。
非典型的支气管哮喘可表现为发作性胸闷或顽固性咳嗽。后者又称“咳嗽变异性哮喘(cough1variant1asthma,lCVA)”,l以顽固性咳嗽为唯一的临床表现,l无喘息症状,l故临床上易于被误诊为“支气管炎”等疾病。
【实验室和辅助检查】
1.血液常规检查11过敏性哮喘病人可有嗜酸性粒细胞增高,l如并发感染可有白细胞总数和中性粒细胞增高。
2.痰液检查11涂片染色后镜检可见较多嗜酸性粒细胞,l也可见尖棱结晶(Charcot-Leyden结晶体)、i粘液栓(Curschmann螺旋体)和透明的哮喘珠(Laennec珠)。如合并呼吸道细菌感染,l痰涂片革兰染色、i细菌培养及药物敏感试验结果有助于病原菌的诊断。近年来认为,l通过诱导痰液中细胞因子和炎性介质含量的测定,l有助于哮喘的诊断和病情严重度的判断。
3.呼吸功能检查11在哮喘发作时有关呼气流速的全部指标均显著下降。第一秒用力呼气量(FEV1)、iFEV1占预计值的百分率(FEV1%)、iFEV1占用力肺活量(FVC)比值(FEV1/FVC%)、i最大呼气中期流速(MMFR)、i25%与50%肺活量时的最大呼气流量(MEF25%与MEF50%)以及峰值呼气流速(peak1expiratory1flow,lPEF)均减少。其中以FEV1%最为可靠,lPEF最为方便。1PEF测定值占个人最大值的百分率(PEF%)和PEF昼夜变异率是判断支气管哮喘病情严重度的两项有用指标。
4.实验室检查11血清IgE和嗜酸性粒细胞阳离子蛋白(ECP)含量测定等有助于本病的诊断。
5.胸部X线检查11早期在哮喘发作时可见两肺透亮度增加,l呈过度充气状态;在缓解期多无明显异常。如并发呼吸道感染,l可见肺纹理增加及炎性浸润阴影。同时要注意肺不张、i气胸或纵隔气肿等并发症的存在。
6.动脉血气分析11轻度哮喘发作,lPO2,l和PCO2正常或轻度下降;中度哮喘发作,lPO2下降而PCO2正常;重度哮喘发作,lPO2明显下降而PCO2超过正常,l出现呼吸性酸中毒和(或)代谢性酸中毒。
【诊断和鉴别诊断】
(一)诊断1
1.典型哮喘的诊断11根据上述临床特点,l即喘息等症状的反复发作性、i发病时哮鸣音的弥漫性和症状的可逆性,l如能排除其他可引起喘息、i胸闷和咳嗽的疾病,l即可作出诊断。国外学者1Bateman推荐一种在门诊应用的简易诊断方法:i让患者在30s内回答下列5个简单的问题,l如果其中一个答案为“是”,l便可考虑将该患者诊断为支气管哮喘:i①一周内需要吸入蓝色气雾剂的次数是否>4次?②一周内有咳嗽、i喘息症状的天数是否≥4天?③是否在夜间被憋醒?④过去3个月内是否因哮喘而影响活动?⑤过去3个月内是否因哮喘而误工或误学?
2.不典型哮喘的诊断11患者的咳嗽症状应用各种镇咳药物和抗炎药物疗效往往不佳。经过仔细询问病史,l其咳嗽症状可能具有“日轻夜重”和季节性加重的特点,l患者常同时患有其他过敏反应性疾病(如过敏性鼻炎、i异位性皮炎等)或有过敏反应性疾病的家族史。
下列肺功能试验至少有一项呈阳性结果,l并应能排除其他可引起喘息、i胸闷和咳嗽的疾病时方可作出诊断:i
(1)支气管激发试验或运动试验;
(2)支气管舒张试验:i给予β2受体激动剂(β21agonist)吸入后,l一秒钟用力呼气容积(FEV1)增加15%,l且FEV1增加值>200ml;
(3)峰值呼气流速(PEF)昼夜波动率≥20%。
PEF昼夜波动率=(日内最高PEF-日内最低PEF)/0.5(日内最高PEF+日内最低PEF测定值)
试验性治疗:i给予平喘和抗过敏药物治疗后咳嗽和胸闷症状迅速、i明显地缓解,l也有助于不典型哮喘的诊断。
3.病因学诊断11为了指导临床防治工作,l仅仅作出该患者是否患有支气管哮喘的诊断是不够的,l在可能的情况下应尽可能查明与该患者哮喘发病有关的病因。下列方法有助于支气管哮喘的病因学诊断。
(1)详细询问病史:i应了解病人哮喘发作与周围环境(工作环境、i生活环境、i饮食习惯等)的关系,l必要时应作现场调查。
(2)变应原检测试验:i有助于查明致喘原的种类。分为体内试验和体外试验两类。体内试验中的皮肤试验(点刺、i划痕或皮内注射),l观察注射变应原的局部有无速发型过敏反应(表现为丘疹和红晕)发生。该检查简便易行,l但对于处于高敏状态的受试者有一定的危险性;用可疑变应原稀释液作支气管激发试验(BPT),l虽然结果可靠,l但费时、i费力。体外试验比体内试验安全,l包括放射性变应原吸附试验(RAST)、i酶联免疫吸附试验(ELISA)、i嗜碱细胞组胺释放试验(HRST)和肥大细胞脱颗粒试验等,l但比较繁琐、i费时。
4.病情严重程度的分级
(1)新发生的哮喘或尚未给予规则治疗的患者病情严重度的分级:i根据白天和夜间哮喘症状及频度和肺功能测定结果分级(见下表)。

说明:i当几项指标不一致时,l以级别高(严重程度高)的指标为准;当临床指标与肺功能指标不一致时,l以肺功能的指标为主。
(2)规则治疗后哮喘患者病情严重程度的分级:i既要根据患者白天和夜间哮喘症状及频度和肺功能测定结果,l也要根据原先给予该患者的治疗级别加以综合判断(见下表)。

(3)急性发作时哮喘严重程度的分级:i根据某一次哮喘急性发作时患者的症状、i体征、i动脉血气分析和肺功能情况判断其严重程度(见下表)。

(二)鉴别诊断
应除外其他各种可能引起气喘或呼吸困难的疾病,l方可作出哮喘的诊断(见下表)。

1.心源性哮喘11常见于左心心力衰竭。发作时的症状与哮喘相似,l恒心源性哮喘多有高血压、i冠状动脉粥样硬化性心脏病、i风心病二尖瓣狭窄等病史和体征,l常咳出粉红色泡沫样痰,l两肺可闻广泛的水泡音和哮鸣音。左心界扩大,l心率增快,l心尖部可闻及奔马律。胸部X线检查可见心脏增大,l肺淤血征。若一时难以鉴别,l可注射氨茶碱缓解症状庙作近一步检查,l忌用肾上腺素和吗啡,l以免造成危险。
2.喘息型慢性支气管炎11多见于老年人,l伴有慢性咳嗽、i咳痰史,l喘息常年存在,l有加重期。有肺气肿体征,l两肺常可闻及水泡音。部分喘息型慢性支气管炎和支气管哮喘无法鉴别,l有人主张称之为“哮喘性慢性支气管炎”。
3.支气管肺癌11中央型肺癌导致支气管狭窄或伴有类癌综合征时,l可出现喘鸣音或哮喘样呼吸困难、i肺部可闻及喘鸣音。但肺癌的呼吸困难及喘鸣症状进行性加重,l常无诱因,l咳嗽可有血痰,l痰中可找到癌细胞,l胸部X线摄片、iCT、iMRI检查或纤维支气管镜检查常可明确诊断。有时气道内的良性肿瘤也需与本病鉴别。
4.肺嗜酸性粒细胞浸润症11这类疾病包括热带性嗜酸性粒细胞增多症、i肺嗜酸性粒细胞浸润症、i外源性过敏反应性肺泡炎和过敏反应性支气管肺曲菌病(allergic1bronchial-pulmonary1aspergillosis,lABPA)等。致病原因为寄生虫、i原虫、i花粉、i真菌、i化学药品、i职业粉尘等,l大多有接触史,l症状较轻,l病人常有发热,l胸部X线检查可见多发性、i此起彼伏的淡薄斑片状浸润影,l可自行消失或再发。肺组织活检有助于鉴别诊断。
【治疗和预防】
该病的治疗目的是控制症状,l减少发作,l提高生活质量,l而不是根治。包括:i①有效控制哮喘症状(无症状或最轻的症状,l包括夜间症状)并予以维持;②防止哮喘病情的加重和恶化;③尽可能使患者的肺功能维持在正常水平;④保持患者正常的活动(包括运动)能力;⑤避免平喘药物引起的不良反应;⑥防止形成不可逆性气流受限;⑦避免哮喘引起的死亡。
世界卫生组织(WHO)和美国国立心、i肺、i血液研究所在《哮喘防治的全球创议》(GINA)中提出防治哮喘的六部分综合方案:i
(一)教育
哮喘是慢性病,l病程可长达十几年甚至几十年。其中大部分时间是病人在家自行用药。因此,l让哮喘病人和家属们正确地认识哮喘、i判断病情,l正确地采取预防和治疗措施(包括记“哮喘日记”、i吸入疗法(inhalation1therapy)和袖珍式峰流速仪的应用等),l是十分重要的。近年来,l各地建立的“哮喘之家”、i“哮喘俱乐部”等组织都是教育病人、i群防群治的好形式。同时,l尚应加强对医护人员自身的教育。
(二)肺功能测定
肺通气功能指标的测定,l可以客观地判断哮喘病情,l指导合理的治疗。最常用的肺通气功能指标是FEV1和峰值呼气流速PEF。PEF可通过袖珍式峰流速仪测得,l价格低廉,l便于携带,l更适合在临床病人中推广应用。通过FEV1和PEF测定值及PEF昼夜波动率有助于对哮喘疳睛严重度分级(参见上表)。
(三)环境控制
外源性变应原及其他致喘原是诱发哮喘的重要因素。因此,l查明并尽量避免接触环境中的致喘原极为重要。有些病人做到了这一点,l不用任何药物便可不发作哮喘。
(四)慢性哮喘的分级治疗
1.常用平喘药物
(1)β肾上腺素受体激动剂:i属于拟肾上腺素药物,l简称β2受体激动剂。该类药物主要通过兴奋β2受体,l激活腺苷酸环化酶,l增加细胞内环磷酸腺苷(cAMP)的合成,l舒张支气管平滑肌,l稳定肥大细胞膜。近年来发现胆碱能神经突触前膜上分布的少量β2受体,l具有调节其神经递质乙酰胆碱(Ach)释放量的作用。
这类药物有极强的支气管舒张作用,l平喘作用迅速(吸入后可在数分钟内起效),l副作用小,l是缓解哮喘症状的首选药物。但因其对于气道炎症几乎无作用,l不宜长期、i单独使用。应用这类药物后,l少数病人可有头痛、i头晕、i心悸、i手指颤抖等副作用。用药一段时间后,l可逐渐耐受。
这类药物种类和制剂很多。根据平喘作用起效的快慢和作用维持时间的长短可分为4类(见下表):i①短效-速效β2受体激动剂:i如沙丁胺醇(salbutamol)气雾剂和特布他林(terbutaline)气雾剂,l每次1~2喷吸入,l适用于哮喘急性发作症状的控制;②短效-迟效β2受体激动剂:i如沙丁胺醇片和特布他林片,l每次1~2片,l每日3次口服,l适用于日间哮喘的治疗。由于新型前体药班布特罗(bambuterol)和平喘作用维持时间较长的控释制剂的问世,l这类药物的临床应用已趋减少;③长效-迟效β2受体激动剂:i如沙美特罗(salmeterol)气雾剂,l适用于夜间哮喘的防治;④长效-速效β2受体激动剂:i如福莫特罗(formoterol)干粉吸入剂,l既适用于夜间哮喘的防治,l也适用于哮喘急性发作症状的控制。

属于这类药物的还有氯丙那林(clorprenaline)、i非诺特罗(fenoterol)、i利米特罗(rimitero)、i克仑特罗(clenbuterol)、i妥布特罗(tulobuterol)和丙卡特罗(procaterol)等。
(2)茶碱(黄嘌呤)类药物:i具有舒张支气管平滑肌作用,l并具有强心、i利尿、i扩张冠状动脉、i兴奋呼吸中枢和呼吸肌等作用。近年来发现,l低浓度的茶碱具有抗炎和免疫调节作用。
口服给药:i包括氨茶碱和控(缓)释型茶碱。用于轻~中度哮喘发作和维持治疗。一般剂量为每日6~10mg/kg,l双羟丙茶碱的疗效和不良反应均较茶碱低,l多索茶碱的平喘作用比茶碱强,l但不良反应较轻。控(缓)释型茶碱口服后血药浓度平稳,l平喘作用可维持12~24h,l每天只需给药1~2次,l尤适用于夜间哮喘症状的控制。茶碱与糖皮质激素(corticosteroid)和抗胆碱药物联合应用具有协同作用。但本品与β受体激动剂联合应用时,l易出现心率增快和心律失常,l应慎用并适当减少剂量。
静脉给药:i氨茶碱加入葡萄糖溶液中,l缓慢静脉注射(注射速度不宜超过0.25mg/(kg·min))或静脉滴注,l适用于哮喘急性发作且近24h内未用过茶碱类药物的患者。负荷剂量为4~6mg/kg,l维持剂量为0.6~0.8mg/(kg·h)。由于茶碱的代谢个体差异大,l影响茶碱代谢的因素多(见下表),l而茶碱的“治疗窗”窄,l易于出现毒、i副反应。因此,l有条件的情况下应监测其血药浓度,l及时调整其剂量和滴速。
(3)抗胆碱药物:i包括溴化异丙托品(ipratropium1bromide)、i溴化氧托品(oxytropium1bromide)和国外新近上市的溴化泰乌托品(tiotropium1bromide)等。这类药物通过对气道平滑肌表面M3受体的抑制,l松弛气道平滑肌。这类药物的副作用有口干,l痰液粘稠不易咳出、i尿潴留和瞳孔散大等。溴化异丙托品气雾剂每次吸入20μg~80μg,l每日3~4次。其溶液雾化后吸入每次500μg,l每日3~4次。青光眼、i前列腺肥大病人和妊娠3个月内的妇女慎用。溴化泰乌托品吸入剂对M1和M3受体的选择性作用较强,l因而副作用较小。其半衰期长,l每天仅需给药1次,l患者的依从性较好。

与β2受体激动剂相比较,l这类药物舒张支气管平滑肌的作用较慢、i较弱,l但因其疗效不因年龄增高而减低,l且具有长期应用不产生耐受性等优点。尤其适合有吸烟史的老年患者。这两类药物联合使用具有互补、i协同平喘作用。
(4)糖皮质激素:i简称激素,l可以从多个环节抑制气道炎症,l是对气道过敏反应炎症作用最强的抗炎剂。此外,l尚有抗过敏、i抗微血管渗漏和间接松弛气道平滑肌的作用。鉴于长期、i大剂量全身应用激素可引起许多严重的不良反应,l如高血压、i糖尿病、i消化道溃疡、i骨质疏松等。近年来推荐使用吸入型糖皮质激素作局部治疗。这种治疗方法在气道局部应用高活性脂溶性糖皮质激素,l可以获得较好疗效而且避免激素引起的全身性不良反应。目前常用的这类药物有3种:i①二丙酸倍氯米松(baclomethasone1dipropionate,lBDP);②布地奈德(budesonide,lBUD);③丙酸氟替卡松(fluticasone1propionate,lFP)。BDP和BUD又分为气雾剂和干粉剂。吸入激素疗程宜长(数月至数年或更长),l全身副作用较少,l但可出现咽部不适、i声音嘶哑和念珠菌感染等局部不良反应。每次吸入后漱口,l可减少局部副作用。吸入激素一般需经数日后方能起效,l一周后充分显效。
常用吸入型糖皮质激素的给药剂量及互换关系见下表。

鉴于吸入激素与吸入长效β2受体激动剂(long1actingβ21agonist,lLABA)分别作用于支气管哮喘发病机制的不同环节,l两种药物在细胞水平和分子水平均存在着协同和互补作用,l这两种药物同时吸入,l可减少所需吸入激素剂量,l减少激素的副作用,l因此,l被推荐作为中~重度持续哮喘的首选治疗方案。
(5)白三烯调节剂:i包括半胱氨酸白三烯(Cys1LTs)受体拮抗剂和5-脂氧化酶抑制剂,l是一类新的治疗哮喘药物。前者通过对细胞表面的白三烯受体的拮抗,l抑制肥大细胞和嗜酸性粒细胞释放出的Cys1LTs的致喘和致炎作用,l减轻变应原、i运动和SO2诱发的支气管痉挛。本品可减少吸入激素的剂量、i减轻哮喘症状,l尤其适用于阿司匹林和运动诱发哮喘的治疗。属于这一类的药物包括扎鲁司特、i孟鲁司特和异丁司特。
(6)其他药物:i①色甘酸钠和奈多罗米钠(nedocromil1sodium)是一种非激素类抗炎剂,l可以抑制IgE介导的肥大细胞等炎症细胞中炎性介质的释放。尽管其作用不强,l但副作用也很小。②抗组胺药物:i如酮替芬、i氯雷他定、i阿司咪唑、i氮卓司丁和曲尼司特(tranilast)等H1受体拮抗剂具有抗过敏反应作用,l适合于伴有变应性鼻炎的哮喘患者。这类药物的常见不良反应是嗜睡,l故驾驶员和高空作业人员不宜使用。③血栓烷A21(TXA2)受体拮抗剂塞曲司特也已应用于支气管哮喘的治疗。④可能减少口服激素剂量的药物:i包括免疫抑制剂(甲氨蝶呤、i环孢素、i金制剂)、i某些大环内酯类抗生素和静脉应用丙种球蛋白等。
2.根据对气道过敏反应炎症有无抑制作用,l近年来把各种平喘药物划分为2大类:i
(1)解痉平喘药物:i能迅速缓解哮喘症状,l适用于哮喘急性发作时的治疗,l主要包括:i①速效吸入型β2受体激动剂;②短效口服β2受体激动剂;③抗胆碱药物;④甲基黄嘌呤类;⑤全身应用的糖皮质激素等。首选速效吸入型β2受体激动剂。
(2)抗炎治喘药物:i能抑制气道的过敏反应炎症,l需要长期预防性应用,l主要包括:i①吸入型糖皮质激素;②吸入长效β2受体激动剂;③口服长效β2受体激动剂;④白三烯调节剂;⑤甲基黄嘌呤类;⑥色甘酸钠、i奈多罗米钠等肥大细胞膜稳定剂;⑦全身激素口服减量疗法等。根据病情严重程度首先考虑使用吸入激素或吸入激素加吸入LABA。
3.吸入疗法与吸入装置
(1)吸入疗法:i平喘药物应首先采用吸入疗法。因为支气管哮喘的靶器官在气道,l这种给药方法具有作用迅速、i用药量小、i可避开肝的首过效应(first-pass1effect)、i全身副作用少等优点。
(2)吸入装置:i吸入装置对于吸入疗法的实施是很重要的。目前临床上常用的吸入装置包括:i①压力型定量手控气雾剂(pMDI);②压力型定量手控气雾剂(pMDI)+储雾罐(spacer);③干粉吸入器(dry1power1inhaler);④溶液雾化器(nebulizer)等。pMDI具有价格便宜、i便于携带、i计量准确等优点,l但也存在着难以正确操作、i吸入药量少及咽喉部不良反应多等缺点。在MDI上加用储雾罐,l有助于克服这些缺点。干粉吸入装置具有便于操作、i吸入的药量多和不必用氟利昂作推进剂等优点。目前临床上应用较为广泛的是都保装置和准纳器装置。通过射流装置吸入溶液(包括β2受体激动剂、i抗胆碱药和吸入型激素等)适用于急性哮喘发作时的治疗。
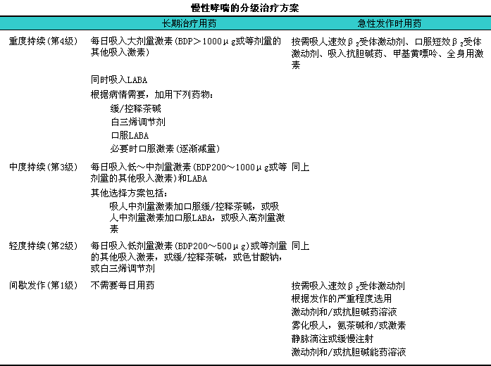
4.分级治疗方案11见下表。
哮喘患者按照某一级方案治疗后3个月未有哮喘发作,l可考虑“降级”治疗。如果按照某一级方案治疗后哮喘症状未能控制或反而加重,l在排除了环境中致喘原未能控制或患者依从性差等因素后,l应及时“升级”治疗。对于任何一级患者的急性哮喘发作均应积极地给予解痉平喘治疗。
变应原特异性免疫疗法(specific1immunotherapy,lSIT),l又称减敏(hyposensitization)疗法。对于尘螨、i猫毛、i豚草花粉等外源性变应原,l给予特异性标准化抗原蛋白稀释液,l从低浓度、i小剂量开始皮下注射,l逐渐增加注射的剂量或浓度。达到维持浓度后,l定期皮下注射维持量。疗程6个月至3年。该疗法可减轻哮喘症状、i降低气道高反应性、i减少对平喘药物的需要量。但应注意制剂的标准化和可能出现加重哮喘发作的危险性。

(五)哮喘急性发作的治疗
1.氧疗与辅助通气11哮喘急性发作时,l由于支气管平滑肌痉挛和平喘药物应用后引起的V/Q比例失调加重,l可出现低氧血症。应经鼻导管吸入较高浓度的氧气,l以及时纠正缺氧。如果缺氧严重,l应经面罩或鼻罩给氧,l使PaO2>60mmHg。只有出现CO2潴留时才需限制吸氧浓度。
2.β受体激动剂11轻~中度哮喘发作应用手控定量气雾剂(MDI)辅以储雾罐装置,l在1小时内每20分钟吸入2~4喷,l多可缓解症状。中~重度哮喘发作病人,l应用沙丁胺醇溶液以氧气或压缩空气为动力持续雾化吸入,l或者皮下或静脉注射β2受体激动剂。肾上腺素0.25~0.5mg前臂皮下注射,l必要时30分钟后可重复注射一次。但对于心律失常的病人应慎用。
3.氨茶碱11以每小时0.6~0.8mg/kg的速率静脉滴注,l可以维持有效血药浓度。如果24小时内病人未用过茶碱,l则应首先缓慢地经静脉注射负荷量(5.6mg/kg)的氨茶碱,l以使茶碱迅速达到有效血浓度。但应注意茶碱需要浓度的监测。
4.抗胆碱药11溴化异丙托品气雾剂每次4喷,l每日4次吸入。与β2受体激动剂气雾剂同时应用有相加作用。溴化异丙托品溶液与β2受体激动剂溶液同时雾化吸入疗效更好。
5.糖皮质激素11中度哮喘发作可口服泼尼松,l每次10mg,l每日3~4次。重度哮喘发作则应经静脉给予大剂量琥珀酸氢化可的松(400~1000mg/d)或甲泼尼龙(80~320mg/d)。重度哮喘发作时应用激素的原则是足量,l短程,l经静脉给药。静注本品的速度过快或剂量过大,l可能引起严重不良反应甚至心跳骤停。
6.重度哮喘发作的抢救11重度哮喘发作,l又称为哮喘持续状态(status1asthmaticus),l除了上述治疗措施外,l尚应及时给予下列治疗:i
(1)补液:i根椐失水及心脏情况,l静脉补充液体,l纠正因哮喘持续发作时张口呼吸、i出汗、i进食少等原因引起的脱水,l可避免痰液粘稠导致气道堵塞。每日补液量一般为2500~3000ml,l应遵循补液的一般原则(先快后慢、i先盐后糖、i见尿补钾)。
(2)纠正酸中毒:i严重缺氧可引起代谢性酸中毒,l后者可使病人的支气管对平喘药的反应性降低。可用5%碳酸氢钠静脉滴注或缓慢静脉注射。剂量可用下列公式计算:i所需5%碳酸氢钠毫升数=[正常BE(mmol/L)-测定BE(mmol/L)]×体重(kg)×0.4。应避免形成碱血症,l因为氧离曲线左移不利于血氧在组织中的释放。
(3)抗生素:i重度哮喘发作病人气道阻塞严重,l易于产生呼吸道和肺部感染,l故应酌情选用广谱抗生素静脉滴注。由于部分哮喘病人属于特应征(atopy),l对多种药物过敏,l应防止药物过敏反应的发生。
(4)纠正电解质紊乱:i部分病人可因反复应用β2受体激动剂和大量出汗而出现低钾、i低钠等电解质紊乱,l应及时予以纠正。
(5)并发症的处理:i当病人出现张力性气胸、i痰栓阻塞或呼吸肌衰竭时应及时诊断、i及时处理。否则,l病人常因此而死亡。值得指出的是,l当一名重度哮喘发作病人的哮鸣音突然降低或消失,l但其发绀和呼吸困难更为严重时,l不能简单地误认为病情缓解而应考虑有合并上述并发症的危险,l应及时查明原因,l对症治疗:i①并发张力性气胸的病人应及时行胸腔闭式引流术;②粘液痰栓阻塞气道的病人可行支气管肺泡灌洗术(BAL);③呼吸衰竭:i可以先试用鼻(面)罩等无创伤性通气方式,l若无效应及早插管行机械通气。必要时酌情加用呼吸末正压通气(PEEP)。对于维持正常通气容积所需压力(气道峰压与平台压)过高的患者,l可试用允许性高碳酸血症通气策略。
(六)随访
哮喘病人应由有经验的呼吸专科医师定期随访、i观察,l指导预防和治疗。病人写的“哮喘日记”有助于医师们的随访。哮喘病人应用袖珍式峰速仪,l定期测定其峰值呼气流速(PEF)的记录有助于对其病情和疗效的随访、i评价。
【预防】
本病的预防可分为3级:i
1.初级预防11旨在通过去除周围环境中的各种致喘因子而达到预防哮喘的目的。
2.次级预防11在哮喘患者无临床症状时给予早期诊断和治疗,l防止其病情的发展。
3.第3级预防11积极地控制哮喘症状,l防止其病情恶化,l减少并发症,l改善哮喘患者的预后。
【预后】
多数哮喘病人通过合理的使用现有的防治哮喘药物,l可以使哮喘病情得到良好控制或完全控制。约一半的哮喘儿童在发育期中哮喘症状可自行缓解,l其中约半数在数年、i十几年或数十年后哮喘复发。
近年来有人报告,l年龄和症状较轻、i血IgE较少并且治疗及时、i正确的成年哮喘病人也可临床治愈。相反,l未经合理治疗的哮喘病人,l反复发作,l病情逐渐加重,l可并发肺气肿、i肺源性心脏病,l甚至发生呼吸衰竭,l预后较差。
【展望】
近年来支气管哮喘的研究取得了长足的进步,l但目前仍然面临着两方面的重要任务:i一方面是需要继续深入研究其发病机制,l为更为有效的预防和治疗提供依据;另一方面是需要广泛开展对哮喘患者及其家属们的科普教育,l使GINA精神和现有的行之有效的防治措施得到贯彻与推广。
推荐阅读文献:i
National1heart,llung,land1blood1institute.Global1initiative1for1asthma:iGlobal1strategy1for1asthma1management1and1prevention[NHLBI/WHO1VREPORT].Bethesda(MD):iNational1institutes1of1health1publication.2002:i1~365