世界卫生组织和美国疾病控制中心(CDC)111987年1.1987年世界卫生组织和美国疾病控制中心修改的,l为监测目的的艾滋病病例定义。
向国家报告一例艾滋病病例,l要根据病人是否具有下述一种或几种指征性疾病(指条件性感染和恶性肿瘤)的特征和HIV感染的实验室证据来决定。
(1)缺乏HIV感染的实验室证据时艾滋病的诊断:i如果没有进行HIV的实验室检验或没有确定的实验室结果,l病人又排除了1)中所列的免疫缺陷病因,l只要符合2)中任何一种疾病,l就可以做出艾滋病的诊断。
1)缺乏HIV感染的实验室证据,l又具有下列任一种免疫缺陷的病因,l则不能诊断为艾滋病。
A.在指征性疾病发生前≤3个月内,l大剂量或长期使用系统皮质类固醇药物或其他免疫抑制剂、i细胞毒类药物进行治疗的。
B.在指征性疾病诊断≤3个月内,l有下列任何一种疾病:i霍奇金病、i非霍奇金淋巴瘤(不包括原发性脑淋巴瘤)、i淋巴细胞性白血病、i多发性骨髓瘤、i任何一种淋巴网状内皮细胞或组织细胞的肿瘤、i血管免疫母细胞淋巴结病。
C.遗传性(先天性)免疫缺陷综合征或非典型1HIV感染的获得性免疫缺陷综合征,l如低丙种球蛋白血征。
2)按3方法确诊的指征性疾病,l则可做出艾滋病的诊断。
A.食管、i气管、i支气管和肺念珠菌病。
B.肺外隐球菌病。
C.持续腹泻1个月以上的隐孢子虫病。
D.1个月龄以上的病人,l除肝脏、i脾脏或淋巴结以外的器官巨细胞病毒感染。
E.单纯疱疹病毒感染引起黏膜溃疡持续1个月以上;或1个月龄以上的病人发生不限时间的支气管炎、i肺炎、i食管炎。
F.60岁以下的卡波西肉瘤病人。
G.60岁以下的原发性脑淋巴瘤病人。
H.13岁以下儿童,l患有淋巴间质性肺炎和(或)肺淋巴增生(LIP/PLH复合症)。
I.播散性鸟分支杆菌复合症或堪萨斯分支杆菌病(除肺、i皮肤、i子宫颈或肺门淋巴结以外的一个部位或这些部位同时感染)。
J.卡氏肺囊虫肺炎。
K.进行性多灶性脑白质病。
L.1个月龄以上的脑弓形虫病人。
(2)具有HIV感染的实验室证据。
不管1)中所列的其他免疫缺陷的病因是否存在,l只要具有(2)中HIV感染的实验室证据和2)中任何一种疾病,l就可做出艾滋病的诊断。
1)按(3)确诊的指征性疾病,l可做出艾滋病的诊断。
A.13岁及以下儿童。在两年内患者有下列两种或两种以上的细菌性感染(多次或反复发作),l嗜血杆菌、i链球菌(包括肺炎链球菌)或其他化脓性细菌引起的败血症、i肺炎、i脑膜炎、i骨或关节感染,l或脏器、i体腔脓肿(不包括中耳炎、i表皮或黏膜脓肿)。
B.播散性球孢子菌病(除肺、i皮肤、i子宫颈或肺门淋巴结以外的一个部位或这些部位同时感染)。
C.HIV脑病(也称“HIV痴呆”、i“艾滋病痴呆”,l或由“HIV引起的亚急性脑炎”)(3)。
D.播散性组织胞质病(除肺、i皮肤、i子宫颈或肺门淋巴结以外的一个部位或这些部位同时感染)。
E.持续腹泻1个月以上的孢子球虫病。
F.任何年龄的卡波西肉瘤。
G.任何年龄的原发性脑淋巴瘤。
H.其他:iB细胞性或未知免疫学表型性非霍奇金淋巴瘤和下列组织学分型。
a.小非分裂淋巴瘤(不论BurkItt还是非BurkItt)。
b.免疫母细胞肉瘤(下列任何一种,l并不需要结合在一起:i免疫母细胞淋巴瘤、i大细胞淋巴瘤、i弥散性组织淋巴瘤、i弥散性未分化淋巴瘤或高分化淋巴瘤)。
注:iT细胞免疫学表型或组织学类型没有描述或是已描述的“淋巴细胞型”、i“淋巴母细胞型”、i“小分裂型”、i“胞浆性淋巴细胞型”淋巴瘤不包括在内。
I.除结核杆菌外,l其他的分枝杆菌引起的任何一种播散性分枝杆菌病(除肺、i皮肤、i子宫颈或肺门淋巴结以外的一个部位或这些部位同时感染)。
J.由结核杆菌引起的肺外疾病(不管肺部是否有疾病,l至少累及肺外一个部位)。
K.反复发作的非伤寒性沙门菌属败血症。
L.HIV消耗综合征(又称消瘦、i瘦病)[见(3)]。
2)拟诊为指征性疾病的诊断[即用(3)以外的方法]。
注:i有艾滋病严重指征性疾病的患者,l特别是在治疗中有严重副作用或确定用抗反转录病毒药物治疗时,l一般应诊断确实。但在某些情况下,l病人不允许做进一步的实验室检查,l只能在病人的临床特征和异常实验室结果的基础上做出拟诊。
A.食管念珠菌病。
B.伴有视觉减退的巨细胞症病毒性视网膜炎。
C.卡波西肉瘤。
D.13岁以下儿童患有淋巴间质性肺炎和(或)肺淋巴增生(LIP/PLH复合症)。
E.播散性分枝杆菌病(不是用培养方法证实的耐酸杆菌属,l至少累及除肺、i皮肤、i子宫颈或肺门淋巴结以外的一个部位或这些部位同时感染)。
F.卡氏肺囊虫肺炎。
G.1个月龄以上的脑弓形虫病人。
(3)HIV感染的实验室检查结果证据阴性:i若HIV感染的实验室检查结果阴性,l则从监测的目的上可以否定艾滋病的诊断,l除非:i
1)能排除1(1)1)中所有其他引起免疫缺陷的病因;以及
2)病人有下列任何一种情况:i按1(3)中方法确诊的卡氏肺囊虫肺炎;或
A.按l(3)方法诊断的1(1)2)中所列的任何一种指征性疾病;及
B.T辅助性细胞CD4计数小于400×106/L。
2.证实或否定HIV感染的实验室证据
(1)证实HIV感染
病人符合下列任一情况时,l可诊断为艾滋病:i
A.大于和等于15个月龄的病人或在产前期母亲未被考虑到已感染HIV的15个月龄以下幼儿的血清标本,l用酶标法筛选重复出现HIV抗体阳性,l而后如进行了其他HIV抗体试验,l如蛋白印迹法、i免疫荧光法,l也呈阳性;或
B.母亲在产前期被考虑到已感染HIV的15个月龄以下的幼儿,l用酶标法筛选重复出现HIV抗体阳性,l并伴有血清免疫球蛋白浓度增高和下列至少一种免疫学检查结果异常:i淋巴细胞计数绝对数减少,lCD4(T辅助细胞)计数降低或CD4/CD8(辅助/抑制)比值减低,l而后如进行了其他HIV抗体试验,l如蛋白印迹法、i免疫荧光法阳性;或
C.血清HIV抗原检测阳性;或
D.反转录酶检测和特异性HIV抗原试验或用核酸探针原位杂交试验证实HIV阳性培养物;或
E.任何一种高特异性H]V试验结果阳性(如末梢血淋巴细胞核酸探针)。
(2)否定HIV感染:i血清HIV抗体筛选试验(酶标法)阴性或其他检测HIV感染的试验(如抗体、i抗原培养)结果阴性,l则可判定为非HIV感染。
(3)无法判定的HIV感染(既不能证实,l也不能否定)
A.血清HIV抗体筛选试验(酶标法)反复阳性,l蛋白印迹法、i免疫荧光法阴性或不能肯定,lHIV培养或血清抗原试验阴性;或
B.母亲在孕期已感染HIV的15个月龄以下的幼儿,l血清HIV抗体筛选试验重复阳性,l甚至补充试验也阳性,l但没有上述211(1)B中描述的免疫缺陷的附加证据或者HIV培养或血清抗原试验阴性。
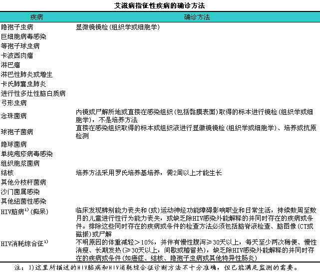
3.艾滋病指征性疾病的确诊方法(见下表)。
