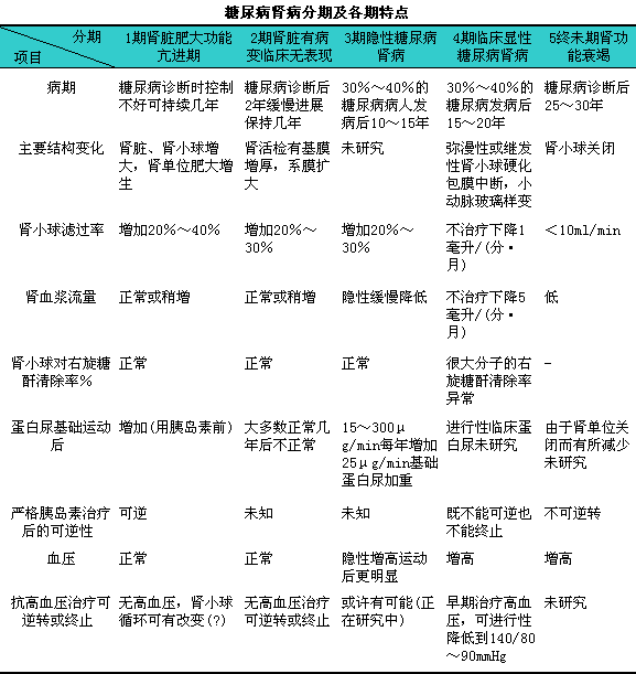
糖尿病肾病分期
Mogensen等将近10年提出来的糖尿病肾病分期的各期特点总结为下表。
引自
Mogensen
1
C
1
E
1
et
1
al.1983.Diabetes,
l
32(suppl2):
i
62