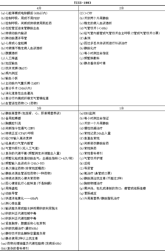
临床工作中关于病情严重程度的评估目前还缺乏统一的标准。但为了评估病人是否应转入或转出ICU,l也为了便于分析疗效和ICU医护质量的优劣,l必须要有一种对病情严重程度评估的规范,l否则由于规范不一,l认识亦即难以一致。1974年,l美国重症医学会推荐的“治疗评分法”(therapeutic1intervention1scoring1system,lTISS)确已能较明确地判断和表达病情的严重程度,l可谓对病情的衡量有了一定的尺度,l在重症治疗中增加了共同语言。1983年对1974年的TISS又作了补充修正,l使成为更便于应用和反映病情的TISS-1983(见下表)。然而,lTISS的评分主要是以病情或治疗措施(也是病情的反映)为基础,l未涉及病人的(病理)生理和健康因素,l这些因素显然与病情的严重程度其疗效和转归密切相关。因此,l又复有所谓“急性(指即时)生理和慢性(指平日)健康评估”(acute1physiology1and1chronic1health1evaluation,lAPACHE)的推荐。1985年,lAPACHE经过修订以后成为APACHEⅡ(见下表),l更加准确和便于应用。显然,l对于病情的评估难以一蹴而就,l今后仍然通过实践不断进行修订,l但目前无论TISS还是APACHE对ICU的工作都已有较好的实用意义,l值得参考应用。

