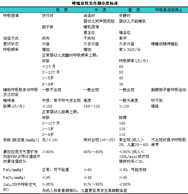
哮喘急性发作期分度(三)
(日本
1
1
长坂行雄)