欧洲神经联合学会和周围神经协会1112005
慢性炎症性脱髓鞘性多神经根病(CIDP),l也称慢性格林-巴利综合征或慢性复发性炎症性周围神经病,l是一组免疫介导的炎症性脱髓鞘性周围神经病。本病是一种与急性炎症性脱髓鞘性多神经根炎相似而又不同的疾患。
1975年,l由Dyck等提议临床诊断标准,l诊断条件包括临床病程,l电生理,l脑脊液,l神经活检等指标。
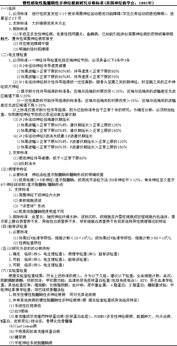
1991年,l美国神经病学会对CIDP诊断标准进行修改后制定了新的标准(见下表)。

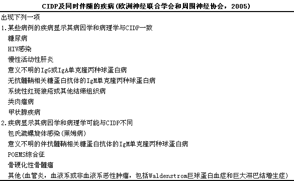
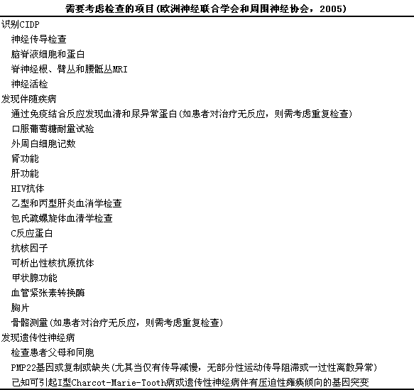
2005年,1欧洲神经联合学会和周围神经协会对此标准又进行了进一步的修改(见下表)





引自:
Joint1task11force1of1the1EFNS1and1the1PNS*.2005.European1Federation1of1Neurological1Societies/Peripheral1Nerve1Society1guideline1on11management1of1chronic1inflammatory11demyelinating11polyradiculoneuropathy.1Repoert1of1a1joint1task1force1of1the1European1Federation1of11Neurological1Societies1and1the1Peripheral1Nerve1Society.Jurnal11of1the1nervous1system,l10:220~228
Report1from1an1Ad1Hoc1Subcommittee1of1the1American1Academy1of1Neurology1AIDS1Task1Force.1991.Research11criteria1for1the1diagnosis1of1chronic1inflammatory1demyelinating1polyneruopathy(CIDP).Neurology,1141:i617