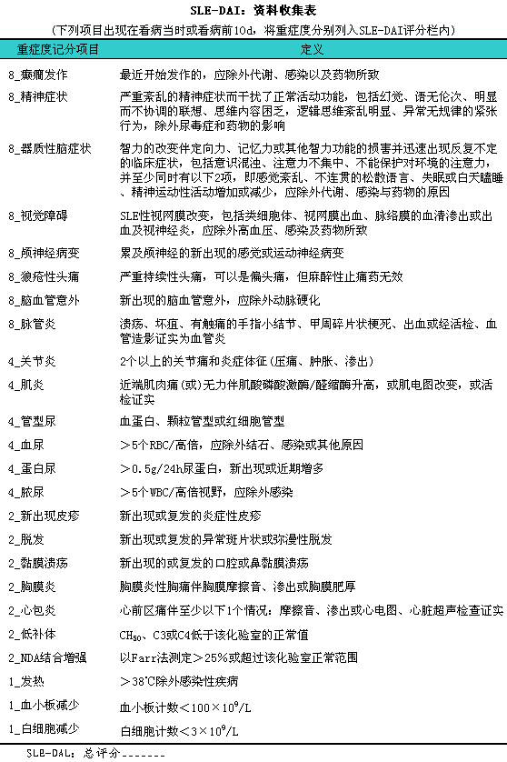
SLE-DAI是美国和加拿大的多数风湿病专家所选出的疾病活动性评价项目,l最后以统计学方法采用评分系统制成的活动性评分标准(见下表)。
9个脏器病变(中枢神经系统狼疮、i血管病变、i肾脏、i肌肉、i关节病变、i浆膜炎、i皮肤病变、i免疫学改变、i发热、i血液异常)分别经回归系数处理,l按数量的大小分为4级(中枢神经系统狼疮、i血管病变为8分,l肌肉、i关节病变、i肾脏病变为4分,l浆膜炎、i皮肤病变、i免疫学异常为2分,l发热、i血液等异常为1分)。
这些改变规定时限为近10d内的改变。从理论上讲SLE-DAI以最高分105分来表示其活动性,l但有这种可能性,l同时满足上述项目的患者,l是很少见的。多数经对24个项目的数量化后在10~15分时即表示有活动性。
这种活动性判断标准,l具有良好的稳定性与重复性,l但在临床应用时尚需注意其可信性。
