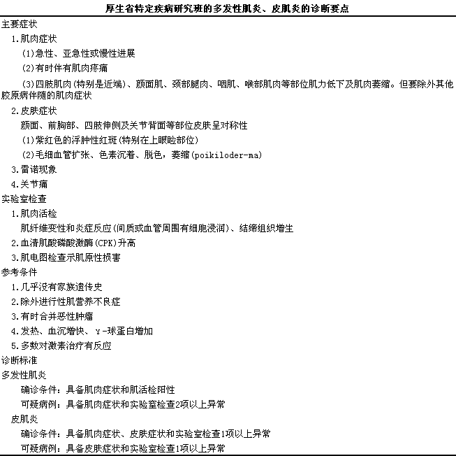
儿童型皮肌炎和多发性肌炎

(见下表)