颞颌关节结构紊乱的分类(三)

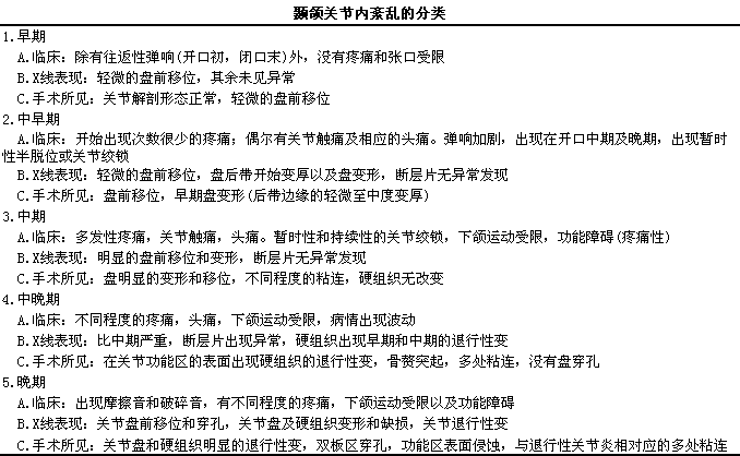
Wilkes根据临床、i影像、i手术、i解剖和病理观察将颞颌关节结构紊乱分为5个阶段(见下表)。

引自:i

Wilkes1C1H.Internal1derangements1of1the1temporomandibular1joint.Arch1Otolarynol1Head1Neck1Surg,l1989,l115:i469~477