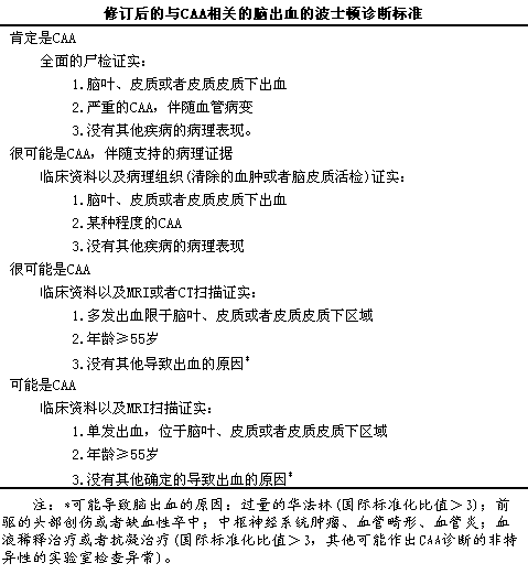
脑淀粉样血管病(CAA)出血