原发性皮肤淋巴瘤的分类

1994年发表的修正的欧美淋巴瘤分类(revised1European-Amercian1lymphoma1classification,lREAL分类)。

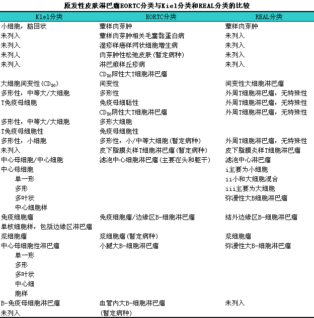
EORTC分类与Kiel分类建议的比较见下表。