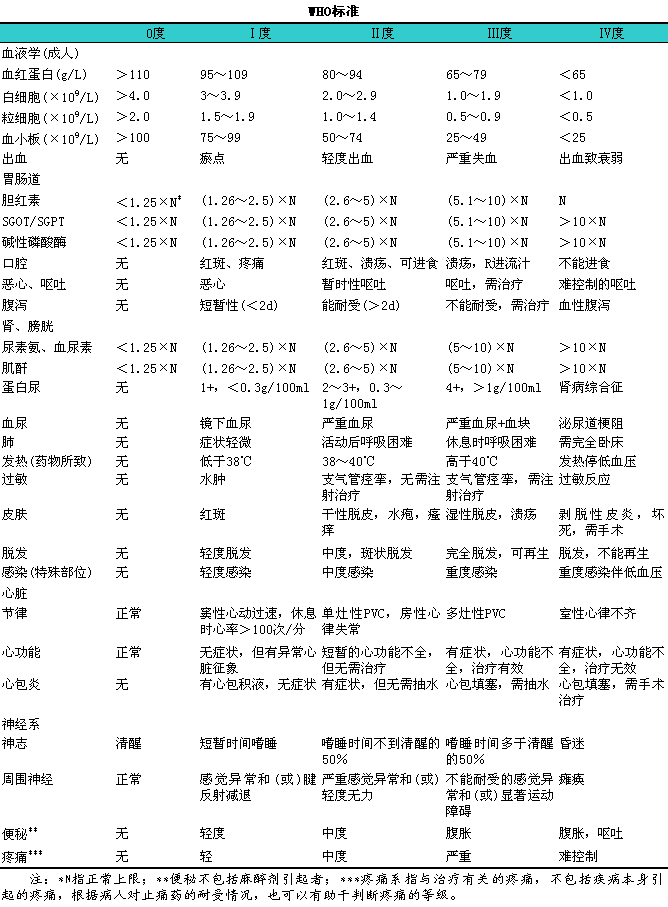
抗癌药急性及亚急性毒性反应分度标准(表13-21)