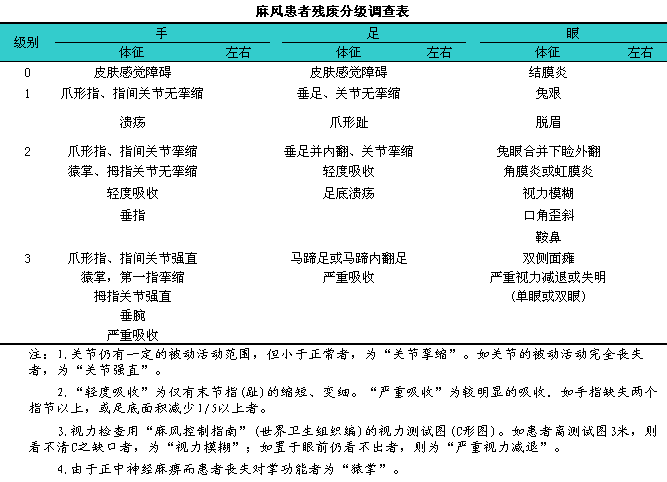
麻风患者残废分级调查表
全国麻风防治工作技术座谈会
1
1
1982年3月
1
1
南京