慢性骨髓增生性疾病(chronic1myeloproliferativedisorders,lcMPDs)包括慢性粒细胞白血病(CGL)、i真性红细胞增多症(PV)、i原发性血小板增多症(ET)和特发性骨髓纤维化(AMM),l是一组起源于多能造血干细胞的克隆性疾病。近年来,l随着新的特别是细胞和分子生物学技术在医学领域的广泛应用,l使得探寻疾病本身敏感而特异的诊断更为准确、i分型更为细致。现就cMPDs的诊断与分型如下:i
1.慢性粒细胞白血病11CGL确诊时约95%患者有经典t(9;22)(q34;qll),l即Ph染色体,l另约5%的患者Ph阴性,l应用Southern杂交发现其中约30%的患者BCR基因有重排,l即Ph(-)BCR(+)的CGL,l这些患者细胞形态和临床特征与Ph(+)CGl。患者完全相同,l从分子水平考虑,l其亦为经典型CGL,l另外一部分Ph(-)CGl.患者根据细胞形态学标准可重新确诊为慢性粒单核细胞白血病或其他类型MPDs,l还有一部分Ph(-)CGL与Ph(+)相比其年龄偏大,l白细胞和血小板计数相对偏低,l单核细胞增多、i贫血,l骨髓中原始粒细胞比例较高,l中性粒细胞碱性磷酸酶积分较高,l生存期短(12~14个月),lBCR基因重排(-),l即不典型(atypical)CGL。
t(9;22)(q34;qll)染色体易位导致形成BCR-ABL融合基因,l迄今CGL患者中已发现存在有3个BCR断裂点丛集区:iM-bcr,lm-bcr和μ-bcr,l6种BCR-ABL融合转录方式:i与M-bcr相应的有b2a2、ib3a2、ib3a3、ib2a3,l其编码蛋白为p210;与m-bct相应的有ela2,l其编码蛋白为pl90;与μ-bcr相应的有e19a2,l其编码蛋白为p230。根据BCR-ABL融合基因编码蛋白之不同,l可将CGL区分为3种不同的临床/血液学类型:i①p2101CGL:i主要累及粒细胞系,l“中度”影响其分化和成熟,l一小部分细胞可分化为成熟中性粒细胞、i嗜酸粒细胞和嗜碱粒细胞,l但大部分细胞停滞于中、i晚幼粒细胞,l而红系、i单核细胞、i淋巴细胞影响较少;②pl901CGL:i同时累及粒、i单核细胞系,l其特征为有明显的绝对和相对单核细胞增多,l成熟中性粒细胞与单核细胞之比低,l有不同程度的嗜碱粒细胞增多,l外周血幼稚粒细胞比例相对较高,l中性粒细胞碱磷酸酶积分很低,l其特征介于CGL与CMML之间;③p2301CGL:iPane等称之为成熟中性粒细胞型CGL,l主要以成熟中性粒细胞增生为主,l表现为“隐匿/良性”临床过程,l生存期长。
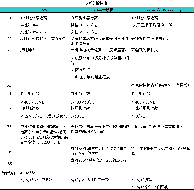
2.真性红细胞增多症11自1975年真红研究组(PVSG)提出PV的诊断标准至今已有20余年,l此间对其中某些内容有了一些新的认识,l因此有作者对其进行了补充和修订(见下表)

由于血细胞比容(BCM)与全身肌肉容积而非总体重密切相关,l因此检测RCM用毫升每千克体重来表示对肥胖个体来说显然就偏低,l由此造成漏诊。最近,l国际血液学标准化委员会放射性核素专门委员会提出了如下正常平均RCM计算公式:i
男性:i正常平均RCM=(1486×S)-825ml
女性:i正常平均RCM=(1.06×年龄)+(822×S)
S=体表面积=W0.425×h0.725×0.007184
年龄:i岁;W:i体重(kg);h:i身高(cm)
研究表明,l98%的男性和99%的女性的RCM在平均正常RCM的上下25%范围内。因此,l最近Pearson等建议用大于正常平均RCM的25%来取代PVSG标准中的Al。
迄今PV仍为排除性诊断,l其中最主要一项是排除继发性红细胞增多症,l如排除肾性红细胞增多症尚需生化及腹部B超、i排除家族性和先天性红细胞增多症需检测p50等。显然用除外继发性红细胞增多症比单纯用动脉血氧饱和度≥92%更为准确。
PV为一克隆性疾病,l其证据主要来自以下两个方面:i①染色体核型分析:i大系列的研究表明约40%的PV患者有染色体核型异常,l初诊时常见染色体异常有del(20)(q11)、i+8和+9,l这些异常可见于PV病程的始终,l对临床表现和病程影响很小,l可能与疾病本身有关,l目前认为与PV可能有关的其他染色体异常还有del(1)(p11)、idel(3)(P11;pl4)、it(1;6)(q11;p21)和t(1;9)(q10;p10);②血细胞组分的克隆性分析:i采用G-6-PD同工酶或X联锁基因多态性及灭活式样分析证实PV患者红细胞、i中性粒细胞、i单核细胞和血小板为单克隆性,l而T、iB淋巴细胞则为多克隆性,l说明PV的红细胞、i中性粒细胞、i单核细胞和血小板为单克隆性,l而T、iB淋巴细胞则为多克隆性,l也就是说PV的红细胞、i粒细胞、i血小板来源于同一单个异常祖细胞,l而T、iB淋巴细胞则来源于正常祖细胞。由于继发性红细胞增多症为反应性红细胞增多,l为多克隆性造血,l因此存在有克隆性标志应列为PV的主要诊断条件之一,l但无克隆性标志不能除外PV诊断。
随着放射免疫分析和酶联免疫吸附分析方法的应用,l使血清红细胞生成素(EPO)测定变得敏感而快速。最近研究证实PV血清EPO水平是减低的或为正常值低限,l而继发性红细胞增多症血清EP0水平正常或升高,l且血清EP0水平测定对PV的诊断特异性高,l因此可作为PV诊断条件之一。
正常红系祖细胞在半固体培养基中生长需EP0,l现已有研究证实外周血单个核细胞在不加EP0的血清培养基中形成BFU-E是鉴别PV和继发性红细胞增多症的一个可靠指标,l所以EPO非依赖性BFU-E生长亦应为PV的诊断条件之一。
3.原发性血小板增多症11l986年PVSG提出了ET的诊断标准:i①血小板计数>600×109/L;②血红蛋白<130g/L或RCM正常(男性<361ml/kg,l女性<321ml/kg);③骨髓铁染色(+)或铁剂治疗无效(经1个月铁剂治疗后血红蛋白升高<10g/L);④Ph染色体(-);⑤骨髓胶原纤维无或骨髓活检小于1/3面积,l无脾大和外周血无幼粒幼红细胞反应;⑥无已知反应性血小板增多症的原因。显然ET的诊断采用的是排除诊断法,l即排除伴有血小板增多症的其他MPDs(如CGL、iPV、iAMM)和继发于缺铁性贫血或脾切除后、i感染、i恶性肿瘤等其他疾病的反应性血小板增多症(RT)后方可确诊ET。近l0年来,l人们一直在不断地寻找ET特异性诊断标志。
对骨髓中巨核细胞的研究发现ET有别于RT的几个特点:i①ET患者骨髓病理切片可见大的多分叶巨核细胞;②应用双色流式细胞计数检测ET患者巨核细胞DNA含量示其显著增高,l即常为高倍体。据此,lMichiels等提出了“ET鹿特丹诊断和排除诊断标准”:i
(1)诊断标准:iA:i绝对标准:iⅠ.血小板计数>400×109/L;Ⅱ.骨髓活检示增多症且呈簇分布的成熟巨核细胞。
B.确定标准:iⅠ.白细胞碱性磷酸酶积分增高,lESR正常且无感染或发热;Ⅱ骨髓活检示网状纤维增多;Ⅲ.扫描或超声波检查证实脾大。
(2)排除诊断标准:iⅠ.Ph染色体或其他染色体异常;Ⅱ.骨髓胶原纤维;Ⅲ.骨髓硬化;Ⅳ.骨髓增生异常特征。
最近,lKutti在全面复习有关文献后又提出了一个新的ET诊断标准:i
A111血小板计数>600×109/L。
A211红细胞容积正常(男性<361ml/kg,l女性<32ml/kg,l或小于正常平均值的25%),l骨髓铁染色(+)或铁剂治疗无效。
A311无Ph染色体。
A411骨髓组织切片示巨核细胞高度增生(包括巨核细胞数量增多和体积增大)和(或)巨核细胞DNA倍体增高;无胶原纤维。
B111同位素扫描或B超示脾肿大。
B211无刺激条件下的BFU-E和(或)CFU—Meg生长。
B311ESR/纤维蛋白原正常。
确诊条件为A1+A2+A3+A4或Al+A2+A3+B项中的任意两项。
PVSG亦提出了一个最新诊断标准:i
Ⅰ.血小板计数>600×109/L。
Ⅱ.HCT<40或RBC容积正常(男性<<36ml/kg,l女性<32ml/kg)。
Ⅲ.骨髓铁染色阳性或血清铁蛋白正常或平均红细胞体积正常。
Ⅳ.无Ph染色体或bcr/abl基因重排。
Ⅴ.骨髓胶原纤维。
A.无。
B.骨髓活检小于1/3面积,l无显著的脾脏肿大和幼粒幼红细胞反应。
Ⅵ.无骨髓增生异常综合征的细胞遗传学或形态学证据。
Ⅶ.无引起反应性血小板增多症的原因。
对其他指标如血小板核酸比例(ATP:iADP)、i血小板分布宽度(PDW)、i血小板对肾上腺素、i胶原和ADP的聚集反应、i血清IL-6水平等在ET诊断中的意义尚在进一步临床研究之中。
4.特发性骨髓纤维化111975年PV研究组曾提出过AMM的诊断标准:i脾肿大,l红细胞多形性,l外周血出现幼稚粒细胞和有核红细胞,l无单核细胞增多,l无肯定原因的骨髓纤维化,l无Ph染色体。1988年,lWaif等亦提出过一个AMM诊断标准:i①骨髓网状纤维增多;②幼粒幼红血象;③异形和多形红细胞增多同时可见泪滴样红细胞;④外周血可见巨大血小板且偶见巨核细胞碎片;⑤脾大伴髓外造血;⑥无继发骨髓纤维化的已知原因。迄今仍无AMM的肯定诊断指标,lAMM的诊断仍为排除性诊断。
单纯骨髓和外周血形态难以确诊AMM,l因为许多其他情况均可伴有骨髓纤维化。CML患者随着病情的演进,l常可出现明显的骨髓纤维化,l甚至有些患者在初诊时即可有骨髓纤维组织显著增多。此外,l介于PV与AMM的转化型MPD和真红后骨髓纤维化患者,l具有脾大、i骨髓纤维化、i血小板多形性、i碱性磷酸酶增高的毛细胞白血病,l伴全血细胞减少、i严重骨髓纤维化、i幼粒幼红血象、i红细胞多形性的恶性淋巴瘤,l肥大细胞病,l骨髓转移瘤,l系统性红斑狼疮和其他自身免疫性疾病,l分枝杆菌和真菌感染等,l有时与AMM难以鉴别。