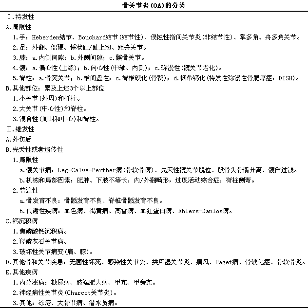
骨关节炎(OA)的分类