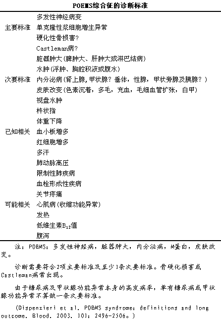
POEMS综合征(不典型浆细胞综合征)

POEMS综合征是指出现外周神经病变(P)、i单克隆性浆细胞病(M)及其他症状的一组综合征。本病主要临床表现为多发性神经病变(P)、i脏器肿大(O)、i内分泌病变(E)、iM蛋白(M)和皮肤改变(S)。