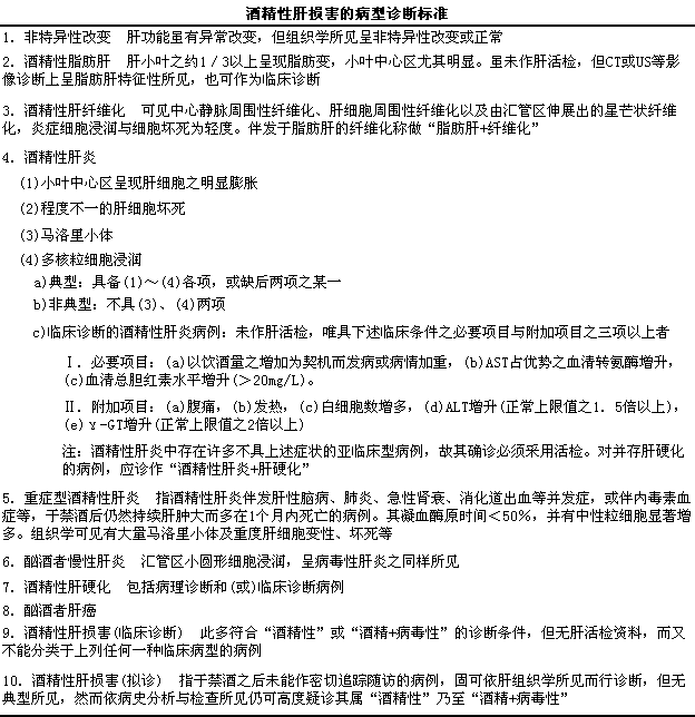
日本文部省科研费综合研究(A)“酒精与肝”研究组(高田)将酒精性肝损害划分为以下10个病型:i①非特异性改变;②酒精性脂肪肝;③酒精性肝纤维化;④酒精性肝炎;⑤重症酒精性肝炎;⑥酗酒(豪饮)者慢性肝炎;⑦酒精性肝硬化;⑧酗酒者肝癌;⑨酒精性肝损害(临床表现);⑩酒精性肝损害(拟诊)。见表2-37诊断条件原则上应以肝穿活检肝组织学所见为据。但在不作活检的情况下,l对于认为可能是酒精性脂肪肝、i酒精性肝炎和酒精性肝硬化的病例,l也可依症状表现、i一般肝功能检验指标及影像学所见进行诊断。对于有过量饮酒而考虑其可能为病因但又不能推测病型的病例,l也可作出临床诊断,l并明确表述其特征。
