中华医学会第三届全国肺部感染及间质性肺病学术会议
1998年5月11上海
社区获得性肺炎(community1acquired1pneumonia,lCAP)是指在医院外罹患的感染性肺实质(含肺泡壁即广义上的肺间质)炎症,l包括具有明确潜伏期的病原体感染而在人院后平均潜伏期内发病的肺炎。当今抗生素时代,lCAP仍然是威胁人群健康的重要疾病,l特别是由于社会人口老龄化、i免疫损害宿主增加、i病原体变迁和抗生素耐药率上升,lCAP面临许多新问题。制定本指南旨在指导临床建立可靠诊断,l全面评价病情和确定处理方针,l避免经验性治疗的用药混乱,l减少抗生素选择压力,l防止耐药,l改善预后,l节约医药卫生资源。
(一)CAP的临床诊断依据
1.新近出现的咳嗽、i咳痰,l或原有呼吸道疾病症状加重,l并出现脓性痰;伴或不伴胸痛。
2.发热。
3.肺实变体征和(或)湿性哕音。
4.WBC>10×109/L或<4×109/L,l伴或不伴核左移。
5.胸部X线检查显示片状、i斑片状浸润性阴影或间质性改变,l伴或不伴胸腔积液。
以上1~4项中任何一项加第5项,l并除外肺结核、i肺部肿瘤、i非感染性肺间质性疾病、i肺水肿、i肺不张、i肺栓塞、i肺嗜酸粒细胞浸润症、i肺血管炎等,l可建立临床诊断。
(二)CAP的病原学诊断
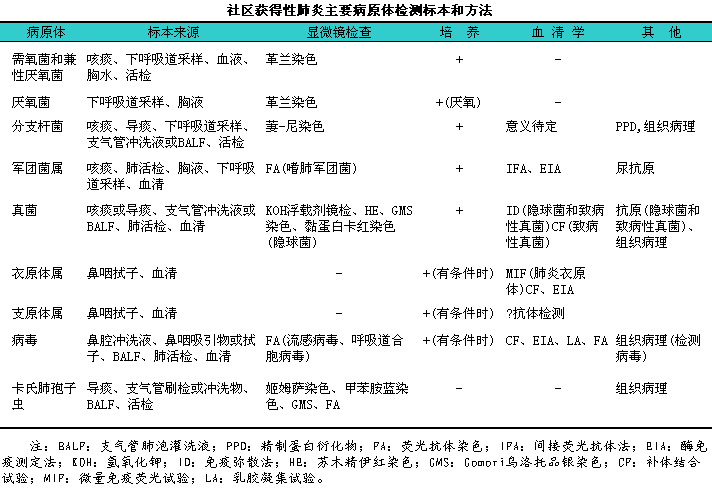
1.病原体检测标本和方法见下表。

2.痰细菌学检查标本的采集、i送检和实验室处理痰是最方便和无创伤性的病原学诊断标本,l但咳痰易遭口咽部细菌污染。因此痰标本质量好坏、i送检及时与否、i实验室质控如何,l直接影响细菌的分离率和结果解释,l必须加以规范。
(1)采集:i须在抗生素治疗前采集标本。嘱病人先行漱口,l并指导或辅助病人深咳嗽,l留取脓性痰送检。无痰病人检查分支杆菌和卡氏肺孢子虫可用高渗盐水雾化吸入导痰。真菌和分支杆菌检查应收集3次清晨痰标本;对于通常细菌,l要先将标本进行细胞学筛选,l1次即可。
(2)送检:i尽快送检,l不得超过2h。延迟送检或待处理标本应置于4℃保存(疑为肺炎链球菌感染不在此列),l保存标本应在24h内处理。
(3)实验室处理:i挑取脓性部分涂片作革兰染色,l镜检筛选合格标本(鳞状上皮细胞<10个/低倍视野、i多核白细胞>25个/低倍视野,l或二者比例<1:2.5)。以合格标本接种于血琼脂平板和巧克力平板两种培养基,l必要时加用选择性培养基或其他培养基。用标准4区划线法接种作半定量培养。涂片油镜检查见到典型形态肺炎链球菌或流感嗜血杆菌有诊断价值。
3.检测结果(通常细菌、i非典型病原体)诊断意义的判断
(1)确定:i①血或胸液培养到病原菌;②经纤维支气管镜或人工气道吸引的标本培养到病原菌浓度≥105cfu/ml(半定量培养++)、i支气管肺泡灌洗液(BALF)标本≥104cfu/ml(+~++)、i防污染毛刷样本(PSB)或防污染BAl。标本≥103cfu/ml(+);③呼吸道标本培养到肺炎支原体或血清抗体滴度呈4倍增高;④血清肺炎衣原体抗体滴度呈4倍或4倍以上增高;⑤血清嗜肺军团菌直接荧光抗体阳性且抗体滴度4倍升高。
(2)有意义:i①合格痰标本培养优势菌中度以上生长(≥+++);②合格痰标本少量生长,l但与涂片镜检结果一致(肺炎链球菌、i流感嗜血杆菌、i卡他莫拉菌);③人院3d内多次培养到相同细菌;④血清肺炎衣原体抗体滴度增高≥1:32;⑤血清嗜肺军团菌试管凝集试验抗体滴度一次升高达1:320或间接荧光试验≥1:256或4倍增高达1:128。
(3)无意义:i①痰培养有上呼吸道正常菌群的细菌(如草绿色链球菌、i表皮葡萄球菌、i非致病奈瑟菌、i类白喉杆菌等);②痰培养为多种病原菌少量(<+++)生长;③不符合(1)、i(2)中的任何一项。
(三)CAP病情严重程度的评价
许多因素增加CAP的严重性和死亡危险。具备下列情形之一尤其是两种情形并存时,l若条件允许建议住院治疗。
1.年龄>65岁。
2.存在基础疾病或相关因素1①慢性阻塞性肺疾病;②糖尿病;③慢性心、i肾功能不全;④吸入或易致吸入因素;⑤近1年内因CAP住院史:i⑥精神状态改变;⑦脾切除术后状态;⑧慢性酗酒或营养不良。
3.体征异常①呼吸频率>30次/分;②脉搏≥120次/分;③血压<90/60mmHg(1mmHg=0.133kPa);④体温≥40℃或<35℃;⑤意识障碍;⑥存在肺外感染病灶如败血症、i脑膜炎。
4.实验室和影像学异常①WEC>20×109/L,l或<4×109/L,l或中性粒细胞计数<1×109/L;②呼吸空气时PaO2<60mmHg、iPaO2/FiO2<300,l或PaCO2>50mmHg;③血肌酐(Scr)>106μmol/L或血尿素氮(BUN)>7.1mmol/L;④Hb<90g/L或血细胞比容<30%;⑤血浆白蛋白<2.5g/L;⑥败血症或弥散性血管内凝血(DIC)的证据,l如血培养阳性、i代谢性酸中毒、i凝血酶原时间(PT)和部分凝血活酶时间(APTT)延长、i血小板减少;⑦X线胸片病变累及一个肺叶以上,l出现空洞,l病灶迅速扩散或出现胸腔积液。
下列病征多为重症肺炎的表现,l需密切观察,l积极救治。
1.意识障碍。
2.呼吸频率>30次/分。
3.PaO2<60mmHg、iPa0O2/FiO2<300,l需行机械通气治疗。
4.血压<90/60mmHg。
5.胸片显示双侧或多肺叶受累,l或入院48h内病变扩大≥50%。
6.少尿:i尿量<20ml/h,l或<80ml/4h,l或急性肾功能衰竭需要透析治疗。
(四)CAP的初始经验性抗茵治疗建议(略)