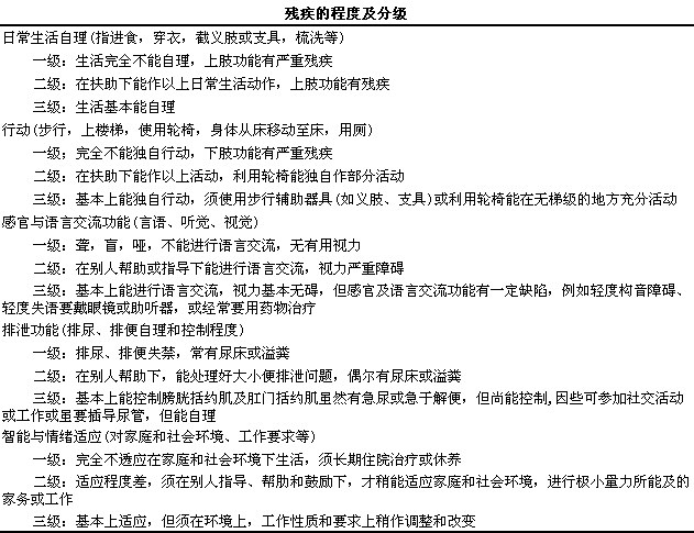
残疾程度的评定
创伤后引起的残疾,
l
除专门针对肢体、
i
智力的评定以外,
l
尚可用下述的评定法。在此法中:
i
一级为严重残疾;二级为中度残疾;三级为轻度残疾(见下表)。