《应用抗菌药物防治外科感染的指导意见》撰写协作组
(一)手术部位感染的定义及诊断标准
SSI是指围手术期(个别情况在围手术期以后)发生在切口或手术深部器官或腔隙的感染(如切口感染、i脑脓肿、i腹膜炎)。SSI约占全部医院感染的15%,l占外科患者医院感染的35%~40%。SSI的概念比创口感染要宽,l因为它包含了手术曾经涉及到的器官和腔隙的感染;又比“手术后感染”的概念要窄而且具体,l因为它不包括那些与手术没有直接关系的感染,l如肺炎、i尿路感染等。
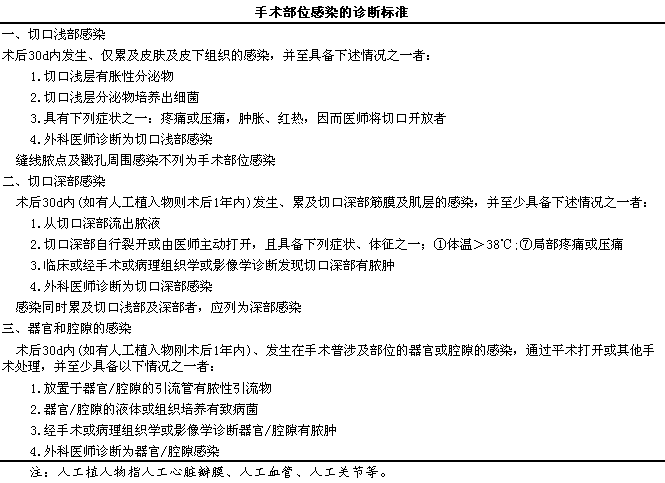
下表列出了手术部位感染的诊断标准[参考美国疾病控制及预防中心(CDC)的修订意见]。

(二)手术切口的分类
SSI的发生与在手术过程中手术野所受污染的程度有关。既往多将手术切口分为三类:iⅠ类清洁切口、iⅡ类可能污染切口及Ⅲ类污染切口;然后,l将切口愈合情况以及是否感染分为甲、i乙、i丙三级。这作为手术科室医疗质量考核指标之一沿用已久。在实践中发现这种分类方法不够完善。为了更好地评估手术切口的污染情况,l目前普遍将切口分为四类(见下表)。

按上述方法分类,l不同切口的感染率有显著不同:i据Cruse统计,l清洁切口感染发生率为1%,l清洁-污染切口为7%,l污染切口为20%,l污秽-感染切口为40%。因此,l切口分类是决定是否需进行抗生素预防的重要依据。