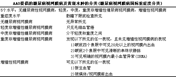
ETDRS(early1treatment1diabeticretinopathy1study)分类及应用于临床的重症分类对于使用ETDRS的分类,l眼底片摄影人以精确拍摄的7个方位立体眼的照片为基础,l专业评判者以此来决定水平,l此分类就成为以后DRP临床试验的标准。而且仿照此方法使用其简便方法的临床试验也很多(如UKPDS、iEURODlAB等)。一方面这种分类报道有很多证实,l另一方面由于此种分类在临床上不能应用,l实际中不适用。在这种背景下,l2002年,lAmerican1Academy1of1Ophthalmology(AAO)在ETDRS基础上,l报道了临床上能使用的糖尿病性视网膜病变及黄斑水肿的国际分类(见下表)。它是以ETDRS和Wisconsin1Epidemiologic1Studv1of1Diabetic1Retinopathy(WESDR)为基础制定的。今后国际上可能会更多使用这种分类。

