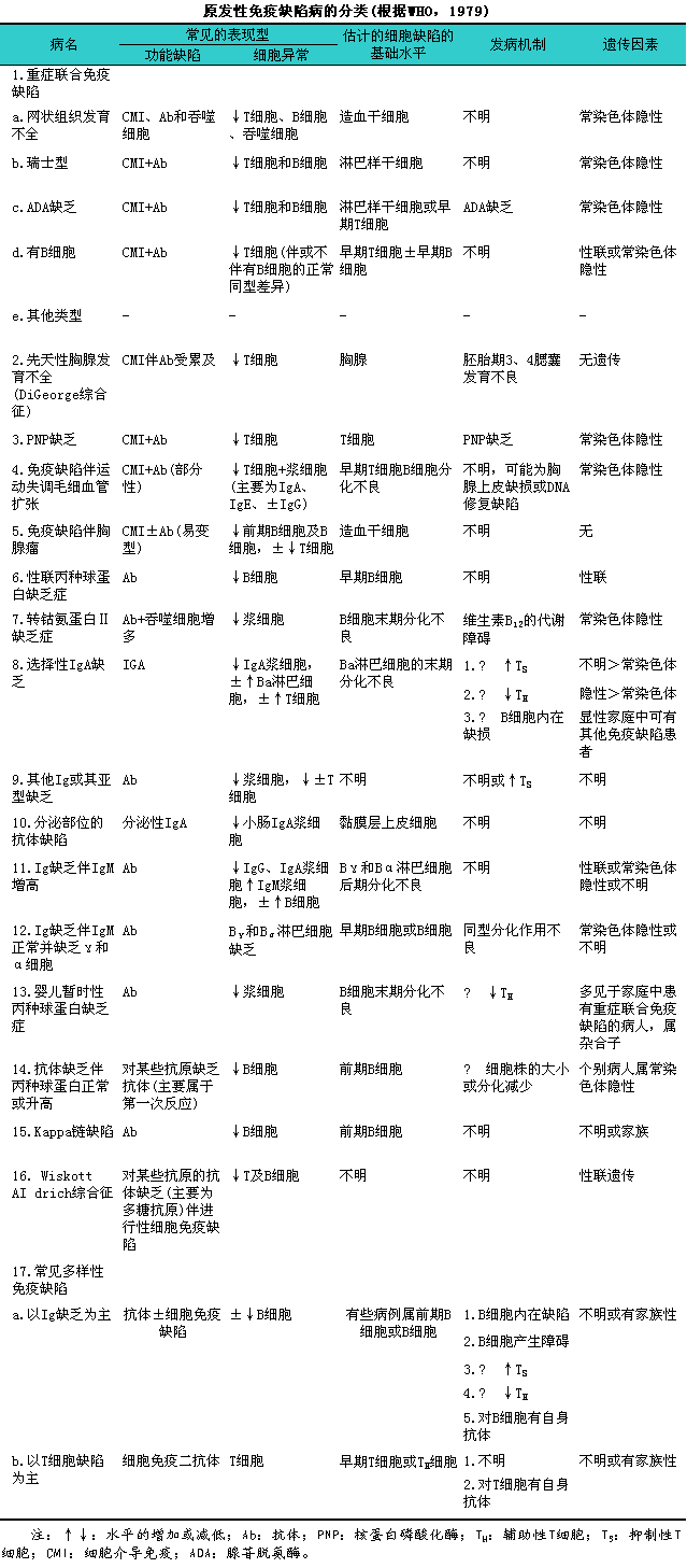
原发性免疫缺陷病的分类

世界卫生组织