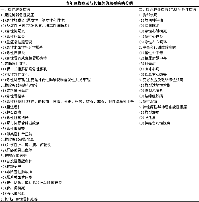
老年急腹症的分类

老年急腹症及与其相关的主要疾病分类见下表。