胸部或腹部手术后发生肺部并发症可能性评分法

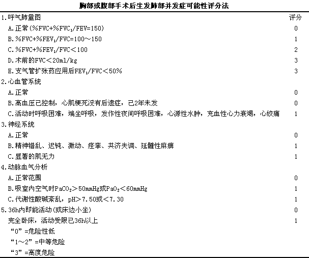
Sbapiro提出胸腹部手术病人多因索综合评分法见下表。“0”危险性最少,l无需特殊的处理。“2~3”术后需氧治疗,l清除分泌物,l还要观察病情发展。“3~7”属高危类型,l肺受损的危险性大,l术后应加强医疗,l甚至人工呼吸。“7”分的病例最危险。