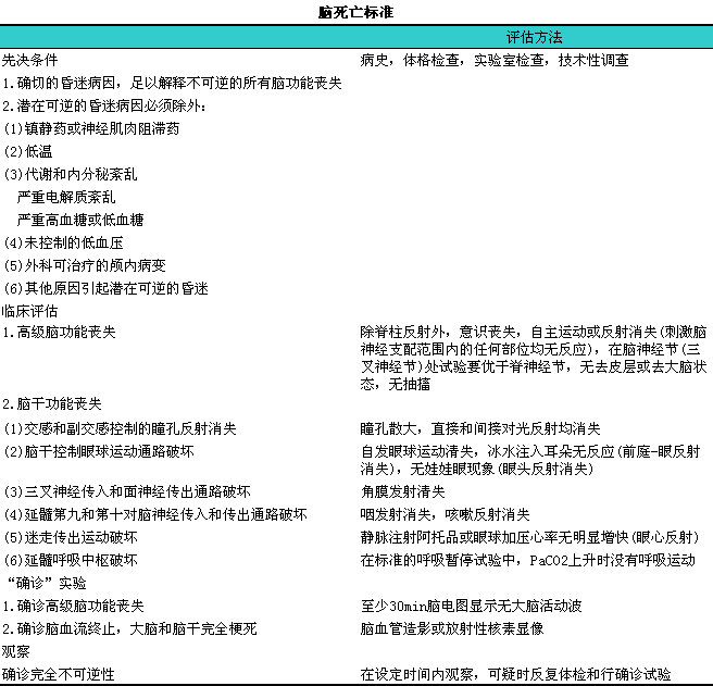
儿童脑死亡(表8-41)

引自i

Lutz-Dettinger1N,lde1Jaeger1A,lKerremans1I.2001.Care1of1the1potential1pediatric1organ1donor.Pediatr1Clin1North1Am,l48:i715~749