美国国家神经及神经系关联病和卒中研究中心111990年急性炎症性脱髓鞘性多神经根病又称格林-巴利(Guillain-Barr61syndrome,lGBS)综合征,l是一免疫介导的周围神经病。
1978年,l在美国国家神经及神经系关联病和卒中研究中心的提议下,l建立了GBS诊断标准(见下表)。
1990年,l在分析了几个多中心治疗方案的资料后,l对诊断标准进行了修改。
(一)诊断标准

(二)高度支持GBS诊断的脑脊液特征
(1)脑脊液蛋白含量在发病的第一周即可升高,l以后的连续测定都有升高。
(2)脑脊液白细胞数为10×106/L或以下。
(3)变异型:i
1)发病后1~10周内无蛋白含量增高。
2)白细胞数为(1l~50)×106/L。
(三)高度支持诊断GBS的电生理特征
(见下表)
必须显示以下四项中的三项特征:i
1.1≥2条运动神经传导速度减慢。
(1)如果波幅>正常下限的80%时,l传导速度<正常下限的80%。
(2)如果波幅<正常下限的80%时,l传导速度<正常下限的70%。
2.1≥1条运动神经近端诱发电位传导阻滞或一过性离散11腓骨头至踝之间的腓神经,l肘至腕之间的正中神经或尺神经。
(1)部分性传导阻滞的标准是:i近端与远端的时限改变<15%,l近端与远端间的波幅差在负波区峰值下降>20%。
(2)一过性离散和可能传导阻滞的标准是:i近端与远端间的时限改变>15%,l近端与远端间的波幅差在负波区峰值下降>20%。
3.1≥2条运动神经远端潜伏期延长。
(1)如果波幅>正常下限80%时,l潜伏期延长>正常上限的125%。
(2)如果波幅<正常下限80%时,l潜伏期延长>正常上限的150%。
4.≥2条运动神经F波消失或最小F波潜伏期延长。
(1)如果波幅>正常下限80%时,lF波潜伏期延长>正常上限的120%。
(2)如果波幅<正常下限80%时,lF波潜伏期延长>正常上限的150%。

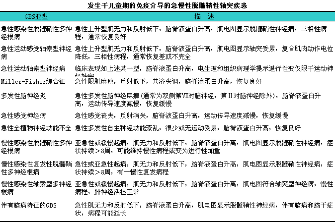
(四)GBS变异型(见下表)

1.复发性GBS11约3%的GBS可出现一次以上的复发,l其中50%复发二次以上。复发周期为数周到数年,l极少数可于数十年后复发。复发性GBS的第一次发作的临床症状与单时相型GBS的临床表现本质上相同。一般来说复发后的恢复常不如第一次那么完全,l而且在复发时的发展速度也常较第一次缓慢。
2.Miller-Fisher综合征
(1)几乎所有病例都有上呼吸道或胃肠道感染病史,l尤其是胃肠道感染病史更被重视。
(2)病程呈急性或亚急性发作。
(3)眼外肌麻痹常为完全对称性,l完全性或接近完全性,l眼内肌麻痹常程度较轻。
(4)共济失调,l多不合并运动或感觉缺失。
(5)全身性反射低下或消失。
(6)脑脊液为轻度或中度蛋白含量增高,l可出现寡克隆区带,l细胞数正常。
(7)电生理检查可发现原发性脱髓鞘和轴索同时损害的表现,l四肢周围神经电生理检查示感觉受损,l而脑神经电生理检查显示运动受损为主。
(8)腓肠神经活检时发现部分病例可既有炎症性节段性脱髓鞘性改变,l也常伴有轴索损害。
(9)预后良好,l可在发病后数周或数月内完全恢复。
3.轴索型GBS
(1)临床上更重,l需要辅助呼吸的病例数增加。
(2)疾病高峰期出现四肢瘫痪数多。
(3)恢复时间更长。
4.全自主神经功能不全
(1)急性或亚急性发作的全自主神经系统功能失调。
(2)四肢无汗,l皮肤干燥、i直立性低血压、i便秘、i瞳孔不等大和瞳孔反射丧失、i唾液和汗液分泌障碍、i失张力性膀胱和心率固定。
(3)无其他中枢或周围神经系统损害和实验室检查阳性所见。
(4)腓肠神经活检可发现脱髓鞘和部分轴索变性。
(5)部分病例肌电图示神经源性损害。
5.假性肌营养不良型GBS
(1)发病2~4周开始出现肌萎缩。
(2)肌萎缩主要分布在四肢近端和肢带部。
(3)肌电图呈神经源性损害。
(4)预后良好,l肌力恢复好,l而肌萎缩恢复较慢。
6.急性感觉性神经元病
(1)感觉降低或消失。
(2)反射消失。
(3)运动功能保存。
7.多发性脑神经炎型GBS
(1)急性多发性脑神经麻痹(除第Ⅱ对脑神经外)。
(2)脑脊液蛋白增高。
(3)运动传导速度减慢。
(4)恢复良好。
8.伴有中枢神经系统表现的GBS
(!)急性起病,l肌无力和反射低下。
(2)伴有脑病和脑干病变。
(3)脑脊液蛋白升高。
(4)恢复缓慢。
引自:i
Al-Sehekhlee1A,1Hachwi1RN,lPreston1DC:iet1a1.2005.1New1criteria1for1early1electro1diagnosis1of1acute1inflammatory1demyelinating11polyneuropathy.1Muscle11Nerve,132(1):i66~72
Sladky1JT,lAshwal1S.2006.Inflammatory1neuropathies.1In:iSwaiman1KF,lAshwal1S,1Ferriero1DM1eds.Pediatric11Neurology1Principles1&1practice.4th1ed.Philadelphia:Mosby-Elsevier