国际风湿病学会联盟新分类标准讨论稿国际风湿病学会联盟儿科常委专家组(Classification1taskforce1of1pediatric1standing1committee1of1international1league1of1associations1for1rheumatology,lILAR)经过多次讨论(1994年智利圣地亚哥,l1997年南非德本和2001年8月在加拿大埃得蒙顿),l将儿童时期不明原因的持续6周以上的关节肿胀统一定名为幼年特发性关节炎(juvenile1idiopathie1arthritis,lJIA),l从而取代了幼年类风湿关节炎和幼年慢性关节炎这两个分类标准。
(一)分类
1.全身型幼年特发性关节炎(systemic1JIA)11每月发热至少2周以上,l伴有关节炎,l同时伴随以下一项或更多症状:i
(1)短暂的、i非固定的红斑样皮疹。
(2)全身淋巴结肿大。
(3)肝脾肿大。
(4)浆膜炎。
应除外下列情况:i
(1)银屑病患者。
(2)8岁以上HLA-B27阳性的男性关节炎患儿。
(3)家族史中一级亲属有HLA-B27相关的疾病(强直性脊柱炎、i与附着点炎症相关的关节炎,l急性前色素膜炎或骶髂关节炎)。
(4)两次类风湿因子阳性,l两次间隔时间为3个月。
2.少关节型幼年特发性关节炎(oligoartieular1JIA)11发病最初6个月1~4个关节受累。有两个亚型:i
(1)持续性关节型JIA,l整个疾病过程中关节受累数≤4个。
(2)扩展性关节型JIA,l病程6个月后关节受累数达≥5个。
应除外下列情况:i
(1)银屑病患者。
(2)8岁以上HLA-B27阳性的男性关节炎患儿。
(3)家族史中一级亲属有HLA-B27相关的疾病(强直性脊柱炎、i与附着点炎症相关的关节炎、i急性前色素膜炎或骶髂关节炎)。
(4)两次类风湿因子阳性,l两次间隔为3个月。
(5)全身型JIA。
3.多关节型幼年特发性关节炎(polyarticular1JIA)(类风湿因子阴性)11发病最初的6个月,l5个以上关节受累,l类风湿因子阴性。应除外下列情况:i
(1)银屑病患者。
(2)8岁以上HLA-B27阳性的男性关节炎患儿。
(3)家族史中一级亲属有HLA-B27相关的疾病(强直性脊柱炎、i与附着点相关的关节炎、i急性前色素膜炎或骶髂关节炎)。
(4)两次类风湿因子阳性,l两次间隔为3个月。
(5)全身型JIA。
4.多关节型幼年特发性关节炎(polyartiCu!ar1JIA)(类风湿因子阳性)11发病最初6个月5个以上关节受累,l伴类风湿因子阳性。应除外下列情况:i
(1)银屑病患者。
(2)8岁以上HLA-B27阳性的男性关节炎患儿。
(3)家族史中一级亲属有HLA-B27相关的疾病(强直性脊柱炎、i与附着点炎症相关的关节炎、i急性前色素膜炎或骶髂关节炎)。
(4)全身型JIA。
5.银屑病性幼年特发性关节炎(psoriatic1JIA)
1个或更多的关节炎合并银屑病。或关节炎合并以下任何2项。
(1)指(趾)炎。
(2)指甲凹陷或指甲脱离。
(3)家族史中一级亲属有银屑病。
应除外下列情况:i
(1)8岁以上HLA-B27阳性的男性关节炎患儿。
(2)家族史中一级亲属有HLA-B27相关的疾病(强直性脊柱炎、i与附着点炎症相关的关节炎、i急性前色素膜炎或骶髂关节炎)。
(3)两次类风湿因子阳性,l两次间隔为3个月。
(4)全身型JIA。
6.与附着点炎症相关的幼年特发性关节炎(enthesitis1related1JIA,lERA)11关节炎合并附着点炎症,l或关节炎或附着点炎症,l伴有下列情况中至少2项:i
(1)骶髂关节压痛或炎症性腰骶部及脊柱疼痛,l而不局限在颈椎。
(2)HLA-B27阳性。
(3)8岁以上发病的男性患儿。
(4)家族史中一级亲属有HLA-B27相关的疾病(强直性脊柱炎、i与附着点炎症相关的关节炎、i色素膜炎或骶髂关节炎)。
应除外下列情况:i
(1)银屑病患者。
(2)两次类风湿因子阳性,l两次间隔为3个月。
(3)全身型JIA。
7.未定类的幼年特发性关节炎(undefined11JIA)11不符合上述任何一项或符合上述两项以上类别的关节炎。
(二)相关标准
1.幼年类风湿关节炎(美国)分类标准:i
(1)发病年龄在16岁以下。
(2)一个或更多关节有炎症表现。如肿胀或积液,l并伴有至少两项下列体征:i活动受限、i触痛、i活动时疼痛及局部温度增高。
(3)病程6周以上。
(4)根据病程最初6个月的发病方式分为;①多关节炎型:i受累关节≥5个。②少关节炎型:i受累关节≤4个。③全身型;除关节炎外,l伴有间歇发热、i皮疹、i肝、i脾及淋巴结肿大和浆膜炎。
(5)除外其他幼年型关节炎。
2.幼年慢性关节炎(英国和欧洲)分类标准。
(1)多关节炎合并强直性脊柱炎。
(2)类风湿关节炎合并IgM类风湿因子阳性。
(3)Still病:i全身型,l多关节炎型,l少关节炎型。
(4)银屑病性关节炎。
(5)关节炎合并局限性小肠炎或溃疡性结肠炎。
(6)多关节炎伴随其他疾病,l如系统性红斑狼疮、i家族性地中海热等。
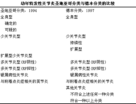
3.幼年特发性关节炎圣地亚哥分类与德本分类标准的比较,l见下表。

引自:i
Fink1C1and1the1Task1Force1for1Classification1Criteria.1995.Proposal1for1the1Development1of1Classification1Criteria1for1Idiopathic1Arthritis1of1Childhood;Santiago,l1994.J1Rheumatol,l22:i1566~1569.
Petty.R1and1the1Task.Force1for1C1aSSmcation1Criteria.1998.Revision1of1the1Proposed1Classification1Critcria1for1Juvenile1Idiopathic1Arthritis:iDurban,l1997.J1Rheumatol125:i1991~1994