地方性甲状腺肿、i地方性克汀病学术交流与科研协作会议
1980年10月河南辉县
诊断指标
(一)必备条件
1.出生、i居住于低碘地方性甲状腺肿地区。
2.有精神发育不全,l主要表现为不同程度的智力障碍。
(二)辅助条件
1.神经系统症状
(1)不同程度的听力障碍。
(2)不同程度的语言障碍。
(3)不同程度的运动神经障碍。
2.甲状腺功能低下症
(1)不同程度的身体发育障碍。
(2)不同程度的克汀病形象;傻相、i面宽、i眼距宽、i塌鼻梁、i腹部膨隆等。
(3)不同程度的甲低表现:i黏液性水肿,l皮肤、i毛发干燥,lX线骨龄落后和骨骼愈合延迟及血浆蛋白结合碘(PBI)降低,l血清T4降低,lTSH升高。
有上述必备条件,l再具有辅助条件中神经系统或甲状腺功能低下症任何一项或一项以上,l而又可排除分娩损伤、i脑炎、i脑膜炎及药物中毒等病史者,l即可诊断为地方性克汀病。如有上述必备条件,l但不能排除引起类似本病症状之其他疾病者,l可诊断为疑似患者。
临床分型
地方性克汀病可分为神经型、i黏液性水肿型和混合型3种。
神经型:i主要特点是智力低下和神经综合征,l如听力、i语言和运动神经障碍等。
黏液性水肿型:i以黏液水肿为特点的现症甲状腺功能低下症状,l不同程度的身体发育障碍、i性发育障碍及克汀病形象等。
混合型:i兼具上述两类主要症状者。
智力分度
智力分度见下表。


早期诊断
早期诊断见下表。

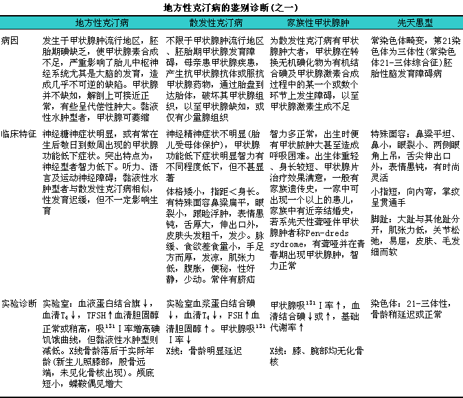
鉴别诊断
鉴别诊断见下表。


