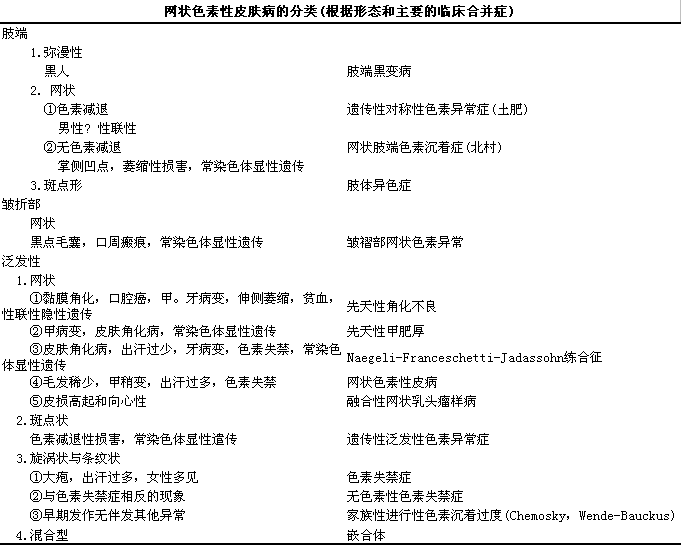
网状色素性皮肤病的分类
引自:
Clin
1
Exp
1
Dermatol,
l
1984,
l
9:
i
439