中国中西医结合学会消化系统疾病专业委员会112003年11重庆1.概念11功能性消化不良(functional1dyspep-sia,lFD)系指除了器质性疾病外而见有持续性或反复发作性上腹部疼痛、i食后饱胀、i腹部胀气、i暖气、i早饱、i厌食、i恶心等上腹部不适症状的一组临床证候群。
2.临床表现11症状:i上腹痛:i指上腹正中部疼痛,l可为隐痛、i胀痛、i空腹痛或餐后痛等;上腹不适:i指上腹胀、i早饱、i胀气、i恶心等。体征:i多不明显。
3.类型
(1)西医分型
1)溃疡型:i以上腹痛、i饥饿痛或伴反酸水为主要症状,l进食及制酸剂可缓解。
2)动力障碍型:i以上腹胀、i嗳气、i早饱及恶心为主要症状。
3)非特异型:i症状难以归属上述任何一型,l或两型症状混杂者。
(2)中医证型
1)肝气郁结证
A.主要证候:i①脘胁胀痛,l痛无定处。②脘闷暖气。③急躁易怒。④脉弦。
B.次要证候:i①口苦。②失眠或多梦。③精神抑郁,l喜长叹息。④咽部异物感。⑤烧心或泛酸。⑥腹胀纳呆或呕吐。⑦舌淡红或尖边红,l苔薄黄。
C.证型确定:i具备主证2项加次证1项,l或主证1项加次证3项。
2)脾胃气虚证
A.主要证候:i①脘腹痞满隐痛,l劳累后加重或饥饿时疼痛。②纳差而饱。③大便溏软。④舌质淡,l舌体胖有齿痕,l苔薄白或白腻。
B.次要证候:i①泛吐清水。②嗳气不爽。③口淡不渴。④头晕乏力。⑤脉细弱。
C.证型确定:i具备主证2项加次证1项,l或主证1项加次证2项。
3)肝气犯胃证
A.主要证候:i①胃脘痞满,l闷胀不舒,l胀及两胁,l情志不遂易诱发或加重。②嗳气呃逆。③烧心泛酸。④心烦急躁。⑤脉弦或弦细。
B.次要证候:i①两胁气窜走痛。②口干口苦。③小便淡黄。④舌质黯红,l苔薄白或白厚。
C.证型确定:i具备主证2项加次证1项,l或主证1项加次证3项。
4)湿热滞胃证
A.主要证候:i①胃脘痞满,l闷胀不舒。②恶心欲吐或呕吐。③纳呆食少。④嗳气不爽。⑤舌质红,l苔黄腻。
B.次要证候:i①头身困重,l肢软乏力。②口苦吐酸。③大便不爽而滞。④小便黄赤。⑤脉濡数或细数。
C.证型确定:i具备主证2项加次证2项,l或主证1项加次证2项。
合并慢性胃炎者按其分型处理。
4.诊断和鉴别诊断
(1)诊断标准
1)过去1年内至少4周、i科研至少l2周(不需连续)具有上腹痛或不适(上腹胀、i早饱、i胀气、i恶心、i嗳气)等症状。
2)排除消化性溃疡、i慢性(糜烂性或萎缩性)胃炎、i胃肿瘤和肝胆胰病变等及可解释上述症状的器质性疾病者。
3)排除以腹痛、i大便次数和性状异常为主症的肠易激综合征者。
(2)鉴别诊断:i为达到上述两个“排除”,l必须进行以下各项检查。
1)详细问病、i系统查体:i详细询问病史以了解患者的症状类型,l判断症状的来源和性质。同时要特别注意了解对药物的治疗反应,l有无精神刺激、i抑郁、i焦虑,l是否服用非甾体抗炎药等。体格检查要系统全面,l功能性消化不良患者体检常无阳性发现,l但要特别注意营养状态,l腹部压痛的部位和范围,l肝脾有无肿大。
2)实验室检查:i为排除器质性病变,l下列项目应作为常规检查:i血、i尿、i便常规,l粪隐血试验,l肝、i肾功能,l血糖,l病毒性肝炎血清标志物,l必要时测定相应的肿瘤标志物。
3)器械检查
A.胸部X线摄片、i心电图、i肝胆胰B型超声、i胃镜应作为常规检查,l不愿或不适应胃镜检查者可行气钡双重造影。
B.CT或ERCP:i个别患者B型超声不能明确者,l必要时尚需做CT或ERCP。
C.体表胃电图:i功能性消化不良患者胃动过缓比较多见,l也可有胃动过速或节律失常。
D.胃排空功能测定:i常用放射性核素闪烁扫描技术测定液体或固体食物的排空时间,l钡条内服法及实时超声测定胃排空的方法。大约有50%的功能性消化不良患者存在固体排空延迟。
E.胃腔内压力测定:i多用气囊测压法和末端开放灌注导管测压法,l功能性消化不良常有近端胃容受性舒张障碍和餐后胃窦运动减弱。
CT或ERCP及体表胃电图、i胃排空功能测定、i胃腔内压力测定等不是诊断功能性消化不良所必须的,l尤其后三者,l只是了解功能性消化不良患者有无运动功能障碍的方法手段。
5.疗效判断标准
(1)总疗效:i临床治愈:i症状、i体征消失或改善在3级以上,l异常指标基本恢复正常、i保持2个月以上不再复发;显效:i症状、i体征减少或改善在2级以上,l异常指标明显改善;好转:i症状、i体征减轻或改善在1级以上,l异常指标好转。无效:i症状、i体征及异常指标均无好转。
(2)症状疗效:i按临床治愈、i显效、i好转、i无效4个层次来表达,l按计分法算出相应的总有效率。
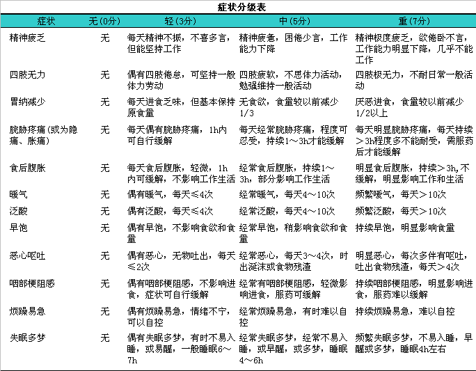
1)症状分级:i见下表。

2)疗效指数:i按每级3分计,l即Ⅰ级3分、iⅡ级6分、iⅢ级9分、iⅣ级12分。
计算疗效指数:i疗效指数=(治疗前证候总分一治疗后剩分数)/治疗前证候总分×100%
疗效指数<25%为无效;26%~50%为好转;51%~85%为显效;>86%为临床治愈。