重症肌无力是一自身免疫性受体病,l由于神经、i肌肉接头处传递障碍导致临床肌无力有明显易疲劳丝,l经休息或用胆碱酯酶抑制剂治疗症状减轻或消失。
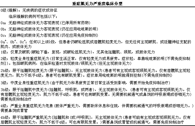
1958年,lOsserman根据疾病的严重程度,l进行了分类。现在应用较多的是进行修改了的分类(见下表):i
Ⅰ级:i眼型。
ⅡA级:i轻度全身型。
ⅡB级:i中之重度全身型。
Ⅲ级:i急性、i严重、i数周至数月内进展。
Ⅳ级:i晚发,l严重,l伴有明显延髓受累。



引自:i
Wolf:e1GI,lBarohn1RJ.2000.Diseases1of1the1neuromuscular1iunction.1In:Swaiman1KF,1Ashwal1S.Ferriero1Dw1eds.Pediatric1Neurology1Principles1&1practice.4th1ed.Philadelphia:Mosby-Elsevier
Wolfe1GI.Herbelin1L,lNations1SP1et1a1.1999.Myathenia11gravis1activities1of1living1profile.Neurology,l52:1487