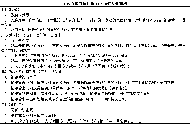
子宫内膜异位症的分期

Buttram扩大分期法

1978年,lButtram通过修改Acosta的分期法又提出了一个扩大的分期法(见下表)。该方案较以往的任何分期方法都要详细和精确。不仅考虑到单双侧,l还设计了一个表使之回复到Acosta分期法。