全国慢性白血病(CL)临床形态学诊断分型(类)、i分(病)期标准及生物学应用学术研讨与读片会1997年10月111北京
1997年10月16~18日在北京医院召开全国慢性白血病(CL)临床形态学诊断分型(类)、i分(病)期标准及分子生物学应用学术研讨与读片会,l经代表与专家讨论通过了CL临床形态学诊断分型(类)、i分(病)期的工作标准和参考标准建议:i
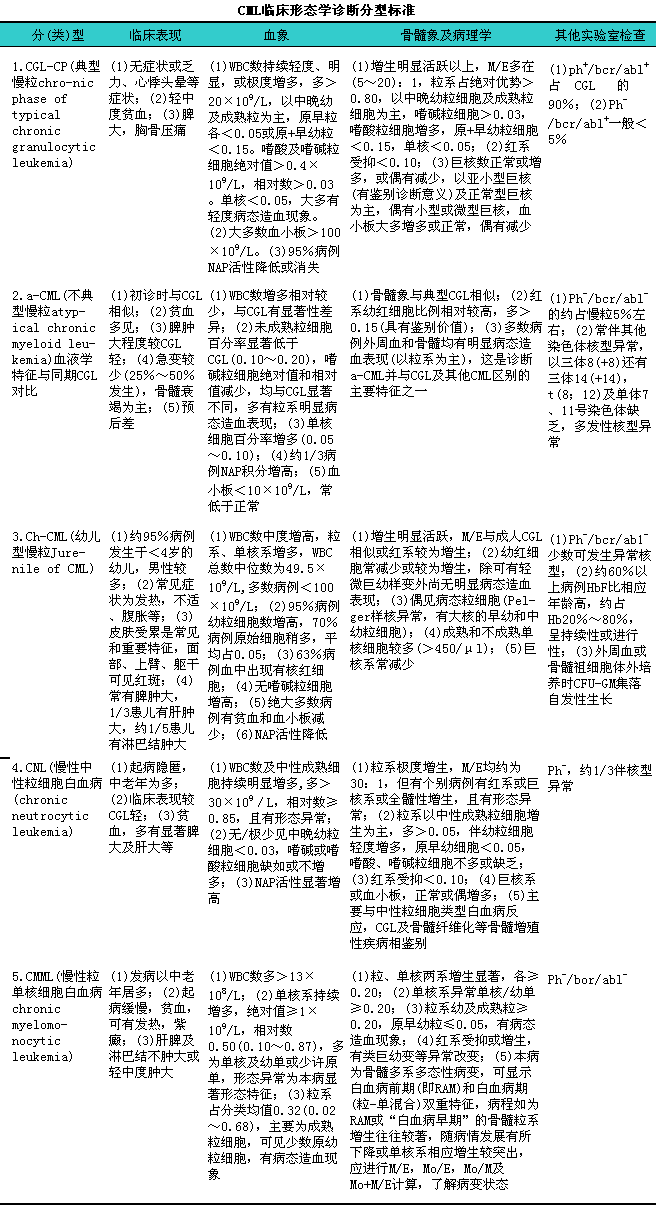
慢性髓系白血病(chronic1myeloid1leukemia,lCML)临床形态学诊断分型(类)的工作标准及诊断分型(类)、i分(病)期的参考标准
(一)CML临床形态学诊断分型(类)工作标准

(二)CML临床形态学诊断、i分(病)期及分型(类)的参考标准
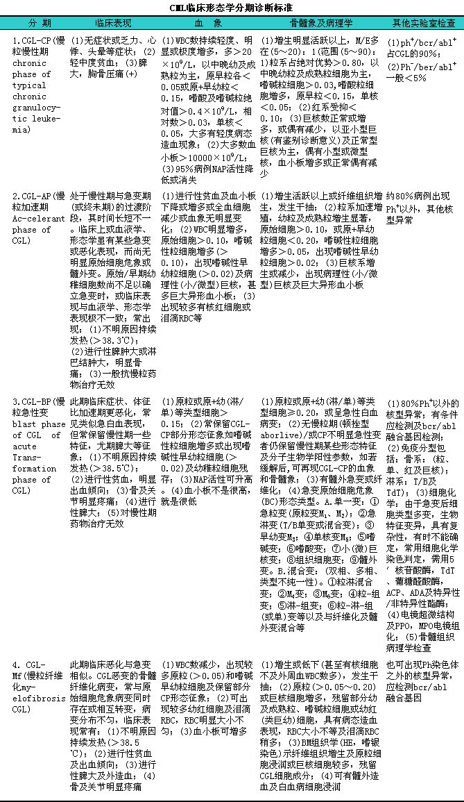
1.CML临床形态学分(病)期诊断参考标准

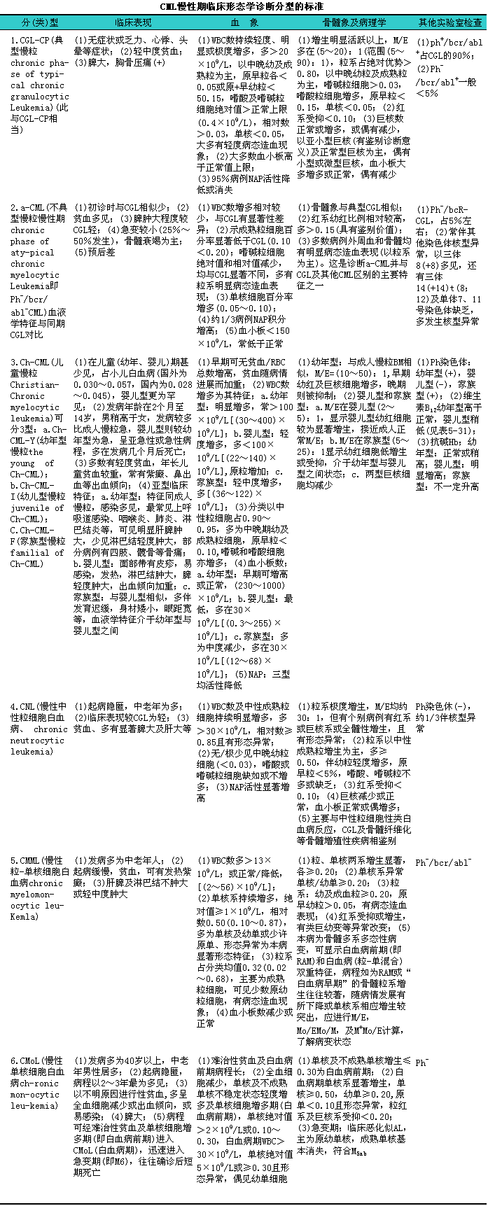
2.CML慢性期临床形态学诊断分型(类)的参考标准

3.FAB协作组关于CGL、iaCML、iCMML三型鉴别诊断标准:
(1)FAB(1993)提出CGL、iaCML、iCMML三型外周血鉴别标准:i三型在一些血液学指标上各有其特点,l但由于在疾病进展中各指标处于变化之中,1各型间又有重叠之处,l因而提出了外周血三型鉴别标准(见下表)。

在三型外周血鉴别标准基础上,l再加WBC总数,l中性粒细胞计数,l骨髓幼红细胞百分数3个变数,l经统计学处理发现血片中嗜碱性粒细胞、i幼粒细胞、i单核细胞及骨髓中幼红细胞百分数(<0.15为bcr/abl+,l>0.15为bcr/abl一肯定对CGL与aC-ML的鉴别预测有价值)及粒系病态造血5项指标对鉴别三种亚型的意义更大,l经对51例进行“规范变数分析”(canoicalvariabieanalysis)证明基本上可分开,l极少重叠。认为使用这一标准结合表5-29的具体数据,l将可对大多数这类病例作出判别。但形态学标准,l只能用于早期预测,l不能对每例准确分型,l这是由于不同型别之间血液学表现戳那个跌,l形态学与分子生物学表现也可不一致,l故还需结合分子生物学技术才能得出可靠结果。
(2)FAB提出CGL,1aCML,1CMML三型的预测标准(见下表)

我们认为粒系病态血在三型均有不同程度表现,l同时红系、i巨核系也同样存在病态造血现象,l因此认为此项意义不大,l有待观察与资料积累。
4.3种儿童慢粒(Ch-CML)与成人慢粒(CGL)主要鉴别(见下表)
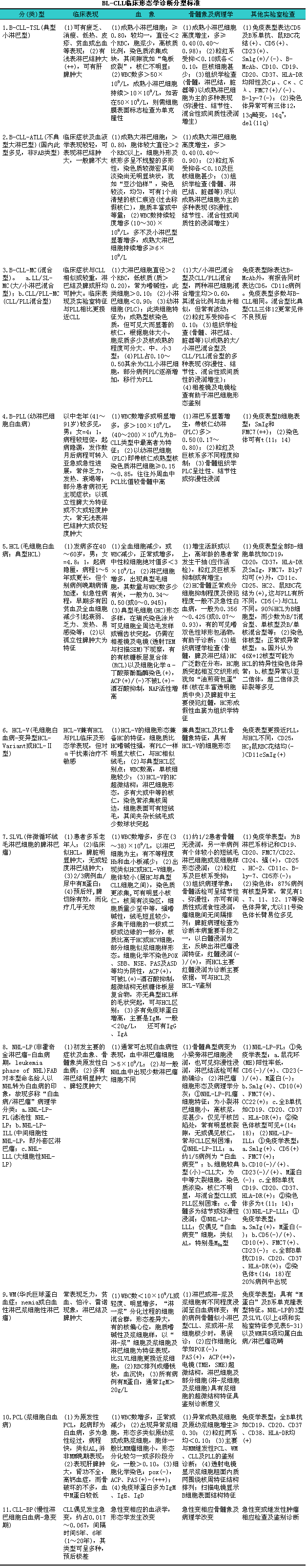
慢性淋系白血病(chronic1lymphocytic1lineage1leukemia,lCLLL)临床形态学诊断分型(类)的参考标准此方案主要依据1989年FAB协作组-CLL诊断分型(类)标准建议,l被第四届MIC协作组(1990年)会议认定,l并参照其后国内外文献资料综合制定。
(一)BL-CLL(慢性B系淋巴细胞白血病,lchronicB-lineage1lymphocytic1leukemia)1

慢性B系淋巴细胞白血病与成熟B-淋巴细胞性淋巴瘤:i
(1)两者病变均为成熟B淋巴细胞,l两者关系密切,l可相互转化,l临床血液学及病理学表现均可重叠,l鉴别诊断有一定难度,l有以下几种情况及其诊断原则:i
1)病程自始至终表现白血病,l初发症状、i血液学改变与原发白血病相同,l以往无NHL病史,l淋巴结病理为分化好小淋巴细胞的NHL,l应视单纯性白血病,l如B-CLL、iPLl、iHCL。
2)病初以NHL发病,l以后全部表现为白血病如小淋巴瘤(SLL),l应视淋巴瘤(NHL)白血病或白血病/淋巴瘤。
3)主要表现NHL,l其中部分患者在病程中可发展为白血病,l应视淋巴瘤(NHL)并发白血病或淋巴瘤/白血病。
(2)B-CLL的生物学特性及检查项目:i目前认为CLL增生的淋巴细胞形态虽极为成熟,l但其生物学特征属于幼稚表现,l呈现低密度细胞表面免疫球蛋白(Smlg)伴κ或λ轻链的90%以上表达CD5,l并呈单克隆性增殖,lB系单抗CD10、iCDl9、iCD20、iCD22、iCD24、iCD25、iCD38、iME(鼠RBC花结)、iHLA11DR、iSmlg、iCylg(Cμ,lCκ,lCλ)及bc1-2基因重排,l组织病理学(淋巴结,lBM及脾等)、i电镜、i细胞化学等。
(3)B-CLL(CLL、iPLL、iHCL)鉴别诊断参见1(见下表)及NHL/白血病(NHL-LP的三型及SLVL)鉴别诊断参见下表。


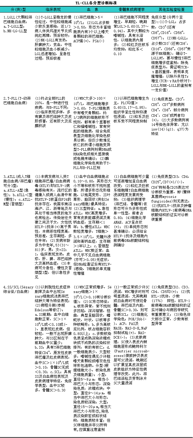
(二)TL-CLL(慢性T系淋巴细胞白血病,lchronic1T-lineage1lymphocytic1leukemia)

慢性T系细胞白血病与T系淋巴细胞性淋巴瘤:i
(1)两者发病年龄较B系淋巴细胞白血病/淋巴瘤低,l类型较少,l欧美T-NHL约占0.067~0.210,l我国高发区达0.30左右,lT-CLL也相应较多见。但同时存在两者关系密切,l可互相转化。临床与血液学及病理学表现均可重叠表现,l鉴别诊断难度大,l两者病变发生情况与慢性B系淋巴细胞白血病与成熟B淋巴细胞性淋巴瘤有相似的改变。
(2)T-CLL检查项目:
1)T-CLL细胞具有T细胞表面标记呈TCR-γRA形态学多形性,l临床经过较急,l化疗效果差。
2)T系单抗:iCD1a、iCD2、iCD3、iCD4、iCD5、iCD7、iCD8、iCD11b、iCD16、iCD25、iCD38、iCD39、iCD56、iCD57、iTdT、iSE花结,l免疫球蛋白重链基因重排(IgHRA)及T细胞受体γ基因重排(TCR-γRA)检测(用聚合酶链反应PCR),l通常认为基因重排对确定单克隆增殖有重要意义,lT-LGLL中必须经TCR-γ基因重排,l分析证实为单克隆增殖,l对T-LGLL与NK-LGLL鉴别有一定价值,l以除外良性Tγ增生.
3)慢性T系淋巴细胞白血病临床与实验室的鉴别诊断见下表。
