血管炎的分类
小林信一
1
1
等
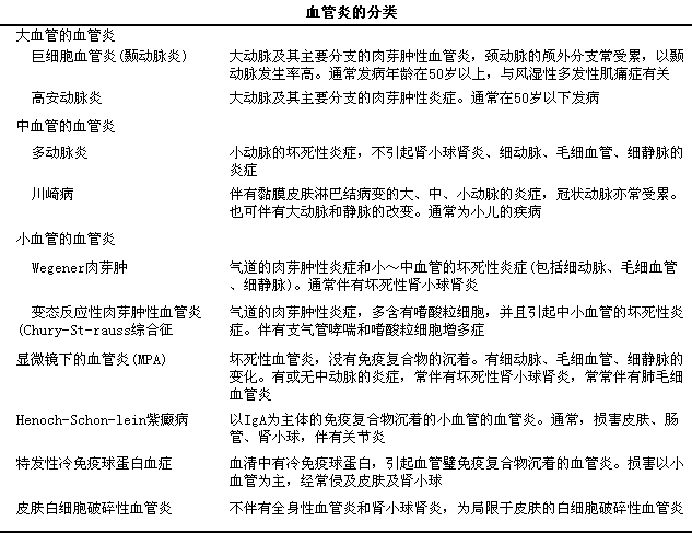
引起血管炎症的疾病统称为血管炎综合征(见下表)。