全国矽肺经验交流会 1980年8月11南昌1.总则
(1)为统一矽肺病理检查方法及诊断,l特制定本标准。
(2)本标准适用于接触矽尘及混合性矽尘作业者的矽肺。混合性矽肺及矽肺结核的病理诊断,l不适用于石棉、i煤、i炭、i金属及有机粉尘等所致尘肺的病理诊断。
(3)本标准只适用于在统一的检查方法下所取得的结果。
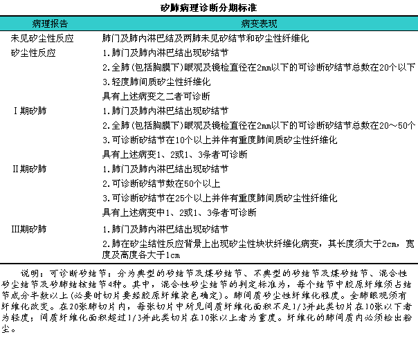
2.病理诊断分期标准

3.矽肺诊断上具有意义的并发病
(1)肺结核:i注明结核病变属活动性或陈旧性。
(2)肺气肿:i分轻(占肺面积l/3以下)、i中(1/3~2/3)、i重(2/3以上)3度。
(3)其他并发病:i慢性支气管炎、i支气管扩张、i肺炎、i肺心病、i肺癌等亦应附加诊断。
4.检查方法
(1)气管和肺取出后,l以适当压力灌注10%福尔马林1000~1500ml入气管内,l使肺适度膨胀固定于体积较大的容器内3~5d。固定后,l全肺自“0”位作冠状切面、i分别向前和向后,l每隔1cm连续作冠状切面。眼观检查计数矽结节。从每一不同肺叶切面的结节区和可疑结节区取材4块。全肺取材20块,l每块厚3~5mm,l大小2cm2左右。肺门淋巴结均取病变严重区,l取材数目不限。
(2)计数矽结节:i混合矽尘结节或直径小于1mm的矽结节每2个作l个计,l矽结节直径2mm者作一个计,l4mm者作2个计,l6mm者作3个计算。依此类推,l累计眼观及镜检矽结节总数进行分期。
(3)每个肺切面均绘图记录病变及取材部位。常规石蜡切片及染色,l必要时增加特殊染色及显微灰化检查。
(4)活检肺及淋巴结标本,l只做矽肺病变的诊断,l不分期。但肺叶切除标本中发现足够Ⅱ期或Ⅲ期病变者,l可分期。
(5)确切了解接尘史及接触粉尘中的游离二氧化矽量。