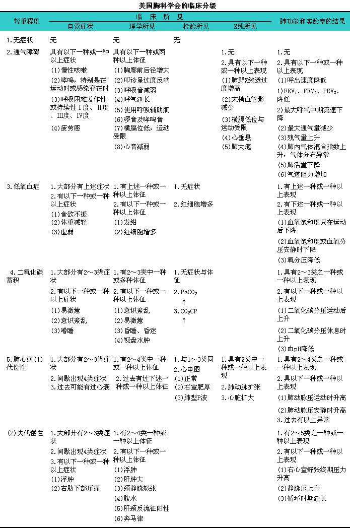
慢性肺气肿临床分级