免疫复合物疾病分类
日本
1
1
富井正邦
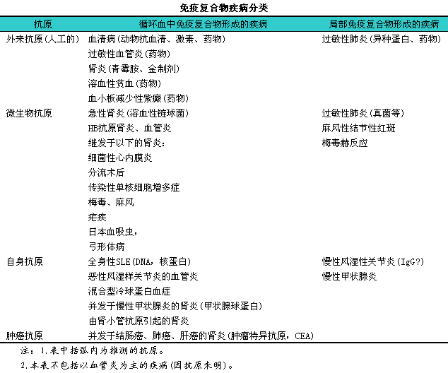
根据免疫复合物形成部位与抗原种类分类。