全国小儿急救医学经验交流会1982年8月11山西雁北
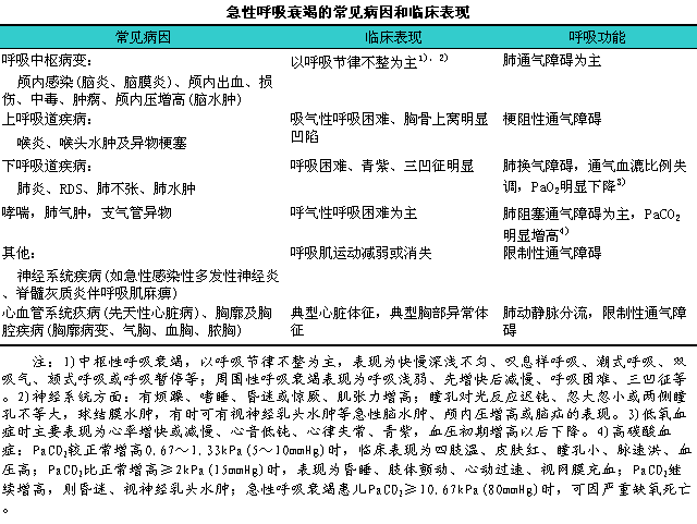
急性呼吸衰竭是由累及呼吸中枢和(或)呼吸器官的各种疾病引起的呼吸功能障碍综合征。其特点是肺泡通气不足和(或)氧合(换气)障碍,l可表现为单纯低氧血症,l或低氧血症伴高碳酸血症。根据病变部位及呼吸功能障碍性质,l急性呼吸衰竭又可分为中枢性和周围性、i通气性和换气性,l必须综合进行判定。
(一)临床诊断
根据动脉血(或动脉毛细血管血)血气分析作出诊断。比较可靠。PaO2<8.0kPa(60mmHg),lPaCO2>6.0kPa(45mmHg),lSaO2<0.91,l为呼吸功能不全;PaO2≤6.67kPa(50mmHg),lPaCO2≥6.67kPa,lSaO2<O.85,l为呼吸衰竭.临床上可根据存在原发疾病,l有不同程度的呼吸困难及青紫等作出诊断(见下表)。

(二)分度(或分期)诊断的参考标准
1.I°(或早期):i根据血气分析,lPaO2≤6.67kPa(用氧情况下可高于此值),lPaCO2≥6.67kPa。根据临床表现,l可参考以下指标:i
(1)呼吸困难:i呼吸频率较正常值增加30%及以上;偶有呼吸节律不整,l或仅表现为快慢深浅不匀、i叹息样呼吸、i潮式呼吸。
(2)青紫征:i轻度发绀。血红蛋白在50g/L及以下时可不出现青紫。
(3)其他:i烦躁、i嗜睡、i神志模糊或肌肉有细小震颤,l偶有球结膜充血、i水肿或视神经乳头水肿;心率增快(较正常值增加20%及以上),l心音低钝或偶有心律失常,l四肢末端温暖出汗或发凉;血压较正常值增高20%及以上等轻度低氧血症和高碳酸血症表现。
2.II°(或晚期):i根据血气分析,lPaO2≤6.67kPa,lPaCO2≥9.33kPa。根据临床表现。可参考以下指标:i
(1)呼吸困难:i呼吸频率比正常值增加50%及以上(浅快)或减少30%及以上(浅慢);呼吸节律明显改变,l如叹息样呼吸、i潮式呼吸、i双吸气或呼吸暂停等。
(2)青紫征;重度发绀。注意极重度贫血时不出现青紫。
(3)其他:i昏迷、i全身肌张力增高,l表现为上肢内旋、i下肢伸直,l甚至惊厥,l瞳孔对光反射迟钝、i瞳孔缩小或两侧不等大,l明显的球结膜水肿,l可有视神经乳头水肿等急性脑水肿或脑疝的表现;心率减慢(较正常值减少20%及以上)或心律失常,l四肢末端凉;血压较正常值减少20%及以上等重度低氧血症和高碳酸血症表现。
上述分度应结合临床、i血气分析进行判定。注意发现早期呼吸衰竭症状,l如呼吸、i心率增快、i精神萎靡或烦躁,l以及低氧血症等。
(三)伴有酸碱平衡紊乱的诊断
急性呼吸衰竭常伴有呼吸性酸中毒、i代谢性酸中毒、i混合性酸中毒和混合性碱中毒,l仅测二氧化碳结合力,l往往不能反映体内酸碱的真实情况,l应测定动脉血(或动脉毛细血管血)pH值、i标准碳酸盐(SB)、i剩余碱(BE)和缓冲碱(BB)。血气分析正常值参考见下表。
